Sjablonen >

Matriz de impacto frente a esfuerzo

Matriz de impacto frente a esfuerzo

Utilice este mapa mental para gestionar su tiempo de forma más eficaz. Evalúe las actividades en función del nivel de esfuerzo requerido y el impacto o los beneficios potenciales que tendrán.

Palabras clave: vida personal, gestión del tiempo, evaluación de actividades, esfuerzo vs impacto

Matriz de impacto frente a esfuerzo

Plantilla de matriz de impacto frente a esfuerzo

Utilice este matriz de impacto frente a esfuerzo evaluar sus actividades en función del esfuerzo y el nivel de impacto que tendrán.

Las actividades se dividen en cuatro categorías:

Grandes esfuerzos y actividades de gran impacto

Esfuerzos elevados y actividades de bajo impacto

Esfuerzos reducidos y actividades de bajo impacto

Actividades de bajo esfuerzo y alto impacto

Las actividades de gran esfuerzo y alto impacto le reportarán beneficios a largo plazo, pero pueden ser más difíciles de ejecutar. Estos son tus grandes proyectos.

Las actividades de alto esfuerzo y bajo impacto son una pérdida de tiempo. Requieren mucho esfuerzo pero no le ofrecen el impacto que necesita. Intenta no concentrarte en este tipo de actividades.

Las actividades de bajo esfuerzo y bajo impacto no requieren mucho esfuerzo, pero tampoco ofrecen muchos beneficios.

Las actividades de bajo esfuerzo y alto impacto son las mejores de todas ellas, también llamadas «victorias rápidas». Céntrate en completarlas primero.

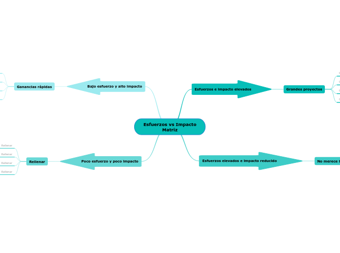
Esfuerzos vs Impacto Matriz

La Matriz de Esfuerzo vs Impacto es una herramienta sencilla pero poderosa para dejar claro cuáles deben ser todas tus prioridades.

Poco esfuerzo y poco impacto

Rellenar

No requieren mucho esfuerzo pero tampoco ofrecen muchos beneficios.

Bajo esfuerzo y alto impacto

Ganancias rápidas

Actividades que dan el mejor rendimiento en función del esfuerzo. Son valiosas y fundamentales para su éxito. Céntrate en estas acciones y complétalas antes que cualquier otra cosa.

Esfuerzos elevados e impacto reducido

No merece la pena

Actividades que consumen mucho tiempo y tienen poco impacto que deben evitarse.

Pérdidas de tiempo

Esfuerzos e impacto elevados

Grandes proyectos

Proporcionan beneficios a largo plazo, pero su ejecución puede resultar más compleja.

Waarom een Mindomo mindmap template gebruiken?

Mindmappen helpen je brainstormen, relaties leggen tussen concepten, organiseren en ideeën genereren.

Lege mindmapsjablonen bieden echter een eenvoudigere manier om aan de slag te gaan, omdat het kaders zijn die informatie bevatten over een specifiek onderwerp met begeleidende instructies. In essentie zorgen mindmapsjablonen voor de structuur die alle elementen van een specifiek onderwerp combineert en als startpunt dient voor je persoonlijke mindmap. Ze zijn een hulpmiddel om een praktische oplossing te bieden voor het maken van een mindmap over een bepaald onderwerp, zowel voor het bedrijfsleven als voor het onderwijs.

Mindomo brengt je slimme mindmap templates waarmee je moeiteloos kunt functioneren en denken.

Een sjabloon heeft verschillende functionaliteiten:

  • Beschrijvende onderwerpen
  • Onderwerpen met achtergrondtekst
  • Standaard tak
  • De sjabloongegevens verwijderen

Je kunt kiezen uit verschillende mind map templates van Mindomo's zakelijke of educatieve accounts, of je kunt je eigen mind map templates maken. Elke mindmap kan getransformeerd worden in een mindmap template map door extra notities toe te voegen aan één van de onderwerpen.