Sjablonen >

Plantilla de gestión de problemas

Plantilla de gestión de problemas

Utilice esta plantilla para comprender cómo interactúan entre sí los elementos de la gestión de problemas. Esto te ayudará a encontrar soluciones más fácilmente.

Palabras clave: vida personal, resolución de problemas, comprensión de problemas, plan de acción, descripción de problemas, solución de problemas, gestionar un problema,

Plantilla de gestión de problemas

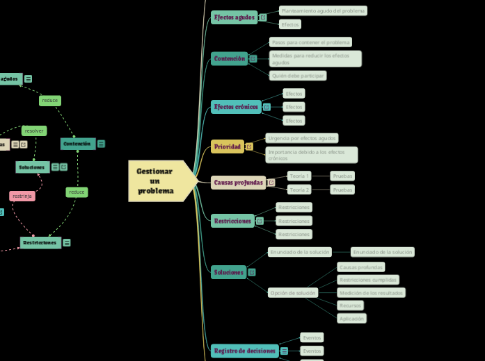
¿Cómo gestionar un problema?

Supera los retos de forma eficaz con la plantilla de mapa mental Gestionar un problema. Esta plantilla le ayuda a dividir los problemas complejos en partes manejables. Empiece siguiendo los pasos descritos en el mapa mental, tema por tema. A medida que explora diferentes aspectos, puede visualizar todo el proceso de resolución de problemas, lo que garantiza un enfoque exhaustivo y estructurado. Ideal tanto para uso personal como profesional, este mapa mental le guía para encontrar soluciones eficaces y aplicarlas con éxito.

Los efectos crónicos de un problema son los resultados de no resolverlo, a largo plazo.



Los efectos crónicos suelen acumularse lentamente y son difíciles de diagnosticar. Por ejemplo, la "baja rentabilidad" puede tener muchas causas. Es el efecto crónico de muchos problemas diferentes.



Los problemas con efectos crónicos suelen tolerarse porque no hay tiempo para resolverlos adecuadamente. A menudo sólo se les presta atención cuando se agudizan, y una solución a un problema agudo puede no abordar la causa de fondo.

La baja rentabilidad puede deberse a muchas causas.

Puede que necesite contener un problema para evitar que empeore o se extienda.



Controlar temporalmente un problema no es lo mismo que resolverlo permanentemente. A menudo, las medidas temporales sólo abordan el impacto agudo y no resuelven las causas subyacentes. Deben aplicarse rápidamente, antes de que se descubran las causas profundas y se desarrollen soluciones.



Para controlar una situación problemática, es posible que tenga que hacer cosas como retirar productos defectuosos, suspender un servicio, hacer correcciones manuales o encontrar una solución a corto plazo. Estas medidas no son sostenibles, por lo que no son soluciones a largo plazo. La contención y las soluciones provisionales no son gratuitas, pero cuestan algún trastorno que es menos grave que el problema.



Una solución provisional hace dos cosas:

  • Ayuda a reducir el impacto agudo

  • Le permite ganar algo de tiempo para resolver el problema subyacente. Esto ayuda a reducir las limitaciones de tiempo para encontrar una solución.





Cualquier solución a un problema tendrá restricciones adicionales, que la solución también debe cumplir:



  • Lo que realmente puede cambiar

  • Cuánto tiempo tiene antes de que una solución temporal ya no sea aceptable

  • El impacto que la solución tendrá en otras áreas y personas

  • El consenso, si la solución implica a otras áreas y personas

  • El coste de la solución en relación con el coste del problema: Por lo general, las soluciones deben costar menos que el problema que resuelven



Las restricciones limitarán sus opciones de solución viable. La reducción de las restricciones le dará más flexibilidad para encontrar una solución.

La reducción de las restricciones le dará más flexibilidad para encontrar una solución.

La prioridad de un problema es una combinación de sus efectos crónicos y agudos.



A menudo, los problemas agudos se consideran más prioritarios porque su coste inmediato parece elevado. Los efectos crónicos a menudo se descuidan hasta que hay "más tiempo" para resolverlos, pero pueden costar más a largo plazo.



El coste de un problema influye en su prioridad y también afecta a las limitaciones. Los costes son tanto tangibles como intangibles, y pueden incluir:

  • Riesgos de seguridad

  • Materiales desperdiciados

  • Pérdida de tiempo

  • Coste de la repetición del trabajo

  • Pérdida de reputación

  • Pérdida de oportunidades

  • Impacto indirecto en otros problemas

.

Los efectos agudos de un problema pueden producirse de forma rápida e inesperada, provocando síntomas repentinos. Por lo general, los problemas agudos deben tratarse con rapidez.



A veces necesitan ser contenidos para evitar que los efectos se extiendan antes de que puedan ser solucionados.

Los efectos agudos pueden ocurrir de forma rápida e inesperada, causando síntomas repentinos.

Soluciones son cambios que abordan la causa raíz y reducen así los efectos.



Se ha escrito mucho sobre creatividad y pensamiento lateral para ayudar a generar soluciones, pero no hay nada que sustituya una buena comprensión de las causas raíz como punto de partida para soluciones creativas.



Puede que tenga una serie de opciones, algunas mejores que otras y algunas más caras que otras.



Todas las soluciones se verán influidas por restricciones. Si no cumplen las restricciones, es probable que se rechacen sin probarlas.



Debe ser capaz de supervisar y medir el resultado de una solución. Esto podría significar definir más síntomas y controlar la situación durante un periodo de tiempo.



Las causas profundas son las verdaderas razones que subyacen al problema.



Son la causa de los efectos agudos y crónicos del problema, que pueden ser muy diferentes entre sí y de sus síntomas.



El proceso para encontrar la causa profunda de un problema depende del tipo de problema que sea: complicado o complejo.



Un problema complicado puede analizarse lógicamente para descubrir la causa profunda. Por ejemplo, con el tiempo se puede rastrear la pieza averiada de una máquina para que vuelva a funcionar, o encontrar el error en una hoja de cálculo que ha arrojado todas las cifras.



Un problema complejo es aquel que surge de la interacción de muchas otras causas, y no se puede analizar lógicamente. Por ejemplo, los problemas económicos tienen muchas causas y dependencias, y no hay una única pieza rota que arreglar. Un enfoque consiste en poner a prueba los conocimientos adquiridos introduciendo pequeños cambios y midiendo las mejoras.



Las causas profundas son el objetivo de la solución, no los efectos ni los síntomas.

Las causas profundas son el objetivo de la solución, no los efectos ni los síntomas.

Los síntomas de un problema son las señales externas de que algo va mal.



Los síntomas pueden aparecer pronto o tarde, y pueden parecer no tener relación con el problema real. A veces pueden enviarte en la dirección equivocada. Cuando algo ha ido mal, puede ser difícil separar los síntomas de la causa real de otras cosas que están sucediendo por coincidencia, o debido a una causa diferente.



Cuando finalmente descubra la causa raíz, debe ser capaz de explicar todos los síntomas. Si no puede explicar todos los síntomas, es posible que la causa raíz no sea la única causa, que haya más de un problema o que el "síntoma" no estuviera relacionado desde el principio.



Los síntomas son una medida del problema. Es posible que tenga que buscar o medir nuevos síntomas para comprobar si está resolviendo el problema o empeorándolo.


Los síntomas son una medida del problema.

Gestionar un problema

Empieza por navegar por el Diagrama de Influencias de la izquierda del Tema Central para comprender cómo interactúan entre sí los elementos de la gestión de problemas. Cada elemento muestra cómo influye en los demás.

Añadir texto

Registro de decisiones

Eventos, notificaciones, decisiones y acciones tomadas


Mantenga un registro preciso de todos los incidentes, eventos, decisiones y acciones durante el proceso de resolución de problemas.

Esto ayudará a entender cómo se puede mejorar el proceso para la próxima vez. También ayudará cuando otras personas necesiten saber por qué se eligió una solución concreta.

Eventos

Soluciones

En el mejor de los casos, podrá encontrar varias opciones de solución para evaluarlas en función de las limitaciones, las causas fundamentales, el planteamiento del problema y el enunciado de la solución.

No hacer nada es siempre la primera opción de solución que hay que evaluar, al igual que las demás opciones.

Si no se puede confirmar la causa raíz y no existe una solución clara, intente introducir una serie de pequeñas mejoras y mida los resultados para ver si va en la dirección correcta.

Opción de solución

Para cada opción de solución, tendrá que recopilar información sobre el coste de implantación, incluidos los efectos secundarios y el impacto en otras áreas.

La parte más importante de cualquier solución es saber cómo medirá su efecto y verificará que funciona. Esto puede llevar algún tiempo.

Aplicación
Recursos
Medición de los resultados
Restricciones cumplidas
Enunciado de la solución

Haz una Declaración de Solución definitiva que describa cómo sería una solución ideal.

Compárala con los enunciados de los problemas para asegurarte de que realmente aborda los problemas.

Restricciones

Anote todas las restricciones que limitarán sus opciones para encontrar una solución y piense en cómo podrían reducirse.

Habrá cosas que no se puedan cambiar, otras que costaría demasiado cambiar y otras que no puedas cambiar. Conocer las limitaciones te ayudará a centrarte en soluciones dentro de esos límites.

Causas profundas

Comprender la verdadera causa de un problema es el núcleo de este proceso.

Encontrarla puede llevar tiempo, y es posible que tengas que desarrollar múltiples teorías y encontrar pruebas para demostrarlas o refutarlas.

Existen muchas técnicas para el análisis de la causa raíz, como los 5 porqués, los diagramas de espina de pescado y los diagramas de dispersión. Cuantos más datos tenga, más probabilidades tendrá de encontrar el patrón que lo relacione todo.

Teoría 2
Teoría 1

Haga una lista de las posibles causas del problema y considere en qué medida cada teoría se apoya en las pruebas de los síntomas.

Puede que necesites reunir más pruebas para demostrar o refutar una teoría.

Pruebas

Prioridad

Fijar la prioridad de un problema ayuda a justificar los recursos para resolverlo.

La prioridad es una combinación de efectos agudos, efectos crónicos y coste. Un ejemplo de esquema de prioridades es

  1. Problemas que son tanto agudos como ''crónicos
  2. Problemas crónicos con un coste elevado
  3. Problemas agudos
  4. Todo lo demás
Importancia debido a los efectos crónicos
Urgencia por efectos agudos

Efectos crónicos

Enumere los efectos crónicos para ayudar a evaluar la prioridad del problema.

Los efectos crónicos de un problema son los resultados de no resolverlo, a largo plazo.

Contención

Si el problema es grave, intente encontrar una solución temporal que mitigue los efectos inmediatos, evite que la situación se extienda o empeore y gane tiempo para encontrar una solución.

Quién debe participar
Medidas para reducir los efectos agudos
Pasos para contener el problema

Efectos agudos

Efectos

Enumere los efectos agudos para ayudar a evaluar la prioridad del problema.

Los problemas suelen detectarse cuando tienen un efecto negativo: una máquina deja de funcionar o un proyecto se sale del presupuesto. Son efectos 'agudos' que están ocurriendo ahora mismo.

Planteamiento agudo del problema

Haz un Planteamiento agudo del problema definitivo que describa el problema y por qué es un problema. Esto te ayudará a evaluar las soluciones más adelante.

Síntomas

Empiece por registrar todos los síntomas, incluso los que puedan no estar relacionados.

Guarde las fechas, horas, medidas y acciones que condujeron al problema. Esto ayudará a buscar las causas profundas y a verificar las soluciones.

Los síntomas de un problema suelen ser lo primero que aparece, y a menudo pueden inducir a error. Si dispone de tiempo, evite actuar rápidamente ante los primeros síntomas.

Waarom een Mindomo mindmap template gebruiken?

Mindmappen helpen je brainstormen, relaties leggen tussen concepten, organiseren en ideeën genereren.

Lege mindmapsjablonen bieden echter een eenvoudigere manier om aan de slag te gaan, omdat het kaders zijn die informatie bevatten over een specifiek onderwerp met begeleidende instructies. In essentie zorgen mindmapsjablonen voor de structuur die alle elementen van een specifiek onderwerp combineert en als startpunt dient voor je persoonlijke mindmap. Ze zijn een hulpmiddel om een praktische oplossing te bieden voor het maken van een mindmap over een bepaald onderwerp, zowel voor het bedrijfsleven als voor het onderwijs.

Mindomo brengt je slimme mindmap templates waarmee je moeiteloos kunt functioneren en denken.

Een sjabloon heeft verschillende functionaliteiten:

  • Beschrijvende onderwerpen
  • Onderwerpen met achtergrondtekst
  • Standaard tak
  • De sjabloongegevens verwijderen

Je kunt kiezen uit verschillende mind map templates van Mindomo's zakelijke of educatieve accounts, of je kunt je eigen mind map templates maken. Elke mindmap kan getransformeerd worden in een mindmap template map door extra notities toe te voegen aan één van de onderwerpen.