Maler >

Exemplos de fontes de energia

Exemplos de fontes de energia

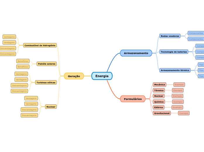
Utiliza este mapa mental para aprenderes mais sobre as diferentes formas de energia, como são geradas e armazenadas, bem como as suas principais vantagens e desvantagens.


Palavras-chave: ciência, energia

Exemplos de fontes de energia

Energia

Existem diferentes tipos de energia: energia mecânica, térmica, nuclear, química, gravitacional e eléctrica. Preencha este modelo para saber mais sobre cada tipo e as suas principais vantagens e desvantagens.

Alguns exemplos de energia que pode ser gerada são a energia solar, a energia eólica, a energia nuclear, etc.

Energia

Em física, a energia é a propriedade quantitativa que deve ser transferida para um objeto a fim de realizar trabalho ou aquecer o objeto. A energia é uma quantidade conservada; a lei da conservação da energia estabelece que a energia pode ser convertida em forma, mas não criada ou destruída

Geração

A energia nuclear tem origem na divisão de átomos de urânio - um processo chamado fissão.

Este processo gera calor para produzir vapor, que é utilizado por um gerador de turbina para gerar eletricidade. Como as centrais nucleares não queimam combustível, não produzem emissões de gases com efeito de estufa.

Escreve as vantagens e desvantagens da energia nuclear.

Turbinas eólicas

Uma turbina eólica, ou alternativamente designada por conversor de energia eólica, é um dispositivo que converte a energia cinética do vento em energia eléctrica.

As turbinas eólicas são fabricadas numa vasta gama de eixos verticais e horizontais.

Descreva as vantagens e desvantagens das turbinas eólicas.

Painéis solares

A energia solar começa com o sol. Os painéis solares são utilizados para converter a luz do sol, que é composta por partículas de energia chamadas 'fotões', em eletricidade que pode ser utilizada para alimentar cargas eléctricas.

Escreve as vantagens da utilização de painéis solares.

Benefícios
Combustível de hidrogénio

O hidrogénio é um combustível com emissões zero queimado com oxigénio.

Pode ser utilizado em células de combustível ou em motores de combustão interna.

Indique as vantagens e desvantagens do combustível hidrogénio.

Desvantagens
Vantagens

Formulários

Existem muitos tipos diferentes de energia, mas todos eles se dividem em duas formas principais - cinética e potencial.

A energia pode transformar-se de um tipo para outro, mas nunca pode ser destruída ou criada.

Gravitacional

A energia gravitacional é uma forma de energia potencial.

É a energia associada à gravidade ou à força gravitacional, por outras palavras, a energia detida por um objeto quando este se encontra numa posição elevada em comparação com uma posição mais baixa.

Dar exemplos.

Elétrico

A energia eléctrica é o movimento dos electrões, as pequenas partículas que constituem os átomos, juntamente com os protões e os neutrões.

Os electrões que se movem através de um fio são designados por eletricidade.

Dê outro exemplo de energia eléctrica.

Química

A energia química é armazenada nas ligações dos átomos e das moléculas.
É a energia que mantém estas partículas unidas.

A energia química armazenada encontra-se nos alimentos, no gás natural, etc.

Dê mais exemplos.

Nuclear

A energia nuclear é armazenada no núcleo dos átomos.

Esta energia é libertada quando os núcleos se combinam (fusão) ou se separam (cisão).

As centrais nucleares dividem os núcleos dos átomos de urânio para produzir eletricidade.

Que elemento é utilizado para alimentar as centrais nucleares?

Térmica

A energia térmica é criada a partir da vibração de átomos e moléculas no interior das substâncias. Quanto mais depressa se movem, mais energia possuem e mais quentes se tornam. A energia térmica é também designada por energia térmica.

Dê exemplos de energia térmica.

Mecânica

A energia de movimento ou energia mecânica é a energia armazenada nos objectos; à medida que os objectos se movem mais depressa, mais energia é armazenada.

Exemplos de energia de movimento incluem o vento, um rio a correr, etc.

Dê mais exemplos.

Exemplo

Armazenamento

O armazenamento de energia é a captação da energia produzida num determinado momento para ser utilizada posteriormente. Um dispositivo que armazena energia é geralmente designado por acumulador ou bateria.

Armazenamento térmico

O armazenamento de energia térmica é conseguido com tecnologias muito diferentes.

Dependendo da tecnologia específica, permite que o excesso de energia térmica seja armazenado e utilizado horas, dias ou meses mais tarde, a escalas que vão desde o processo individual até ao edifício ou à cidade.

Quais são os 3 tipos de energia térmica?

Tipo de energia térmica
Tecnologia de baterias

A bateria adquire o seu estado carregado quer através de recarga, quer durante o fabrico do aparelho.

Durante a descarga, o químico no ânodo liberta electrões e os iões no eletrólito sofrem uma reação de oxidação.

Indique os compostos específicos nos quais a energia é armazenada:

Composto específico
Rodas voadoras

O armazenamento de energia do volante de inércia (FES) funciona acelerando um rotor a uma velocidade muito elevada e mantendo a energia no sistema como energia rotacional.

Descreva os principais componentes de um volante de inércia típico.

Componentes

Hvorfor bruke en Mindomo-tankekartmal?

Tankekart hjelper deg med å brainstorme, etablere relasjoner mellom begreper, organisere og generere ideer.

Tankekartmaler er imidlertid en enklere måte å komme i gang på, ettersom de er rammeverk som inneholder informasjon om et bestemt emne med veiledende instruksjoner. Tankekartmaler sørger for en struktur som kombinerer alle elementene i et bestemt emne og fungerer som et utgangspunkt for ditt personlige tankekart. De er en ressurs som gir deg en praktisk løsning for å lage et tankekart om et bestemt emne, enten det er i forbindelse med jobb eller utdanning.

Mindomo gir deg smarte maler for tankekart som gjør at du kan fungere og tenke uanstrengt.

En mal har ulike funksjoner:

  • Beskrivende emner
  • Emner med bakgrunnstekst
  • Standardgren
  • Fjerne maldataene

Du kan velge mellom en rekke maler for tankekart fra Mindomos bedrifts- eller utdanningskontoer, eller du kan lage dine egne tankekartmaler fra bunnen av. Et hvilket som helst tankekart kan gjøres om til en mind map-mal ved å legge til flere veiledende notater til et av temaene.