Maler >

Lista de presentes de Natal

Lista de presentes de Natal

É aquela altura do ano em que precisa de reunir os seus pensamentos para fazer presentes perfeitos e memoráveis!

Utilize este modelo e vai arrasar no Natal deste ano!

Palavras-chave: lista, Natal, desejo, desejos, presente, presentes, lista de desejos, lista de desejos, férias, inverno, dezembro, véspera de Natal, lista de compras, mapa pessoal, árvore de Natal, pessoal

Lista de presentes de Natal

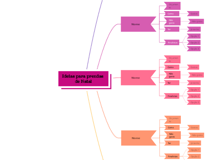
Modelo de ideias para prendas de Natal

Planeie as suas compras de Natal com o nosso modelo de Ideias de Presentes de Natal. Basta preencher os nomes das pessoas a quem pretende comprar presentes, adicionar ideias para presentes e incluir ligações para lojas online ou imagens de artigos semelhantes. Também pode partilhar a lista e colaborar com o seu parceiro, família ou amigos para tornar a época mais alegre e organizada

Ideias para prendas de Natal

É aquela altura do ano em que é preciso reunir as ideias para criar presentes perfeitos e memoráveis!

Utilize este modelo e vai arrasar no Natal deste ano!

Nome

Finalistas
Opção 3
Opção 2
Opção 1
Ter
Já tenho
Não gosto
Não gosta
Como
Gostos
Orçamento

Hvorfor bruke en Mindomo-tankekartmal?

Tankekart hjelper deg med å brainstorme, etablere relasjoner mellom begreper, organisere og generere ideer.

Tankekartmaler er imidlertid en enklere måte å komme i gang på, ettersom de er rammeverk som inneholder informasjon om et bestemt emne med veiledende instruksjoner. Tankekartmaler sørger for en struktur som kombinerer alle elementene i et bestemt emne og fungerer som et utgangspunkt for ditt personlige tankekart. De er en ressurs som gir deg en praktisk løsning for å lage et tankekart om et bestemt emne, enten det er i forbindelse med jobb eller utdanning.

Mindomo gir deg smarte maler for tankekart som gjør at du kan fungere og tenke uanstrengt.

En mal har ulike funksjoner:

  • Beskrivende emner
  • Emner med bakgrunnstekst
  • Standardgren
  • Fjerne maldataene

Du kan velge mellom en rekke maler for tankekart fra Mindomos bedrifts- eller utdanningskontoer, eller du kan lage dine egne tankekartmaler fra bunnen av. Et hvilket som helst tankekart kan gjøres om til en mind map-mal ved å legge til flere veiledende notater til et av temaene.