Maler >

Modelo de menu de restaurante

Modelo de menu de restaurante

Imagine que está a abrir um restaurante que serve apenas a sua comida e bebida favoritas. Tente criar o menu de modo a que os seus pratos e bebidas sejam também muito apelativos para os seus clientes.

Palavras-chave: vida pessoal, ementa de restaurante, abrir um restaurante

Modelo de menu de restaurante

Modelo de menu de restaurante

Este modelo de menu de restaurante ajudá-lo-á muito a organizar os seus pensamentos se estiver a abrir um restaurante. Pode pensar nos pratos e bebidas que vai servir no restaurante.

Completar este modelo de ementa também pode ser um bom exercício de imaginação para as crianças.

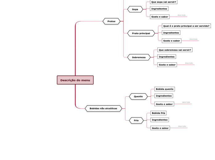
Descrição do menu

Imagina que estás a abrir um restaurante que serve apenas a tua comida e bebida favoritas. Tente 'criar o menu' de modo a que os seus pratos e bebidas sejam também muito apelativos para os seus clientes.

Bebidas não alcoólicas

Frio

Em que é que consiste?

papaia fresca, iogurte, leite gordo, mel, cardamomoarroz cru, barras de canela, água, amêndoas, sumo de coco, açúcar, lima, gelo, folhas de hortelãpérolas secas de tapioca boba, água, açúcar, leite de amêndoa, sumo de frutacafé gelado, horchata, açúcarmatcha em pó, mel, leite, arrozOutro
Bebida fria

Que bebida fria vai servir?

lassi de papaia com cardamomorefrigerador de coco e arrozboba e bubble teacochata fresca e geladabatido de matchaOutro
Quente

Em que é que consiste?

mistura de cacau quente, gelado de pepitas de chocolate com menta, menta frescanatas, açúcar, noz-moscada, ovoslaranja de umbigo, cidra de maçã, mel, bagas, cravinho inteiro, noz-moscada moída, gengibre, paus de canelasementes de cardamomo, cravinho, pimenta preta, paus de canela, gengibre, leite, chá preto, açúcarleite de soja com baunilha, café expresso, abóbora enlatada, canela, pimenta de Caiena, xarope de agave, salOutro
Bebida quente

Que bebida quente vai servir?

chocolate quente com hortelã-pimentagemadacidra de maçã quentechá chaileite de abóbora com especiarias veganOutro

Pratos

Sobremesa

Qual é o sabor?

Qual é o seu sabor? A descrição de cada prato deve soar como se estivesse a explicar a um amigo o sabor e os aromas que fazem desse prato o seu favorito. Escreva os adjectivos que melhor descrevem este prato.

Exemplo: ' O creme de mascarpone tem uma textura suave e delicada. O sabor final requintado é também dado pela mistura entre o café e o vinho Marsala com sabor a avelã e baunilha'.

Em que consiste

farinha, fermento em pó, sal, açúcar branco, leite, ovos, manteigaóleo de canola em spray, ovos, natas de baunilha, farinha, cacau em pó, fermento em pó, chocolate preto, mistura de açúcar em pó, licor Frangelicofarinha, amêndoas, açúcar em pó, manteiga, ovos, açúcar em pó, natas, limõescafé, marsala, ovos, mascarpone, pão de ló, cacau em póbananas, gelado de baunilha, nozes, chocolate preto, KahluaOutro
Que sobremesa vai servir?

A sobremesa é o prato final que tem como objetivo satisfazer o desejo de doçura das pessoas depois de terem comido outros alimentos saborosos. Escreve a resposta.

panquecasmousse de chocolatetarte de limão e merengue assadatiramisubanana splitOutro
Prato principal

Qual é o seu sabor?
A descrição de cada prato deve soar como se estivesse a explicar a um amigo o sabor e os aromas de que esse prato é o seu favorito. Escreva os adjectivos que melhor descrevem este prato. Exemplo: '' O sabor do molho de citrinos é tão xaroposo e aromatizado, a quantidade exacta de doçura que o pato precisa. Além disso, o pato é tenro e suculento no interior e estaladiço no exterior.'

Em que é que consiste?

costeletas de porco, maçãs, cebolas, Gorgonzola, cerveja ou vinho branco, sal, pimenta verde, azeitesalmão, alecrim, tomilho, manjericão, salva, salsa, erva-cidreira, limões, cebolas verdes, cenouras, arroz integral, sal marinho, pimenta preta, azeitepato, laranjas, folhas de louro, cebola, Cointreau, vinho tinto, marmelada de laranja, batatas, leite, manteiga, farinha de milho, salperu, mel, cebola, alho, abobrinha, berinjela, champignon, sal, pimentão branco e verde, azeitefrango, cebola, molho de tomate, iogurte, manteiga, brócolos, alho, caril em pó, canela, paprika, gengibre, sal marinho, pimento verde, azeiteOutro
Qual é o prato principal a ser servido?

O prato principal, também designado por entrada, é a maior porção da refeição e, em muitos casos, contém algum tipo de proteína. Escreva a resposta.

costeletas de porco com gorgonzola e maçãsalmão assado com arroz integralpato laranja com puré de batataperu assado com legumes grelhadosfrango ao caril com puré de brócolosOutro
Sopa

Qual é o seu sabor?
Quais são os seus sabores?
Escreva os 'adjectivos' que melhor descrevem este prato.

Exemplo: 'O sabor picante do pimentão combina com os aromas terrosos dos legumes frescos, tudo com um sabor subjacente de carne de vaca suculenta.'

Em que é que consiste?

água, bacon, azeite, cenouras, cebolas, aipo, batatas, sal, pimentaágua, cebolas doces, caldo de galinha, manteiga, pimenta, farinha, leite, queijo Cheddar, salsaágua, carne de vaca assada, cebolas, colorau, cenouras, salsa, batatas, sementes de cominho, colorau picante, pimenta, salágua, frango, óleo vegetal, aipo, cenouras, caldo de galinha, salsa, tomilho fresco, massa de ovos, pimenta, salágua, grânulos de dashi, pasta de miso, tofu, cebolas verdesOutro
Que sopa vai servir?

Uma sopa pode ser qualquer coisa, desde um caldo leve a um puré rico. Muitas vezes, o tipo de sopa servida é determinado pelo prato seguinte.
Escreve a resposta.

sopa de baconsopa de creme de cebolasopa de goulashsopa de massa de galinhaSopa de missôOutro
Aperitivo
Gosto e sabor

descrição

Qual é o seu sabor?
A descrição de cada prato deve soar como se estivesse a explicar a um amigo o sabor e os aromas pelos quais esse prato é o seu favorito.
Escreva os adjectivos que melhor descrevem este prato.

Exemplo: ' As tortilhas estaladiças derretem-se na boca como bolachas salgadas-salgadas. O molho de tomate agridoce é perfeitamente temperado enquanto a pimenta jalapeño o torna picante. '

Ingredientes

Em que é que consiste?

manteiga, queijo creme, espinafres, natas azedas, parmesão, salqueijo de cabra, queijo azul, queijo Cheddar, parmesão, uvas, nozes, maçã secatortilhas de farinha, carne magra moída, malagueta, molho de tomate, natas azedaspão de trigo torrado, cebola roxa, rúcula, queijo suíço, fiambre de peru, mostarda granuladatortilha frita, queijo Cheddar, cebola, molho de tomate agridoceOutro
Que aperitivo vai servir?

O aperitivo, também designado por entrada, é uma pequena porção ou uma iguaria do tamanho de uma dentada que o prepara para o resto da refeição. Escreve a resposta.


mergulhostabuleiros para queijomini tacossandesnachosOutro

Hvorfor bruke en Mindomo-tankekartmal?

Tankekart hjelper deg med å brainstorme, etablere relasjoner mellom begreper, organisere og generere ideer.

Tankekartmaler er imidlertid en enklere måte å komme i gang på, ettersom de er rammeverk som inneholder informasjon om et bestemt emne med veiledende instruksjoner. Tankekartmaler sørger for en struktur som kombinerer alle elementene i et bestemt emne og fungerer som et utgangspunkt for ditt personlige tankekart. De er en ressurs som gir deg en praktisk løsning for å lage et tankekart om et bestemt emne, enten det er i forbindelse med jobb eller utdanning.

Mindomo gir deg smarte maler for tankekart som gjør at du kan fungere og tenke uanstrengt.

En mal har ulike funksjoner:

  • Beskrivende emner
  • Emner med bakgrunnstekst
  • Standardgren
  • Fjerne maldataene

Du kan velge mellom en rekke maler for tankekart fra Mindomos bedrifts- eller utdanningskontoer, eller du kan lage dine egne tankekartmaler fra bunnen av. Et hvilket som helst tankekart kan gjøres om til en mind map-mal ved å legge til flere veiledende notater til et av temaene.