Maler >

Plantilla de película frente a plantilla de libro

Plantilla de película frente a plantilla de libro

Utilice la estrategia "Punto por punto" al comparar y contrastar sistemáticamente dos temas.

Palabras clave: literatura, escritura

Plantilla de película frente a plantilla de libro

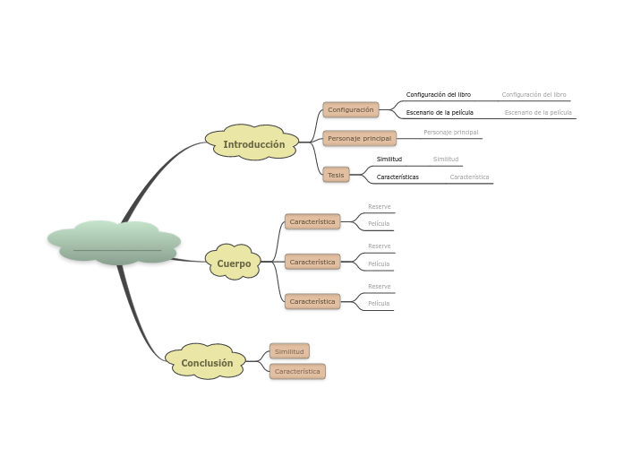
Comparar y contrastar películas y libros (Point-to-Point)

Utilice este plantilla «comparar y contrastar - película y libro para averiguar cuáles son las similitudes y diferencias entre el libro y la película que estás analizando.

Comparar el libro con la versión cinematográfica te ayudará a entender las diferencias entre escenarios, protagonistas, tesis, etc.

El análisis de comparación y contraste punto por punto puede utilizarse también para comparar y contrastar otros temas.

_____________

Escribe el nombre de la novela y la película que vas a comparar.

Ejemplo: Grandes esperanzas.

Conclusión

Reafirme su tesis evitando las repeticiones.

Repasa las diferencias entre el libro y la película.

Repite las similitudes entre la novela y la película, pero intenta evitar las repeticiones (esto te ayudará si después escribes una redacción).

Cuerpo

Utiliza la organización punto por punto en la sección del cuerpo para presentar las características expuestas brevemente en la tesis.

Esto significa que si utilizas este borrador para escribir un trabajo de comparación y contraste, cada característica se presentará en un párrafo independiente.

Película

¿En qué se diferencia la película de la novela?

Escribe una breve explicación. Utiliza 'como', 'igual que' o 'similar' para comparar, y 'a diferencia de', 'difiere de' y 'aunque' para contrastar.

Reserve

¿En qué se diferencia la novela de la película?

Escribe la respuesta. Utiliza 'como', 'igual que' o 'similar' para comparar, y 'a diferencia de', 'difiere de' y 'aunque' para contrastar.

Introducción

La introducción proporciona información de fondo tanto del libro como de la película.

Tesis

Crea una declaración de tesis en la que compares y contrastes brevemente el libro y la película.

Características

Característica

¿Cuáles son las diferencias entre el libro y la película?

Piensa en al menos 3 diferencias. Escríbelas.

Ejemplos sobre Grandes esperanzas

  • la trama de la película deja de lado a ciertos personajes
  • el libro está narrado en su mayor parte, mientras que la historia de la película se cuenta a través de diálogos;
  • la película tiene un final diferente.
Similitud

¿Cuáles son las similitudes entre el libro y la película?

Escríbelas. Ejemplo: Grandes esperanzas el libro y la película tienen argumentos muy parecidos.

Personaje principal

Escribe el nombre del personaje principal.

Tiene que ser el mismo para el libro y la película.

Configuración
Escenario de la película

¿La acción de la película transcurre en el mismo lugar?


¿Dónde está ambientada? Ejemplo: La acción en Grandes esperanzas (1946) de David Lean tiene el mismo escenario que en el libro.

Configuración del libro

En el libro, ¿dónde transcurre la acción?


Ejemplo: La acción en Grandes esperanzas el libro transcurre en la Inglaterra del siglo XIX, Londres y Kent.

Hvorfor bruke en Mindomo-tankekartmal?

Tankekart hjelper deg med å brainstorme, etablere relasjoner mellom begreper, organisere og generere ideer.

Tankekartmaler er imidlertid en enklere måte å komme i gang på, ettersom de er rammeverk som inneholder informasjon om et bestemt emne med veiledende instruksjoner. Tankekartmaler sørger for en struktur som kombinerer alle elementene i et bestemt emne og fungerer som et utgangspunkt for ditt personlige tankekart. De er en ressurs som gir deg en praktisk løsning for å lage et tankekart om et bestemt emne, enten det er i forbindelse med jobb eller utdanning.

Mindomo gir deg smarte maler for tankekart som gjør at du kan fungere og tenke uanstrengt.

En mal har ulike funksjoner:

  • Beskrivende emner
  • Emner med bakgrunnstekst
  • Standardgren
  • Fjerne maldataene

Du kan velge mellom en rekke maler for tankekart fra Mindomos bedrifts- eller utdanningskontoer, eller du kan lage dine egne tankekartmaler fra bunnen av. Et hvilket som helst tankekart kan gjøres om til en mind map-mal ved å legge til flere veiledende notater til et av temaene.