Maler >

Zusammenfassung einer Geschichte schreiben

Zusammenfassung einer Geschichte schreiben

Lernen Sie, die Hauptaspekte einer Geschichte herauszuarbeiten und die wichtigen Details, die sie unterstützen, zu konsolidieren.

Schlüsselwörter: Literatur, Schreiben, Geschichte, Zusammenfassen

Zusammenfassung einer Geschichte schreiben

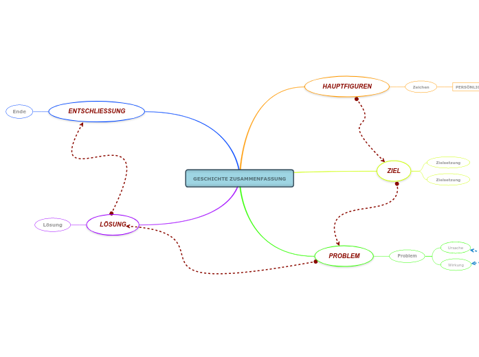
Zusammenfassung der Geschichte Vorlage

Mit dieser Vorlage für eine Zusammenfassung einer Geschichte können Sie die wichtigsten Aspekte einer Geschichte herausarbeiten und die wichtigsten Charaktereigenschaften, Ziele, Probleme, Auswirkungen und Lösungen für diese Probleme in der Geschichte besprechen.

GESCHICHTE ZUSAMMENFASSUNG

Geben Sie den Namen der Geschichte oder des historischen Ereignisses ein, das Sie zusammenfassen möchten.

LÖSUNG

Es wird eine Lösung für das Problem oder die Herausforderung gefunden.

Lösung

Wie lautete die Lösung für das Problem? Geben Sie sie ein.

ENTSCHLIESSUNG

Die Auflösung ist der Teil der Handlung einer Geschichte, in dem das Hauptproblem gelöst oder bearbeitet wird.

Ende

Und 'was geschah dann'?

Wie lautet das Ende der Geschichte oder des Ereignisses? Geben Sie es ein.

PROBLEM

Dies ist der Aber-Moment in der Geschichte oder dem Ereignis, wenn ein oder mehrere Probleme auftauchen, die die Pläne der Figur durcheinander bringen.

Problem

Um welchen Konflikt oder welches Problem handelt es sich? Geben Sie es ein.

Wirkung

Welche Auswirkungen hat dieses Thema auf den Ablauf der Ereignisse? Geben Sie es ein.

Ursache

Was hat zu diesem Problem geführt? Geben Sie es ein.

ZIEL

Dies ist die Wanted-Komponente in der Geschichte und bezieht sich auf das, was deine Figur in dieser Geschichte oder diesem Ereignis zu tun gedenkt.

Zielsetzung

Was sind die Pläne der Figur? Geben Sie sie ein.

HAUPTFIGUREN

Es kann eine Person, ein Tier, ein Ungeheuer, eine Figur oder ein Gegenstand sein, und es ist das Herzstück der gesamten Geschichte.

Wer ist die Hauptfigur in der Geschichte? Geben Sie seinen/ihren Namen ein.

Zeichen
PERSÖNLICHKEITSMERKMALE

Merkmal

Welches sind die Eigenschaften, die die Hauptfigur am besten beschreiben? Geben Sie sie ein.

Hvorfor bruke en Mindomo-tankekartmal?

Tankekart hjelper deg med å brainstorme, etablere relasjoner mellom begreper, organisere og generere ideer.

Tankekartmaler er imidlertid en enklere måte å komme i gang på, ettersom de er rammeverk som inneholder informasjon om et bestemt emne med veiledende instruksjoner. Tankekartmaler sørger for en struktur som kombinerer alle elementene i et bestemt emne og fungerer som et utgangspunkt for ditt personlige tankekart. De er en ressurs som gir deg en praktisk løsning for å lage et tankekart om et bestemt emne, enten det er i forbindelse med jobb eller utdanning.

Mindomo gir deg smarte maler for tankekart som gjør at du kan fungere og tenke uanstrengt.

En mal har ulike funksjoner:

  • Beskrivende emner
  • Emner med bakgrunnstekst
  • Standardgren
  • Fjerne maldataene

Du kan velge mellom en rekke maler for tankekart fra Mindomos bedrifts- eller utdanningskontoer, eller du kan lage dine egne tankekartmaler fra bunnen av. Et hvilket som helst tankekart kan gjøres om til en mind map-mal ved å legge til flere veiledende notater til et av temaene.