Szablony >

Como escrever um resumo de uma história

Como escrever um resumo de uma história

Aprender a estabelecer os aspectos principais de uma história e a consolidar os pormenores importantes que os apoiam.

Palavras-chave: literatura, escrita, história, resumo

Como escrever um resumo de uma história

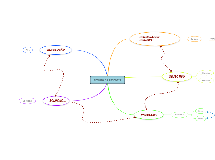
Modelo de resumo da história

Com este modelo de resumo da história, pode estabelecer os aspectos principais de uma história e discutir os traços das personagens principais, os objectivos, os problemas, os efeitos e as soluções para esses problemas a partir da história.

RESUMO DA HISTÓRIA

Escreva o nome da história ou do acontecimento histórico que pretende resumir.

SOLUÇÃO

É encontrada uma solução para o problema ou desafio.

Solução

Qual foi a solução para o problema? Escreve-a.

RESOLUÇÃO

Resolução é a parte do enredo de uma história em que o problema principal é resolvido ou trabalhado.

Fim

E 'depois', o que aconteceu?

Qual é o final da história ou do acontecimento? Escreve-o.

PROBLEMA

Este é o momento 'Mas' da história ou do acontecimento, quando 'um ou vários problemas surgem', perturbando os planos da personagem.

Problema

Qual é o 'conflito' ou o 'problema' que ocorreu? Escreva-o.

Efeito

Qual é o 'impacto' desta questão na ação dos acontecimentos? Escreve-o.

Causa

O que é que levou a este problema? Escreva-o.

OBJECTIVO

Este é o componente 'Procurado' da história e refere-se ao 'que a sua personagem planeou fazer' nesta história ou evento.

Objetivo

Quais são os 'planos da personagem'? Escreve-os.

PERSONAGEM PRINCIPAL

Pode ser uma pessoa, um animal, um monstro, uma figura, um objeto, e é o centro de toda a história.

Quem é a personagem principal''' da história? Escreve o seu nome.

Carácter
TRAÇOS DE PERSONALIDADE

Caraterística

Quais são 'os traços que melhor descrevem' a personagem principal? Escreve-os.

Dlaczego warto używać szablonów map myśli Mindomo?

Mapy myśli pomagają w burzy mózgów, nawiązywaniu relacji między pojęciami, organizowaniu i generowaniu pomysłów.

Jednak szablony map myśli oferują łatwiejszy sposób na rozpoczęcie, ponieważ są to ramy, które zawierają informacje na określony temat z instrukcjami przewodnimi. W istocie, szablony map myśli zapewniają strukturę, która łączy wszystkie elementy określonego tematu i służy jako punkt wyjścia dla Twojej osobistej mapy myśli. Są zasobem, który dostarcza praktycznego rozwiązania do tworzenia mapy myśli na określony temat, zarówno dla biznesu, jak i edukacji.

Mindomo oferuje inteligentne szablony map myśli, które pozwalają funkcjonować i myśleć bez wysiłku.

Szablon ma różne funkcjonalności:

  • Tematy opisowe
  • Tematy z tekstem w tle
  • Domyślna gałąź
  • Usuwanie danych szablonu

Możesz wybierać spośród różnych szablonów map myśli z kont biznesowych lub edukacyjnych Mindomo, lub możesz tworzyć własne szablony map myśli od podstaw. Każda mapa myśli może zostać przekształcona w mapę szablonu mapy myśli poprzez dodanie dalszych notatek przewodnich do jednego z jej tematów.