Szablony >

Lista de presentes de Natal

Lista de presentes de Natal

É aquela altura do ano em que precisa de reunir os seus pensamentos para fazer presentes perfeitos e memoráveis!

Utilize este modelo e vai arrasar no Natal deste ano!

Palavras-chave: lista, Natal, desejo, desejos, presente, presentes, lista de desejos, lista de desejos, férias, inverno, dezembro, véspera de Natal, lista de compras, mapa pessoal, árvore de Natal, pessoal

Lista de presentes de Natal

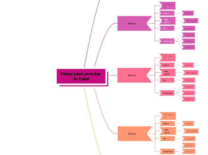
Modelo de ideias para prendas de Natal

Planeie as suas compras de Natal com o nosso modelo de Ideias de Presentes de Natal. Basta preencher os nomes das pessoas a quem pretende comprar presentes, adicionar ideias para presentes e incluir ligações para lojas online ou imagens de artigos semelhantes. Também pode partilhar a lista e colaborar com o seu parceiro, família ou amigos para tornar a época mais alegre e organizada

Ideias para prendas de Natal

É aquela altura do ano em que é preciso reunir as ideias para criar presentes perfeitos e memoráveis!

Utilize este modelo e vai arrasar no Natal deste ano!

Nome

Finalistas
Opção 3
Opção 2
Opção 1
Ter
Já tenho
Não gosto
Não gosta
Como
Gostos
Orçamento

Dlaczego warto używać szablonów map myśli Mindomo?

Mapy myśli pomagają w burzy mózgów, nawiązywaniu relacji między pojęciami, organizowaniu i generowaniu pomysłów.

Jednak szablony map myśli oferują łatwiejszy sposób na rozpoczęcie, ponieważ są to ramy, które zawierają informacje na określony temat z instrukcjami przewodnimi. W istocie, szablony map myśli zapewniają strukturę, która łączy wszystkie elementy określonego tematu i służy jako punkt wyjścia dla Twojej osobistej mapy myśli. Są zasobem, który dostarcza praktycznego rozwiązania do tworzenia mapy myśli na określony temat, zarówno dla biznesu, jak i edukacji.

Mindomo oferuje inteligentne szablony map myśli, które pozwalają funkcjonować i myśleć bez wysiłku.

Szablon ma różne funkcjonalności:

  • Tematy opisowe
  • Tematy z tekstem w tle
  • Domyślna gałąź
  • Usuwanie danych szablonu

Możesz wybierać spośród różnych szablonów map myśli z kont biznesowych lub edukacyjnych Mindomo, lub możesz tworzyć własne szablony map myśli od podstaw. Każda mapa myśli może zostać przekształcona w mapę szablonu mapy myśli poprzez dodanie dalszych notatek przewodnich do jednego z jej tematów.