Шаблоны >

Cómo escribir el resumen de una historia

Cómo escribir el resumen de una historia

Aprenda a establecer los aspectos principales de una historia a la vez que consolida los detalles importantes que los sustentan.

Palabras clave: literatura, escritura, cuento, resumir

Cómo escribir el resumen de una historia

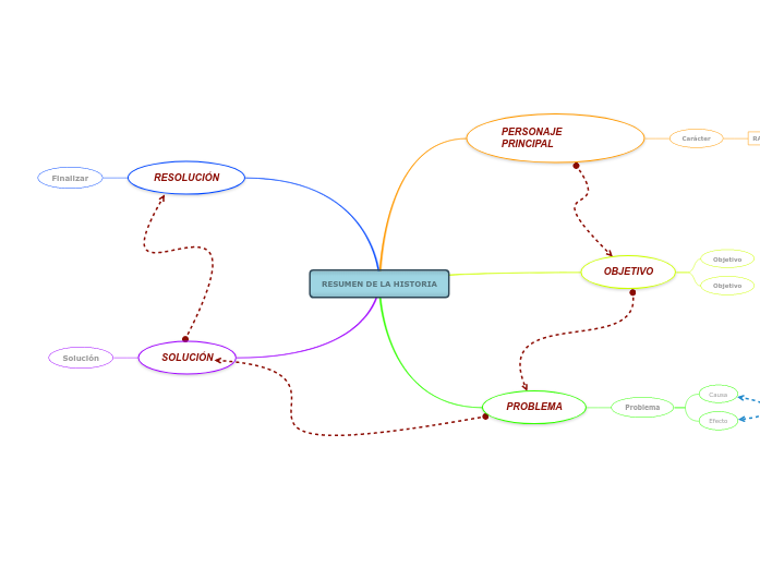
Plantilla de resumen de la historia

Con este plantilla de resumen de historia, puedes establecer los aspectos principales de una historia y comentar los rasgos de los personajes principales, los objetivos, los problemas, los efectos y las soluciones a esos problemas a partir de la historia.

RESUMEN DE LA HISTORIA

Escribe el nombre de la historia o acontecimiento histórico que quieras resumir.

SOLUCIÓN

Se encuentra una solución al problema o reto.

Solución

¿Cuál era la solución al problema? Escríbelo.

RESOLUCIÓN

La resolución es la parte de la trama en la que se resuelve el problema principal.

Finalizar

¿Y entonces qué pasó?

¿Cuál es el final de la historia o evento? Escríbelo.

PROBLEMA

Es el momento Pero de la historia o del acontecimiento, cuando surgen uno o varios problemas que estropean los planes del personaje.

Problema

¿Cuál es el conflicto o problema que se ha producido? Escríbelo.

Efecto

¿Cuál es el impacto de este asunto sobre la acción de los acontecimientos? Escríbelo.

Causa

¿Qué llevó a este problema? Escríbelo.

OBJETIVO

Este es el componente Se busca en la historia y se refiere a lo que tu personaje planeó hacer en esta historia o evento.

Objetivo

¿Cuáles son los planes del personaje? Escríbelos.

PERSONAJE PRINCIPAL

Puede ser una persona, un animal, un monstruo, una figura, un objeto, y es la pieza central de toda la historia.

¿Quién es el 'personaje principal' de la historia? Escribe su nombre.

Carácter
RASGOS DE PERSONALIDAD

Característica

¿Cuáles son los rasgos que mejor describen al protagonista? Escríbelos.

Зачем использовать шаблон карты ума Mindomo?

Карты ума помогают проводить мозговые штурмы, устанавливать взаимосвязи между понятиями, организовывать и генерировать идеи.

Однако шаблоны mind map предлагают более простой способ начать работу, поскольку они представляют собой рамки, содержащие информацию о конкретном предмете с направляющими инструкциями. По сути, шаблоны mind map обеспечивают структуру, которая объединяет все элементы конкретной темы и служит отправной точкой для вашей личной mind map. Они представляют собой ресурс, обеспечивающий практическое решение для создания карты ума по определенной теме, будь то бизнес или образование.

Mindomo предлагает вам умные шаблоны карт разума, которые позволят вам работать и думать без усилий.

Шаблон обладает различными функциональными возможностями:

  • Описательные темы
  • Темы с фоновым текстом
  • Ветка по умолчанию
  • Удаление данных шаблона

Вы можете выбрать один из множества шаблонов ментальных карт из бизнес- или образовательных аккаунтов Mindomo или создать свои собственные шаблоны ментальных карт с нуля. Любую карту мыслей можно превратить в карту-шаблон, добавив к одной из ее тем дополнительные направляющие заметки.