Шаблоны >

Interessenvertreter-Rad Vorlage

Interessenvertreter-Rad Vorlage

An den meisten Projekten oder Organisationen sind eine Reihe von Interessenvertretern mit unterschiedlichen Zielsetzungen beteiligt.

Diese Mindmap hilft Ihnen, Ihre Interessenvertreter zu identifizieren und ihre Bedeutung auf der Grundlage ihres Einflusses und ihres Interesses zu bewerten.

Schlüsselwörter: Projektmanagement, Stakeholder, wichtige Kunden, wichtige Wettbewerber

Interessenvertreter-Rad Vorlage

Interessenvertreter-Rad Vorlage

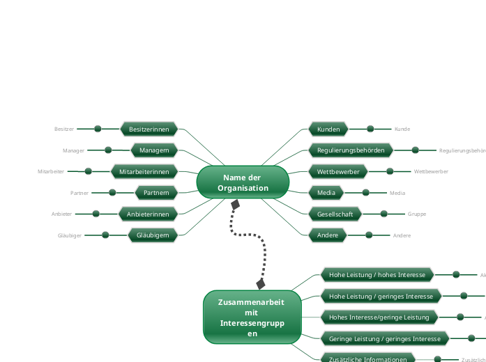
Verwenden Sie diese Vorlage für das Interessenvertreter-Rad, um Ihre Interessenvertreter zu identifizieren und sie nach ihrer Bedeutung zu klassifizieren.

Sie können die wichtigsten Interessenvertreter in Gruppen einteilen:

Kunden

Regulierungsbehörden

Wettbewerber

Medien

Gesellschaft

Eigentümer

Manager

Mitarbeiter

Partner

Anbieter

Gläubiger

Aufgrund ihrer Macht und ihres Interesses kann man sie in zwei Kategorien einteilen:

Hohe Leistung / hohes Interesse

Hohe Leistung / geringes Interesse

Hohes Interesse / geringe Leistung

Geringe Leistung / geringes Interesse

Zusammenarbeit mit Interessengruppen

Zusätzliche Informationen

Geringe Leistung / geringes Interesse

Hohes Interesse/geringe Leistung

Hohe Leistung / geringes Interesse

Hohe Leistung / hohes Interesse

Aktion

Fügen Sie eine Aktion hinzu, die für die Verwaltung Ihrer Interessengruppen erforderlich ist.

Name der Organisation

Geben Sie den Namen Ihrer Organisation oder Ihres Projekts ein.

Dies ist der Schwerpunkt, um den herum Sie die Interessengruppen identifizieren werden.

Gläubigern

Gläubiger

Schuldet Ihre Organisation anderen Rechte oder Geld?

Denken Sie darüber nach:

  • Kredite und Überziehungskredite
  • Unbezahlte Rechnungen
  • Bedingte Finanzierung oder Wertpapiere


Bewerten Sie die Wichtigkeit dieser Interessengruppe:

Hohe Macht/ hohes Interesse

Hohe Macht/ geringes Interesse

Hohes Interesse/ geringe Macht

Geringes Interesse/geringe Macht

Anbieterinnen

Anbieter

Hat Ihre Organisation oder Ihr Projekt Zulieferer?

Denken Sie darüber nach:

  • Lieferanten von Komponenten, Materialien oder Ausrüstung
  • Consultants, Berater und professionelle Dienstleistungen
  • Unterauftragnehmer und ausgelagerte Dienstleistungen
  • Lizenzgeber und geleaste Dienstleistungen


Bewerten Sie die Wichtigkeit dieser Interessengruppe:

Hohe Macht/ hohes Interesse

Hohe Macht/ geringes Interesse

Hohes Interesse/ geringe Macht

Geringes Interesse/geringe Macht

Partnern

Partner

Hat Ihre Organisation oder Ihr Projekt Partner?

Denken Sie darüber nach:

  • Entwicklungs- oder Technologiepartner
  • Marketing-, Handels- oder Vertriebspartner
  • Konsortien oder andere Unternehmen in einer Gruppe


Bewerten Sie die Wichtigkeit dieser Interessengruppe:

Hohe Macht/ hohes Interesse

Hohe Macht/ geringes Interesse

Hohes Interesse/ geringe Macht

Geringes Interesse/geringe Macht

Mitarbeiterinnen

Mitarbeiter

Welche Mitarbeiter sind in diesem Zusammenhang wichtig?

Denken Sie darüber nach:

  • Funktionale oder regionale Teams
  • Projektteamleiter und -mitglieder
  • Fachexperten und Spezialisten


Bewerten Sie die Wichtigkeit dieser Interessengruppe:

Hohe Macht/ hohes Interesse

Hohe Macht/ geringes Interesse

Hohes Interesse/ geringe Macht

Geringes Interesse/geringe Macht

Managern

Manager

Wer sind die wichtigsten Führungskräfte in Ihrem Unternehmen oder Projekt?

Denken Sie darüber nach:

  • CEO, Vizepräsidenten und der Vorstand
  • Abteilungsleiter und Teamleiter
  • Projektleiter

Bewerten Sie die Wichtigkeit dieser Interessengruppe:

Hohe Macht/ hohes Interesse

Hohe Macht/ geringes Interesse

Hohes Interesse/ geringe Macht

Geringes Interesse/geringe Macht

Besitzerinnen

Besitzer

Wenn Sie die Interessengruppen einer Organisation analysieren, wer sind die Eigentümer?

Denken Sie darüber nach:

  • Gründer
  • Investoren und Aktionäre
  • Risikokapitalgeber

Bewerten Sie die Wichtigkeit dieser Interessengruppe:

Hohe Macht/ hohes Interesse

Hohe Macht/ geringes Interesse

Hohes Interesse/ geringe Macht

Geringes Interesse/geringe Macht

Andere

Gesellschaft

Gruppe

Welche Teile der Gesellschaft oder des Gemeinwesens sind von Organisation Name betroffen?

Denken Sie darüber nach:

  • Auswirkungen auf Wirtschaft, Umwelt oder Infrastruktur
  • Politische Auswirkungen oder öffentliche Meinung
  • Interessengruppen, Aktivisten


Bewerten Sie die Bedeutung dieser Interessengruppe:

Hohe Macht/ hohes Interesse

Hohe Macht/ geringes Interesse

Hohes Interesse/ geringe Macht

Geringes Interesse/geringe Macht

Media

Haben die Medien ein Interesse an Organisation Name?

Denken Sie darüber nach:

  • Veröffentlichungen und Berichterstatter
  • Analysten, Branchenkenner und Blogger
  • PR-Funktion in einer anderen Stakeholder-Organisation


Bewerten Sie die Bedeutung dieses Interessengruppe:

Hohe Macht/ hohes Interesse

Hohe Macht/ geringes Interesse

Hohes Interesse/ geringe Macht

Geringes Interesse/geringe Macht

Wettbewerber

Wer sind die wichtigsten Wettbewerber?
Denken Sie darüber nach:

  • Organisationen, die um Ihre Kunden und deren Aufmerksamkeit konkurrieren
  • Menschen oder Projekte, die innerhalb Ihrer Organisation um Priorität und Ressourcen konkurrieren


Bewerten Sie die Wichtigkeit dieser Interessengruppe:

Hohe Macht/ hohes Interesse

Hohe Macht/ geringes Interesse

Hohes Interesse/ geringe Macht

Geringes Interesse/geringe Macht

Regulierungsbehörden

Regulierungsbehörde

Wer hat ein Interesse an Ihrer Organisation oder Ihrem Projekt in Bezug auf Gesetze oder Vorschriften?

Denken Sie darüber nach:

  • Gesetzgeber, politische Entscheidungsträger, Leitungsgremien
  • Industriebeamte und Inspektoren
  • Nichtstaatliche Organisationen


Bewerten Sie die Bedeutung dieser Interessengruppe:

Hohe Macht/ hohes Interesse

Hohe Macht/ geringes Interesse

Hohes Interesse/ geringe Macht

Geringes Interesse/geringe Macht

Kunden

Kunde

Wer sind die wichtigsten Kunden?

Denken Sie darüber nach:

  • Potenzielle Kunden, zahlende Kunden
  • Personen, die Kunden vertreten
  • Indirekte Kunden, Nutzer von kostenlosen Dienstleistungen
  • Hochkarätige oder einflussreiche Kunden

Bewerten Sie die Bedeutung dieser Interessengruppe:

Hohe Macht/ hohes Interesse

Hohe Macht/ geringes Interesse

Hohes Interesse/ geringe Macht

Geringes Interesse/geringe Macht

Зачем использовать шаблон карты ума Mindomo?

Карты ума помогают проводить мозговые штурмы, устанавливать взаимосвязи между понятиями, организовывать и генерировать идеи.

Однако шаблоны mind map предлагают более простой способ начать работу, поскольку они представляют собой рамки, содержащие информацию о конкретном предмете с направляющими инструкциями. По сути, шаблоны mind map обеспечивают структуру, которая объединяет все элементы конкретной темы и служит отправной точкой для вашей личной mind map. Они представляют собой ресурс, обеспечивающий практическое решение для создания карты ума по определенной теме, будь то бизнес или образование.

Mindomo предлагает вам умные шаблоны карт разума, которые позволят вам работать и думать без усилий.

Шаблон обладает различными функциональными возможностями:

  • Описательные темы
  • Темы с фоновым текстом
  • Ветка по умолчанию
  • Удаление данных шаблона

Вы можете выбрать один из множества шаблонов ментальных карт из бизнес- или образовательных аккаунтов Mindomo или создать свои собственные шаблоны ментальных карт с нуля. Любую карту мыслей можно превратить в карту-шаблон, добавив к одной из ее тем дополнительные направляющие заметки.