Шаблоны >

Modelo de gestão de problemas

Modelo de gestão de problemas

Utilize este modelo para compreender como os elementos da gestão de problemas interagem entre si. Isto ajudá-lo-á a encontrar soluções mais facilmente.

Palavras-chave: vida pessoal, resolução de problemas, compreender o problema, plano de ação, descrever o problema, resolver o problema, gerir um problema,

Modelo de gestão de problemas

Como gerir um problema?

Navegue pelos desafios de forma eficiente com o modelo de mapa mental Gerir um problema. Este modelo ajuda-o a dividir problemas complexos em partes geríveis. Comece a seguir os passos descritos no mapa mental, seguindo tópico a tópico. À medida que explora diferentes aspectos, pode visualizar todo o processo de resolução de problemas, garantindo uma abordagem completa e estruturada. Ideal para uso pessoal e profissional, este mapa mental guia-o na procura de soluções eficazes e na sua implementação com sucesso.

Os efeitos crónicos de um problema são os resultados de não o resolver, a longo prazo.



Os efeitos crónicos acumulam-se frequentemente de forma lenta e são difíceis de diagnosticar. Por exemplo, a "baixa rentabilidade" pode ter muitas causas. É o efeito crónico de muitos problemas diferentes.



Os problemas com efeitos crónicos são muitas vezes tolerados porque não há tempo para os resolver adequadamente. Muitas vezes, eles só recebem atenção quando se tornam agudos, e uma solução para um problema agudo pode não abordar a causa raiz.

Pode ser necessário conter um problema para evitar que ele se agrave ou se espalhe.



Controlar temporariamente um problema não é o mesmo que resolvê-lo permanentemente. Muitas vezes, as medidas temporárias apenas tratam do impacto agudo e não resolvem as causas subjacentes. Devem ser implementadas rapidamente, antes de se encontrarem as causas profundas e de se desenvolverem soluções.



Para controlar uma situação problemática, pode ser necessário fazer coisas como recolher produtos defeituosos, suspender um serviço, fazer correcções manuais ou encontrar uma solução alternativa a curto prazo. Estas medidas não são sustentáveis, pelo que não são resoluções a longo prazo. A contenção e as soluções alternativas não são gratuitas, mas custam alguma perturbação que é menos grave do que o problema.



Uma solução alternativa temporária faz duas coisas:

  • Ajuda a reduzir o impacto agudo

  • Ganha algum tempo para resolver o problema subjacente. Isto ajuda a reduzir as restrições de tempo para encontrar uma solução.





Qualquer solução para um problema terá restrições adicionais, que a solução também deve atender:



  • O que você pode realmente mudar

  • Quanto tempo você tem antes que uma solução temporária não seja mais aceitável

  • O impacto que a solução terá em outras áreas e pessoas

  • Consenso, se a solução envolver outras áreas e pessoas

  • O custo da solução em relação ao custo do problema: normalmente, as soluções precisam de custar menos do que o problema que resolvem



Os constrangimentos vão limitar as suas opções de solução viável. Reduzir as restrições dá-lhe mais flexibilidade para encontrar uma solução.

A prioridade de um problema é uma combinação dos seus impactos crónicos e agudos.



Muitas vezes, os problemas agudos são vistos como tendo maior prioridade porque o seu custo imediato parece elevado. Os efeitos crónicos são muitas vezes negligenciados até que haja "mais tempo" para os resolver, mas podem custar mais durante um período mais longo.



O custo de um problema influencia a sua prioridade e também afecta os constrangimentos. Os custos são tangíveis e intangíveis e podem incluir:

  • Riscos de segurança

  • Materiais desperdiçados

  • Perda de tempo

  • Custo de retrabalho

  • Perda de reputação

  • Perda de oportunidades

  • Impacto indireto noutras questões


Os efeitos agudos de um problema podem ocorrer de forma rápida e inesperada, causando sintomas súbitos. Os problemas agudos geralmente precisam de ser resolvidos rapidamente.



Às vezes precisam de ser controlados para impedir que os efeitos se espalhem antes de poderem ser corrigidos.

Soluções são mudanças que abordam a causa raiz e, assim, reduzem os efeitos.



Muito se escreve sobre criatividade e pensamento lateral para ajudar a gerar soluções, mas não há substituto para uma boa compreensão das causas raiz como ponto de partida para soluções criativas.



Você pode ter uma gama de opções, algumas melhores do que outras e algumas mais caras do que outras.



Todas as soluções serão influenciadas por restrições. Se não satisfizerem as restrições, é provável que sejam rejeitadas sem serem tentadas.



Deve ser possível monitorizar e medir o resultado de uma solução. Isto pode significar definir mais sintomas e monitorizar a situação durante um período de tempo.



As causas-raiz são as verdadeiras razões por detrás do problema.



Elas estão na origem dos efeitos agudos e crónicos do problema, que podem ser muito diferentes entre si e dos seus sintomas.



O processo para encontrar a causa-raiz de um problema depende do tipo de problema que se trata - complicado ou complexo.



Um problema complicado pode ser analisado logicamente para descobrir a causa-raiz. Por exemplo, é possível localizar a peça avariada de uma máquina para a pôr a funcionar de novo, ou encontrar o erro numa folha de cálculo que deitou por terra todos os números.



Um problema complexo é aquele que resulta da interação de muitas outras causas e não pode ser analisado logicamente. Por exemplo, os problemas económicos têm muitas causas e dependências, e não há uma única peça avariada para resolver. Uma abordagem consiste em testar a sua compreensão, efectuando pequenas alterações e medindo as melhorias.



É nas causas profundas que deve centrar a sua solução, e não nos efeitos ou sintomas.

Os sintomas de um problema são os sinais externos de que algo está errado.



Os sintomas podem aparecer cedo ou tarde, e podem parecer não estar relacionados com o problema real. Por vezes, podem levar-nos na direção errada. Quando alguma coisa corre mal, pode ser difícil separar os sintomas da verdadeira causa de outras coisas que estão a acontecer por coincidência ou devido a uma causa diferente.



Quando finalmente descobre a causa principal, deve ser capaz de explicar todos os sintomas. Se não conseguir explicar todos os sintomas, então a causa raiz pode não ser a única causa, pode haver mais de um problema, ou o "sintoma" pode não ter sido relacionado desde o início.



Os sintomas são uma medida do problema. Poderá ser necessário procurar ou medir novos sintomas para verificar se se está a resolver o problema ou a agravá-lo.

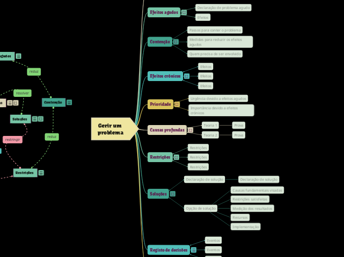
Gerir um problema

Comece por navegar no Diagrama de Influência à esquerda do Tópico Central para compreender como os elementos da gestão de problemas interagem entre si. Cada elemento mostra como influencia os outros.

Adicionar texto

Registo de decisões

Eventos, notificações, decisões e acções tomadas

Manter um registo preciso de todos os incidentes, eventos, decisões e acções durante o processo de resolução de problemas.

Isto ajudará a compreender como o processo pode ser melhorado para a próxima vez. Também será útil quando outras pessoas precisarem de saber por que razão foi escolhida uma determinada solução.

Eventos

Soluções

Idealmente, será possível encontrar várias opções de solução para avaliar em função das restrições, das causas profundas, do enunciado do problema e do enunciado da solução.

'Não fazer nada' é sempre a primeira opção de solução a ser avaliada da mesma forma que as outras opções.

Se a causa principal não puder ser confirmada e não existir uma solução clara, tente fazer uma série de pequenas melhorias e meça os resultados para ver se está a ir na direção certa.

Opção de solução

Para cada opção de solução, será necessário recolher informações sobre o custo da implementação, incluindo os efeitos secundários e o impacto noutras áreas.

A parte mais importante de qualquer solução é saber como irá medir o seu efeito e verificar se funciona. Isto pode levar algum tempo.

Implementação
Recursos
Medição dos resultados
Restrições satisfeitas
Causas fundamentais visadas
Declaração de solução

Elaborar uma 'declaração de solução' definitiva que descreva o aspeto de uma solução ideal.

Compare-a com as Declarações de Problemas para se certificar de que aborda efetivamente os problemas.

Restrições

Anote todas as restrições que limitam as suas opções para encontrar uma solução e pense em como essas restrições podem ser reduzidas.

Haverá algumas coisas que não podem ser alteradas, outras que custariam demasiado caro e outras que 'você' não é capaz de alterar. Conhecer as restrições ajudá-lo-á a concentrar-se em soluções dentro desses limites.

Causas profundas

Compreender a verdadeira causa raiz de um problema é o cerne deste processo.

Pode demorar algum tempo a descobri-la e pode ser necessário desenvolver várias teorias e encontrar provas para as provar ou refutar.

Existem muitas técnicas para a análise da causa principal, tais como '5 Porquês', Diagramas de espinha de peixe e diagramas de dispersão. Quanto mais dados tiver, maior é a probabilidade de encontrar o padrão que liga tudo.

Teoria 2
Teoria 1

Faça uma lista de potenciais causas para o problema e considere até que ponto cada teoria é apoiada por provas dos sintomas.

Poderá ser necessário reunir mais provas para provar ou refutar uma teoria.

Prova

Prioridade

Definir a prioridade de um problema ajuda a justificar os recursos para o resolver.

A prioridade é uma combinação de efeitos agudos, efeitos crónicos e custo. Um exemplo de esquema de prioridade é:

  1. Problemas que são simultaneamente agudos e crónicos
  2. Problemas crónicos com um custo elevado
  3. Problemas agudos
  4. Tudo o resto
Importância devido a efeitos crónicos
Urgência devido a efeitos agudos

Efeitos crónicos

Enumerar os efeitos crónicos para ajudar a avaliar a prioridade do problema.

Os efeitos crónicos de um problema são os resultados de não o resolver, a longo prazo.

Contenção

Se o problema for grave, tente encontrar uma solução temporária que atenue os efeitos imediatos, impeça que as coisas se espalhem ou piorem e ganhe algum tempo para encontrar uma solução.

Quem precisa de ser envolvido
Medidas para reduzir os efeitos agudos
Passos para conter o problema

Efeitos agudos

Efeitos

Enumerar os efeitos agudos para ajudar a avaliar a prioridade do problema.

Normalmente, os problemas são notados quando têm um efeito negativo - uma máquina deixa de funcionar ou um projeto ultrapassa o orçamento. Estes são efeitos 'agudos' que estão a acontecer neste momento.

Declaração de problema agudo

Faça uma Declaração de Problema Agudo definitiva que descreva o problema e porque é que ele é um problema. Isto ajudá-lo-á a avaliar as soluções mais tarde.

Sintomas

Comece por registar todos os sintomas, mesmo os que possam não estar relacionados.

Guarde as datas, horas, medidas e acções que conduziram ao problema. Isto ajudará a procurar as causas de raiz e a verificar as soluções.

Os sintomas de um problema são normalmente a primeira coisa a aparecer e podem muitas vezes ser enganadores. Se tiver tempo, tente evitar atuar rapidamente sobre os primeiros sintomas.

Зачем использовать шаблон карты ума Mindomo?

Карты ума помогают проводить мозговые штурмы, устанавливать взаимосвязи между понятиями, организовывать и генерировать идеи.

Однако шаблоны mind map предлагают более простой способ начать работу, поскольку они представляют собой рамки, содержащие информацию о конкретном предмете с направляющими инструкциями. По сути, шаблоны mind map обеспечивают структуру, которая объединяет все элементы конкретной темы и служит отправной точкой для вашей личной mind map. Они представляют собой ресурс, обеспечивающий практическое решение для создания карты ума по определенной теме, будь то бизнес или образование.

Mindomo предлагает вам умные шаблоны карт разума, которые позволят вам работать и думать без усилий.

Шаблон обладает различными функциональными возможностями:

  • Описательные темы
  • Темы с фоновым текстом
  • Ветка по умолчанию
  • Удаление данных шаблона

Вы можете выбрать один из множества шаблонов ментальных карт из бизнес- или образовательных аккаунтов Mindomo или создать свои собственные шаблоны ментальных карт с нуля. Любую карту мыслей можно превратить в карту-шаблон, добавив к одной из ее тем дополнительные направляющие заметки.