 
                            
                        Repasa todos los pasos de esta plantilla de mapa mental, descríbelos y revísalos. Después, anota cómo se pueden mejorar.
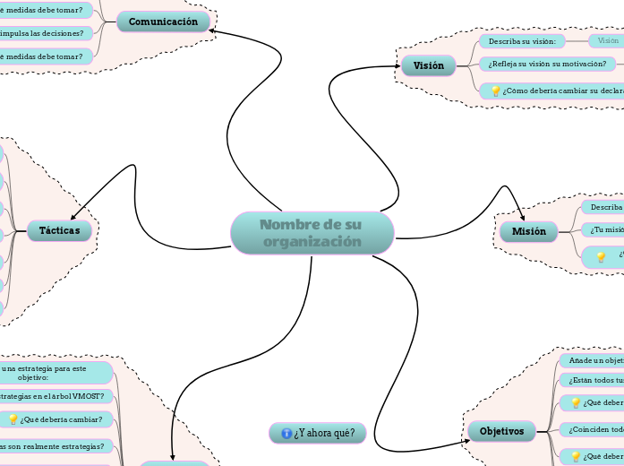
Comience esbozando la Visión de su empresa y describa brevemente los valores, puntos de vista y objetivos de su empresa.
Especifique su declaración de objetivos y asegúrese de que identifica todo lo que corresponde a su ámbito de análisis. Tómese un tiempo para revisarla.
Establezca sus objetivos principales y utilice la técnica SMART: específicos, mensurables, alcanzables, pertinentes y de duración determinada. Asegúrate de que tu misión está en consonancia con tus objetivos y, si no es así, haz los ajustes necesarios.
Para alcanzar tus objetivos, vas a necesitar una buena estrategia, que ponga de relieve tu comprensión de los retos y cómo resolverlos. Tenga en cuenta que uno de los objetivos de la estrategia debe ser asegurarse de que se alcanzan los objetivos maximizando el uso de los recursos de la organización.
Desarrolle y formule las Tácticas que utilizará para aplicar su estrategia. Estas tácticas son actividades específicas que su organización llevará a cabo para hacer avanzar la estrategia con el fin de garantizar el éxito de los objetivos de su empresa.
Por último, y lo más importante, ¿se comunica bien el análisis y lo entienden las personas clave de su organización? Elabore un plan para transmitir el mensaje a su personal de forma clara y coherente.
Si después de construir el árbol VMOST para su organización no tiene preguntas abiertas, entonces puede estar seguro de que su organización está bien informada y bien alineada en torno a su visión, misión y estrategia.
Si el análisis le deja cuestiones abiertas, deberá resolverlas y volver a comunicar su visión, misión y estrategia.
Muchas organizaciones tienen una visión, misión y objetivos, pero pasan directamente a la acción, sin tener una estrategia para comprender y resolver los problemas difíciles. Esta es el área en la que es más probable que haya que seguir liderando.
Escriba el nombre de su organización.
Es posible que tenga que añadir, eliminar o aclarar estrategias para alcanzar cada objetivo. 
Toma nota sobre cómo se podrían cambiar sus Estrategias.
Considere cada objetivo junto con las estrategias que resuelven los problemas y obstáculos futuros.
Puede que tenga que reajustar sus estrategias para asegurarse de que no haya contradicciones. 
Toma nota sobre cómo deben cambiar sus estrategias.
Revise todas sus estrategias a través de los objetivos.
Considere la posibilidad de sustituir las estrategias que no resuelven los problemas. 
Toma nota sobre cómo deberían cambiar tus Estrategias.
Revisa cada una de tus estrategias y comprueba que realmente son estrategias.
Puede que necesite aclarar sus objetivos para incluir otras estrategias, o puede que algunas de sus estrategias no estén realmente alineadas con los objetivos y deban cambiarse. 
Toma nota sobre cómo deben cambiar sus objetivos o estrategias.
Para cumplir este objetivo, tendrá que trabajar estratégicamente.
Para cualquier objetivo, habrá obstáculos y problemas.
Tu estrategia debe demostrar que conoces los principales problemas y sabes cómo resolverlos.
Ejemplo: Establecer una marca exclusiva de alto valor para limitar la competencia.
Es posible que tenga que añadir, eliminar o aclarar tácticas para ejecutar cada estrategia. 
Toma nota sobre cómo se podrían cambiar sus tácticas.
Considere cada Estrategia junto con los proyectos tácticos para ejecutarla.
Puede que necesite reestructurar sus proyectos tácticos para eliminar duplicidades y garantizar que los resultados contribuyen a la estrategia.
Toma nota sobre cómo deben cambiar sus tácticas.
Puede que necesite aclarar sus estrategias para incluir otras actividades tácticas, o puede que algunos de sus proyectos no estén alineados con la estrategia y deban abandonarse. 
Toma nota sobre cómo deben cambiar sus estrategias o tácticas.
Para ejecutar su estrategia, ésta se desglosará en una serie de actividades tácticas'.
Las tácticas son proyectos prácticos que dan vida a tu estrategia.
Ejemplo: Haga una lista de las zonas preferidas e investigue los establecimientos independientes de venta de alimentos al por menor en cada una de ellas.
¿Cómo puede asegurarse de que su personal toma decisiones influidas por objetivos más amplios?
Toma nota sobre cómo lo harás.
Puede que necesite asegurarse de que todo el mundo entiende su plan. 
Toma nota sobre cómo lo harás.
No es raro que quienes trabajan en las tácticas de una organización desconozcan la estrategia, los objetivos, la misión y la visión que hay detrás.
Puede que tenga que añadir, eliminar o aclarar objetivos para cumplir su misión. 
Toma nota  sobre cómo podrían modificarse sus objetivos.
Revise sus objetivos junto con su declaración de misión.
Puede que tenga que revisar sus objetivos para asegurarse de que funcionan como un grupo y se apoyan mutuamente. 
Toma nota sobre cómo deberían cambiar sus objetivos.
Revise todos sus objetivos.
Puede que necesite aclarar su misión para abarcar otros objetivos, o puede que sus objetivos no estén realmente alineados con su misión real. 
Toma nota sobre cómo debería cambiar su declaración de misión o sus objetivos.
Para cumplir su misión, necesitará una serie de objetivos principales.
Son hitos importantes que demuestran que estás cumpliendo tu misión. Deben redactarse como objetivos SMART, lo que significa que son
Ejemplo: Asociarse con 5 nuevos puntos de venta de alimentos ecológicos este año.
Toma nota sobre cómo podría mejorarse su declaración de misión.
Revisen juntos su declaración de visión y su declaración de misión.
 
¿Su declaración de misión da vida a su visión? ¿Los objetivos de su declaración de misión coinciden con su visión? 
En una frase, resume tu misión.
La misión es el modo en que expresas tu visión, es decir, lo que pretendes hacer para hacerla realidad.
Ejemplo: ser el principal proveedor de alimentos ecológicos de tu zona.
Toma nota sobre cómo podría mejorarse su declaración de visión.
Revise su declaración de Visión:
¿Refleja su visión realmente los valores y creencias que le motivan a usted y a su personal? 
En una frase, describe la visión de tu organización. Tu visión debería:
Ejemplo: Crees que los alimentos ecológicos sostenibles son mejores para las personas y el medio ambiente
Карты ума помогают проводить мозговые штурмы, устанавливать взаимосвязи между понятиями, организовывать и генерировать идеи.
Однако шаблоны mind map предлагают более простой способ начать работу, поскольку они представляют собой рамки, содержащие информацию о конкретном предмете с направляющими инструкциями. По сути, шаблоны mind map обеспечивают структуру, которая объединяет все элементы конкретной темы и служит отправной точкой для вашей личной mind map. Они представляют собой ресурс, обеспечивающий практическое решение для создания карты ума по определенной теме, будь то бизнес или образование.
Mindomo предлагает вам умные шаблоны карт разума, которые позволят вам работать и думать без усилий.
Описательные темы
Темы с фоновым текстом
Ветка по умолчанию
Удаление данных шаблона
Вы можете выбрать один из множества шаблонов ментальных карт из бизнес- или образовательных аккаунтов Mindomo или создать свои собственные шаблоны ментальных карт с нуля. Любую карту мыслей можно превратить в карту-шаблон, добавив к одной из ее тем дополнительные направляющие заметки.