 
                            
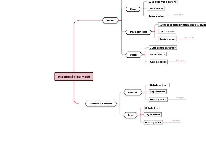
                        Esta plantilla de menú de restaurante le ayudará mucho a organizar sus pensamientos si va a abrir un restaurante. Puedes pensar en los platos y bebidas que servirás allí.
Completar esta plantilla de menú también puede ser un buen ejercicio de imaginación para los niños.
Imagina que abres un restaurante en el que sólo servirás tu comida y bebida favoritas. Intenta crear el menú de forma que tus platos y bebidas también resulten muy apetecibles a tus clientes.
¿En qué consiste?
¿Qué bebida fría servirás?
¿En qué consiste?
¿Qué bebida caliente servirás?
¿A qué sabe?
¿Cuál es su sabor? La descripción de cada plato debe sonar como si estuvieras explicando a un amigo el sabor y los aromas por los que ese plato es tu favorito. Escribe los adjetivos que mejor describan este plato.
Ejemplo: ' La crema de mascarpone tiene una textura suave, delicada. El regusto exquisito también viene dado por la mezcla entre el café y el vino de Marsala con sabor a avellana y vainilla.'
¿En qué consiste?
El postre es el último plato destinado a satisfacer las ansias de dulce de la gente después de haber comido otros alimentos sabrosos. Escribe la respuesta.
 
¿A qué sabe?
La descripción de cada plato debe sonar como si estuvieras explicando a un amigo el sabor y los aromas por los que ese plato es tu favorito. Escribe los adjetivos que mejor describan este plato. Ejemplo: ' El sabor de la salsa de cítricos es tan almibarado y aromatizado, la cantidad exacta de dulzor que necesita el pato. Además, el pato es tierno y suculento por dentro y crujiente por fuera.'
¿En qué consiste?
El plato principal, también llamado el entrante, es la porción más grande de la comida y en muchos casos contiene algún tipo de proteína. Escribe la respuesta.
¿A qué sabe?
¿Cuáles son sus sabores?
Escribe los adjetivos que mejor describan este plato.
Ejemplo: 'El sabor ácido del pimentón se combina con los aromas terrosos de las verduras frescas, todo ello con un sabor subyacente de carne de ternera jugosa'.
¿En qué consiste?
Una sopa puede ser desde un caldo ligero hasta un rico puré. Muy a menudo, el tipo de sopa que se sirve viene determinado por el plato siguiente.
Escribe la respuesta. 
descripción
¿Cuáles son sus sabores?
La descripción de cada plato debe sonar como si estuvieras explicando a un amigo el sabor y los aromas por los que ese plato es tu favorito.
Escribe los adjetivos que mejor describan este plato.
Ejemplo: ' Las tortillas crujientes se deshacen en la boca como galletas saladas-saladas. La salsa de tomate agridulce está perfectamente sazonada mientras que el chile jalapeño la hace picante. '
¿En qué consiste?
El aperitivo, también llamado entrante, es una pequeña porción o un bocado que te prepara para el resto de la comida. Escribe la respuesta.
Карты ума помогают проводить мозговые штурмы, устанавливать взаимосвязи между понятиями, организовывать и генерировать идеи.
Однако шаблоны mind map предлагают более простой способ начать работу, поскольку они представляют собой рамки, содержащие информацию о конкретном предмете с направляющими инструкциями. По сути, шаблоны mind map обеспечивают структуру, которая объединяет все элементы конкретной темы и служит отправной точкой для вашей личной mind map. Они представляют собой ресурс, обеспечивающий практическое решение для создания карты ума по определенной теме, будь то бизнес или образование.
Mindomo предлагает вам умные шаблоны карт разума, которые позволят вам работать и думать без усилий.
Описательные темы
Темы с фоновым текстом
Ветка по умолчанию
Удаление данных шаблона
Вы можете выбрать один из множества шаблонов ментальных карт из бизнес- или образовательных аккаунтов Mindomo или создать свои собственные шаблоны ментальных карт с нуля. Любую карту мыслей можно превратить в карту-шаблон, добавив к одной из ее тем дополнительные направляющие заметки.