Mallar >

Como escrever um resumo de uma história

Como escrever um resumo de uma história

Aprender a estabelecer os aspectos principais de uma história e a consolidar os pormenores importantes que os apoiam.

Palavras-chave: literatura, escrita, história, resumo

Como escrever um resumo de uma história

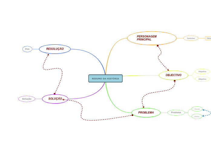
Modelo de resumo da história

Com este modelo de resumo da história, pode estabelecer os aspectos principais de uma história e discutir os traços das personagens principais, os objectivos, os problemas, os efeitos e as soluções para esses problemas a partir da história.

RESUMO DA HISTÓRIA

Escreva o nome da história ou do acontecimento histórico que pretende resumir.

SOLUÇÃO

É encontrada uma solução para o problema ou desafio.

Solução

Qual foi a solução para o problema? Escreve-a.

RESOLUÇÃO

Resolução é a parte do enredo de uma história em que o problema principal é resolvido ou trabalhado.

Fim

E 'depois', o que aconteceu?

Qual é o final da história ou do acontecimento? Escreve-o.

PROBLEMA

Este é o momento 'Mas' da história ou do acontecimento, quando 'um ou vários problemas surgem', perturbando os planos da personagem.

Problema

Qual é o 'conflito' ou o 'problema' que ocorreu? Escreva-o.

Efeito

Qual é o 'impacto' desta questão na ação dos acontecimentos? Escreve-o.

Causa

O que é que levou a este problema? Escreva-o.

OBJECTIVO

Este é o componente 'Procurado' da história e refere-se ao 'que a sua personagem planeou fazer' nesta história ou evento.

Objetivo

Quais são os 'planos da personagem'? Escreve-os.

PERSONAGEM PRINCIPAL

Pode ser uma pessoa, um animal, um monstro, uma figura, um objeto, e é o centro de toda a história.

Quem é a personagem principal''' da história? Escreve o seu nome.

Carácter
TRAÇOS DE PERSONALIDADE

Caraterística

Quais são 'os traços que melhor descrevem' a personagem principal? Escreve-os.

Varför använda en Mindomo mind map-mall?

Tankekartor hjälper dig att brainstorma, skapa relationer mellan begrepp, organisera och generera idéer.

Mallar för mind maps är dock ett enklare sätt att komma igång, eftersom de är ramverk som innehåller information om ett specifikt ämne med vägledande instruktioner. I grund och botten är mind map-mallar en struktur som kombinerar alla element i ett specifikt ämne och fungerar som en utgångspunkt för din personliga mind map. De är en resurs som ger en praktisk lösning för att skapa en mind map om ett visst ämne, antingen för företag eller utbildning.

Mindomo ger dig smarta mind map-mallar som gör att du kan fungera och tänka utan ansträngning.

En mall har olika funktioner:

  • Beskrivande ämnen
  • Ämnen med bakgrundstext
  • Standardgren
  • Ta bort malldata

Du kan välja mellan en mängd olika mind map-mallar från Mindomos konton för företag eller utbildning, eller så kan du skapa dina egna mind map-mallar från grunden. Varje mind map kan omvandlas till en mind map-mall genom att lägga till ytterligare vägledande kommentarer till ett av dess ämnen.