Mallar >

Lista de regalos de Navidad

Lista de regalos de Navidad

Es esa época del año en la que tienes que ponerte a pensar para hacer regalos perfectos y memorables.

Utiliza esta plantilla y arrasarás en Navidad este año.

Palabras clave: lista, Navidad, deseo, deseos, regalo, regalos, lista de deseos, lista de deseos, vacaciones, invierno, diciembre, Nochebuena, lista de la compra, mapa personal, árbol de Navidad, personal

Lista de regalos de Navidad

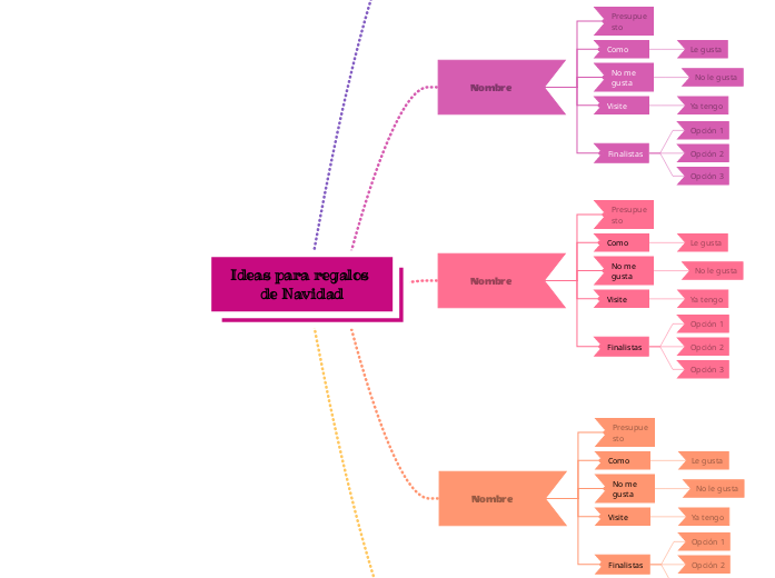
Plantilla de ideas para regalos de Navidad

Planifica tus compras navideñas con nuestra plantilla Ideas para regalos de Navidad. Sólo tienes que rellenar los nombres de las personas a las que quieres comprar regalos, añadir ideas de regalos e incluir enlaces a tiendas online o imágenes de artículos similares. También puedes compartir la lista y colaborar con tu pareja, familia o amigos para que la temporada sea más alegre y organizada.

Ideas para regalos de Navidad

Es esa época del año en la que hay que reunir ideas para hacer regalos perfectos y memorables.

Utiliza esta plantilla y arrasarás en Navidad este año.

Nombre

Finalistas
Opción 3
Opción 2
Opción 1
Visite
Ya tengo
No me gusta
No le gusta
Como
Le gusta
Presupuesto

Varför använda en Mindomo mind map-mall?

Tankekartor hjälper dig att brainstorma, skapa relationer mellan begrepp, organisera och generera idéer.

Mallar för mind maps är dock ett enklare sätt att komma igång, eftersom de är ramverk som innehåller information om ett specifikt ämne med vägledande instruktioner. I grund och botten är mind map-mallar en struktur som kombinerar alla element i ett specifikt ämne och fungerar som en utgångspunkt för din personliga mind map. De är en resurs som ger en praktisk lösning för att skapa en mind map om ett visst ämne, antingen för företag eller utbildning.

Mindomo ger dig smarta mind map-mallar som gör att du kan fungera och tänka utan ansträngning.

En mall har olika funktioner:

  • Beskrivande ämnen
  • Ämnen med bakgrundstext
  • Standardgren
  • Ta bort malldata

Du kan välja mellan en mängd olika mind map-mallar från Mindomos konton för företag eller utbildning, eller så kan du skapa dina egna mind map-mallar från grunden. Varje mind map kan omvandlas till en mind map-mall genom att lägga till ytterligare vägledande kommentarer till ett av dess ämnen.