Mallar >

Werkstatt Vorlage

Werkstatt Vorlage

Diese Mind Map hilft Ihnen bei der Planung eines Business-Workshops, um ein Problem zu lösen, ein Produkt oder Projekt zu planen oder neue Ideen zu entwickeln.

Schlüsselwörter: Unternehmensorganisation, Unternehmens-Workshop, Workshop-Agenda, Workshop-Ziele, Ausbildung, Aktionsplan

Werkstatt Vorlage

Business-Workshop

Egal, ob Sie ein kleines Unternehmen oder ein Unternehmen mit einem ganzen Team in der Ausbildungsabteilung haben, mit dieser Vorlage erfahren Sie alles, was Sie über die Gründung und Durchführung eines Business-Workshops wissen müssen.

Geben Sie die Ziele für Ihren Workshop ein und delegieren Sie sie an Ihre Teammitglieder.

Überlegen Sie sich, welche Rollen die Teilnehmer übernehmen sollen, z. B. Moderatoren, Vermittler, Organisatoren und Koordinatoren.

Stellen Sie eine Tagesordnung auf.

Planen Sie Folgemaßnahmen zu Ihrem Workshop, wie z. B. das Aufschreiben der Schlussfolgerungen und Maßnahmen, die Kommunikation mit den Delegierten und die Berichterstattung über die daraus resultierenden Änderungen und Entscheidungen.

Legen Sie einen Termin für den Workshop fest und fügen Sie einen Aktionsplan zur Vorbereitung hinzu.

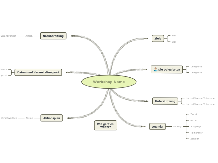
Wie geht es weiter?

Wie geht es weiter?

Jetzt, wo Sie den Plan für Ihren Workshop entwickelt haben, können Sie diese Karte herunterladen und mit der Organisation der Veranstaltung beginnen.

Workshop Name

Geben Sie den Namen Ihres Workshops ein.

Aktionsplan

Fügen Sie eine Vorbereitungsaktion für Ihren Workshop hinzu.

Denken Sie darüber nach:

  • Einigung auf die Tagesordnung
  • Organisation von Moderatoren und Vermittlern
  • Delegierte einladen
  • Vorbereiten von Präsentationen, Handouts, Ressourcen und Materialien
  • Organisation des Veranstaltungsortes, der Ausrüstung und der Einrichtungen
  • Verpflegung und Erfrischungen
Datum und Veranstaltungsort
Veranstaltungsort

Veranstaltungsort des Workshops

Geben Sie den geplanten Veranstaltungsort für den Workshop 'Name des Workshops' ein.

Datum

Ziel-Datum

Geben Sie das geplante Datum für den Workshop 'Name des Workshops' ein.

Nachbereitung
Aktion

Fügen Sie eine Folgeaktion für Ihren Workshop hinzu.

Denken Sie darüber nach:

  • Schreiben Sie die Schlussfolgerungen und Aktionen auf
  • Kommunikation mit den Delegierten
  • Weiterverfolgung der Aktionspunkte
  • Berichterstattung über die daraus resultierenden Änderungen oder Entscheidungen

Verantwortlich

Wer ist für ' Aktion ' verantwortlich?

Geben Sie den Namen der verantwortlichen Person an.

Agenda
Sitzung

Geben Sie den Namen einer Sitzung oder eines Moduls ein.

Denken Sie darüber nach:

  • Keynote-Präsentationen
  • Plenarsitzungen für alle Teilnehmer
  • Breakout-Sitzungen für kleinere Gruppen
  • Zeit für die Zusammenstellung und Präsentation der Ergebnisse
  • Nachbereitungssitzungen

Zeitplan

Wie ist der Zeitplan für 'Agenda'?

Wie lange wird diese Sitzung dauern?

Planen Sie Zeit für Übergänge und Umgruppierungen ein.

Teilnehmer

Wer sollte sich an 'Agenda' beteiligen?

Wer sind die besten Teilnehmer für diese Sitzung?

Wer wird sie leiten, und wer wird die Ergebnisse erfassen und verarbeiten?

Ausgänge

Welche Ausgänge werden aus der 'Agenda' hervorgehen?

Was ist der Ausgang dieser Sitzung? Wie werden sie erfasst, kategorisiert, sortiert und kommuniziert?

Mittel

Welche Mittel und Ressourcen werden für die 'Agenda' benötigt?

Denken Sie darüber nach:

  • Ein Briefing für die Teilnehmer
  • Ergebnisse aus früheren Sitzungen
  • Berichte, Modelle, Ausrüstung, Proben
  • Schreibmaterial
  • Visuelle Hilfsmittel
  • Räumliche Voraussetzungen (z. B. ein eigener Raum)

Zweck

Was ist der Zweck der 'Agendas'?

Was soll mit dieser Sitzung erreicht werden? Wie wird der Erfolg gemessen?

Unterstützung
Unterstützende Teilnehmer

Fügen Sie den Namen eines unterstützenden Teilnehmers und seine Rolle in diesem Workshop hinzu.

Denken Sie darüber nach:

  • Vortragende
  • Diskussionsleiter und Moderatoren
  • Schreiber (um Aufzeichnungen zu führen)
  • Organisatoren und Koordinatoren
Die Delegierten
Delegierte

Die Ziele Ihres Workshops sollten Ihnen bei der Auswahl der Delegierten helfen.

Tippen Sie auf den Namen eines Delegierten.

Denken Sie darüber nach:

  • Entscheidungsbefugnis
  • Fachwissen und Fähigkeiten
  • Erfahrung mit ähnlichen Projekten
  • Positive und kooperative Teams
  • Unterschiedliche Hintergründe und Perspektiven
Ziele
Ziel

Fügen Sie ein Ziel für Ihren Workshop hinzu.

Die Ziele können auf folgenden Punkten basieren:

  • Erreichen einer gemeinsamen Entscheidung
  • Sammeln und Entwickeln von Ideen
  • Lösen eines Problems
  • Einen Plan aufstellen

Varför använda en Mindomo mind map-mall?

Tankekartor hjälper dig att brainstorma, skapa relationer mellan begrepp, organisera och generera idéer.

Mallar för mind maps är dock ett enklare sätt att komma igång, eftersom de är ramverk som innehåller information om ett specifikt ämne med vägledande instruktioner. I grund och botten är mind map-mallar en struktur som kombinerar alla element i ett specifikt ämne och fungerar som en utgångspunkt för din personliga mind map. De är en resurs som ger en praktisk lösning för att skapa en mind map om ett visst ämne, antingen för företag eller utbildning.

Mindomo ger dig smarta mind map-mallar som gör att du kan fungera och tänka utan ansträngning.

En mall har olika funktioner:

  • Beskrivande ämnen
  • Ämnen med bakgrundstext
  • Standardgren
  • Ta bort malldata

Du kan välja mellan en mängd olika mind map-mallar från Mindomos konton för företag eller utbildning, eller så kan du skapa dina egna mind map-mallar från grunden. Varje mind map kan omvandlas till en mind map-mall genom att lägga till ytterligare vägledande kommentarer till ett av dess ämnen.