范本 >

Plantilla de menú de restaurante

Plantilla de menú de restaurante

Imagine que abre un restaurante en el que sólo servirá su comida y bebida favoritas. Intenta crear el menú de forma que tus platos y bebidas también resulten muy apetecibles para tus clientes.

Palabras clave: vida personal, menú de restaurante, abrir un restaurante

Plantilla de menú de restaurante

Plantilla de menú de restaurante

Esta plantilla de menú de restaurante le ayudará mucho a organizar sus pensamientos si va a abrir un restaurante. Puedes pensar en los platos y bebidas que servirás allí.

Completar esta plantilla de menú también puede ser un buen ejercicio de imaginación para los niños.

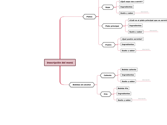
Descripción del menú

Imagina que abres un restaurante en el que sólo servirás tu comida y bebida favoritas. Intenta crear el menú de forma que tus platos y bebidas también resulten muy apetecibles a tus clientes.

Bebidas sin alcohol

Frío

¿En qué consiste?

papaya fresca, yogur, leche entera, miel, cardamomoarroz crudo, canela en barra, agua, almendras, zumo de coco, azúcar, lima, hielo, hojas de mentaperlas de tapioca boba deshidratadas, agua, azúcar, leche de almendras, zumo de frutacafé helado, horchata, azúcarmatcha en polvo, miel, leche, arrozOtros
Bebida fría

¿Qué bebida fría servirás?

lassi de papaya con cardamomoenfriador de arroz y cocoboba y té de burbujascochata heladabatido de matchaOtros
Caliente

¿En qué consiste?

mezcla de cacao caliente, helado de chocolate y menta, menta frescanata espesa, azúcar, nuez moscada, huevosnaranja navel, sidra de manzana, miel, bayas, clavos enteros, nuez moscada molida, jengibre, canela en ramasemillas de cardamomo, clavo, pimienta negra en grano, canela en rama, jengibre, leche, té negro, azúcarleche de soja con vainilla, café expreso, calabaza en conserva, canela, cayena, sirope de ágave, salOtros
Bebida caliente

¿Qué bebida caliente servirás?

chocolate caliente de mentaponche de huevosidra de manzana calienteté chailatte vegano con especias de calabazaOtros

Platos

Postre

¿A qué sabe?

¿Cuál es su sabor? La descripción de cada plato debe sonar como si estuvieras explicando a un amigo el sabor y los aromas por los que ese plato es tu favorito. Escribe los adjetivos que mejor describan este plato.

Ejemplo: ' La crema de mascarpone tiene una textura suave, delicada. El regusto exquisito también viene dado por la mezcla entre el café y el vino de Marsala con sabor a avellana y vainilla.'

¿En qué consiste?

harina, levadura, sal, azúcar blanco, leche, huevos, mantequillaaceite de canola en spray, huevos, crema de vainilla, harina, cacao en polvo, levadura en polvo, chocolate negro, mezcla de azúcar glas, licor Frangelicoharina, almendras, azúcar glas, mantequilla, huevos, azúcar glas, nata, limonescafé, marsala, huevos, mascarpone, bizcochos, cacao en polvoplátanos, helado de vainilla, nueces, chocolate negro, KahluaOtros
¿Qué postre servirás?

El postre es el último plato destinado a satisfacer las ansias de dulce de la gente después de haber comido otros alimentos sabrosos. Escribe la respuesta.

tortitasmousse de chocolatetarta de limón y merengue al hornotiramisúbanana splitOtros
Plato principal

¿A qué sabe?
La descripción de cada plato debe sonar como si estuvieras explicando a un amigo el sabor y los aromas por los que ese plato es tu favorito. Escribe los adjetivos que mejor describan este plato. Ejemplo: ' El sabor de la salsa de cítricos es tan almibarado y aromatizado, la cantidad exacta de dulzor que necesita el pato. Además, el pato es tierno y suculento por dentro y crujiente por fuera.'

¿En qué consiste?

chuletas de cerdo, manzanas, cebollas, Gorgonzola, cerveza o vino blanco, sal, pimienta verde, aceite de olivasalmón, romero, tomillo, albahaca, salvia, perejil, hierba limón, limones, cebollas verdes, zanahorias, arroz integral, sal marina, pimienta negra, aceite de olivapato, naranjas, laurel, cebolla, Cointreau, vino tinto, mermelada de naranja, patatas, leche, mantequilla, harina de maíz, salpavo, miel, cebollas, ajos, calabacines, berenjenas, champiñones, sal, pimienta blanca y verde, aceite de olivapollo, cebolla, salsa de tomate, yogur, mantequilla, brécol, ajo, curry en polvo, canela, pimentón, jengibre, sal marina, pimienta verde, aceite de olivaOtros
¿Cuál es el plato principal que se servirá?

El plato principal, también llamado el entrante, es la porción más grande de la comida y en muchos casos contiene algún tipo de proteína. Escribe la respuesta.

chuletas de cerdo con gorgonzola y manzanasalmón al horno con arroz integralpato a la naranja con puré de patataspavo asado con verduras a la parrillapollo al curry con puré de brécolOtros
Sopa

¿A qué sabe?
¿Cuáles son sus sabores?
Escribe los adjetivos que mejor describan este plato.

Ejemplo: 'El sabor ácido del pimentón se combina con los aromas terrosos de las verduras frescas, todo ello con un sabor subyacente de carne de ternera jugosa'.

¿En qué consiste?

agua, tocino, aceite de oliva, zanahorias, cebollas, apio, patatas, sal, pimientaagua, cebollas dulces, caldo de pollo, mantequilla, pimienta, harina, leche, queso Cheddar, perejilagua, asado de ternera, cebollas, pimentón, zanahorias, perejil, patatas, semillas de alcaravea, pimentón picante, pimienta, salagua, pollo, aceite vegetal, apio, zanahorias, caldo de pollo, perejil, tomillo fresco, fideos de huevo, pimienta, salagua, gránulos de dashi, pasta de miso, tofu, cebollas verdesOtros
¿Qué sopa vas a servir?

Una sopa puede ser desde un caldo ligero hasta un rico puré. Muy a menudo, el tipo de sopa que se sirve viene determinado por el plato siguiente.
Escribe la respuesta.

sopa de tocinocrema de cebollasopa gulashsopa de pollo con fideosSopa de misoOtros
Aperitivo
Gusto y sabor

descripción

¿Cuáles son sus sabores?
La descripción de cada plato debe sonar como si estuvieras explicando a un amigo el sabor y los aromas por los que ese plato es tu favorito.
Escribe los adjetivos que mejor describan este plato.

Ejemplo: ' Las tortillas crujientes se deshacen en la boca como galletas saladas-saladas. La salsa de tomate agridulce está perfectamente sazonada mientras que el chile jalapeño la hace picante. '

Ingredientes

¿En qué consiste?

mantequilla, queso crema, espinacas, crema agria, parmesano, salqueso de cabra, queso azul, queso Cheddar, parmesano, uvas, nueces, manzana deshidratadatortillas de harina, carne molida magra, chile, salsa de tomate, crema agriapan de trigo tostado, cebolla roja, rúcula, queso suizo, jamón de pavo, mostaza en granochips de tortilla, queso Cheddar, cebolla, salsa de tomate agridulceOtros
¿Qué aperitivo vas a servir?

El aperitivo, también llamado entrante, es una pequeña porción o un bocado que te prepara para el resto de la comida. Escribe la respuesta.


sumergebandejas para quesosmini tacosbocadillosnachosOtros

为什么使用 Mindomo 思维导图模板?

思维导图可以帮助你集思广益,建立概念之间的关系,组织和产生想法。

然而,思维导图模板提供了一种更容易上手的方法,因为它们是包含特定主题信息和指导说明的框架。从本质上讲,思维导图模板确保了将特定主题的所有元素结合在一起的结构,并可作为个人思维导图的起点。思维导图模板是一种资源,可为创建特定主题的思维导图提供实用的解决方案,无论是用于商业还是教育。

Mindomo 为你带来智能思维导图模板,让你毫不费力地运作和思考。

模板具有各种功能:

  • 描述性主题
  • 带背景文字的主题
  • 默认分支
  • 删除模板数据

您可以从Mindomo的商业或教育账户中选择各种思维导图模板,也可以从头开始创建自己的思维导图模板。任何思维导图都可以转化为思维导图模板,只需在其中一个主题上添加进一步的指导说明即可。