Modelos >

Cómo escribir el resumen de una historia

Cómo escribir el resumen de una historia

Aprenda a establecer los aspectos principales de una historia a la vez que consolida los detalles importantes que los sustentan.

Palabras clave: literatura, escritura, cuento, resumir

Cómo escribir el resumen de una historia

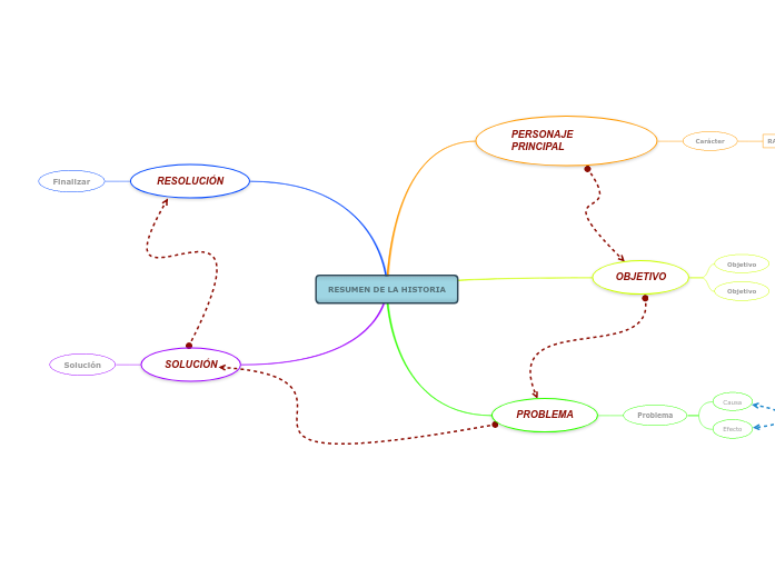
Plantilla de resumen de la historia

Con este plantilla de resumen de historia, puedes establecer los aspectos principales de una historia y comentar los rasgos de los personajes principales, los objetivos, los problemas, los efectos y las soluciones a esos problemas a partir de la historia.

RESUMEN DE LA HISTORIA

Escribe el nombre de la historia o acontecimiento histórico que quieras resumir.

SOLUCIÓN

Se encuentra una solución al problema o reto.

Solución

¿Cuál era la solución al problema? Escríbelo.

RESOLUCIÓN

La resolución es la parte de la trama en la que se resuelve el problema principal.

Finalizar

¿Y entonces qué pasó?

¿Cuál es el final de la historia o evento? Escríbelo.

PROBLEMA

Es el momento Pero de la historia o del acontecimiento, cuando surgen uno o varios problemas que estropean los planes del personaje.

Problema

¿Cuál es el conflicto o problema que se ha producido? Escríbelo.

Efecto

¿Cuál es el impacto de este asunto sobre la acción de los acontecimientos? Escríbelo.

Causa

¿Qué llevó a este problema? Escríbelo.

OBJETIVO

Este es el componente Se busca en la historia y se refiere a lo que tu personaje planeó hacer en esta historia o evento.

Objetivo

¿Cuáles son los planes del personaje? Escríbelos.

PERSONAJE PRINCIPAL

Puede ser una persona, un animal, un monstruo, una figura, un objeto, y es la pieza central de toda la historia.

¿Quién es el 'personaje principal' de la historia? Escribe su nombre.

Carácter
RASGOS DE PERSONALIDAD

Característica

¿Cuáles son los rasgos que mejor describen al protagonista? Escríbelos.

Por que usar um modelo de mapa mental Mindomo?

Os mapas mentais ajudam você a fazer brainstorming, estabelecer relações entre conceitos, organizar e gerar ideias.

No entanto, os modelos de mapas mentais oferecem uma maneira mais fácil de começar, pois são estruturas que contêm informações sobre um assunto específico com instruções de orientação. Em essência, os modelos de mapas mentais garantem a estrutura que combina todos os elementos de um assunto específico e servem como ponto de partida para o seu mapa mental pessoal. Eles são um recurso para fornecer uma solução prática para criar um mapa mental sobre um determinado tema, seja para negócios ou educação.

Mindomo traz modelos de mapas mentais inteligentes que permitem que você funcione e pense sem esforço.

Um modelo possui várias funcionalidades:

  • Tópicos descritivos
  • Tópicos com texto de fundo
  • Filial padrão
  • Removendo os dados do modelo

Você pode escolher entre uma variedade de modelos de mapas mentais das contas comerciais ou educacionais da Mindomo, ou pode criar seus próprios modelos de mapas mentais do zero. Qualquer mapa mental pode ser transformado em um modelo de mapa mental adicionando mais notas de orientação a um de seus tópicos.