Modelos >

Workshop aziendale

Workshop aziendale

Questa mappa mentale vi aiuterà a pianificare un workshop aziendale per risolvere un problema, pianificare un prodotto o un progetto o generare nuove idee.

Parole chiave: organizzazione aziendale, workshop aziendale, agenda del workshop, obiettivi del workshop, formazione, piano d'azione

Workshop aziendale

Workshop aziendale

Che si tratti di una piccola impresa o di un'azienda con un intero reparto di formazione, potete imparare tutto quello che c'è da sapere sull'avvio e la gestione di un workshop aziendale completando questo modello.

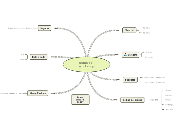
Digitare gli obiettivi del workshop e delegarli ai membri del team.

Pensare ai ruoli di supporto dei partecipanti, come presentatori, facilitatori, organizzatori e coordinatori.

Stabilite un ordine del giorno.

Stabilite un'azione di follow-up per il vostro workshop, come la stesura delle conclusioni e delle azioni, la comunicazione con i delegati e il resoconto dei cambiamenti e delle decisioni risultanti.

Stabilite una data per il workshop e aggiungete un piano d'azione per la preparazione.

Dove andare dopo?

Dove andare?

Ora che avete sviluppato il piano per il vostro workshop, potete Scaricare questa mappa e iniziare a organizzare l'evento.

Nome del workshop

Digitare il nome del workshop

Piano d'azione

Aggiungete una azione di preparazione per il vostro workshop.

Pensate a:

  • Concordare l'ordine del giorno
  • Organizzare i relatori, i leader e i facilitatori.
  • Invitare i delegati
  • Preparare le presentazioni, le dispense, le risorse e i materiali
  • Organizzare la sede, le attrezzature e le strutture
  • Catering e rinfreschi

Chi è responsabile di 'Azione'?

Inserire il nome della persona responsabile

Data e sede
Sede

Sede del workshop

Inserire il luogo previsto per il workshop 'Nome del workshop'.

Data

Data prevista

Inserire la data prevista per il workshop 'Nome del workshop'.

Seguito
Azione

Aggiungete una azione di follow-up per il vostro workshop.

Pensate a:

  • Scrivere le conclusioni e le azioni
  • Comunicare con i delegati
  • Seguire i punti d'azione
  • Riferire sui cambiamenti o sulle decisioni che ne derivano

Responsabile

Chi è il responsabile di 'Azione'?

Inserire il nome della persona responsabile

Ordine del giorno
Sessione

Digitare il nome di una sessione o di un modulo.

Pensate a:

  • Presentazioni principali
  • Sessioni plenarie per tutti i partecipanti
  • Sessioni di breakout per gruppi più piccoli
  • Tempo per la raccolta e la presentazione dei risultati
  • Sessioni conclusive

Tempistica

Qual è il timing per 'Ordine del giorno'?


Quanto durerà questa sessione?
Lasciare il tempo necessario per le transizioni e il raggruppamento.

Partecipante

Chi dovrebbe partecipare a 'Ordine del giorno'?

Chi sono le persone migliori per partecipare a questa sessione?

Chi la condurrà e chi catturerà ed elaborerà i risultati?

Uscite

Quali output verranno da 'Ordine del giorno'?

Qual è l'output di questa sessione? Come verranno acquisiti, raccolti, ordinati e comunicati?

Risorse

Quali sono gli input e le risorse di cui ha bisogno 'Ordine del giorno'?

Pensate a:

  • Un briefing per i partecipanti
  • Prodotti delle sessioni precedenti
  • Relazioni, modelli, attrezzature, campioni
  • Materiale per la scrittura
  • Ausili visivi
  • Requisiti fisici (ad esempio, una sala separata)

Scopo

Qual è lo scopo di 'Ordine del giorno'?

Che cosa dovrebbe ottenere questa sessione? Qual è la misura del successo?

Supporto
Partecipante di supporto

Aggiungete il nome di un partecipante di supporto e il suo ruolo in questo workshop.

Pensate a:

  • Presentatori
  • Leader e facilitatori della discussione
  • Scriba (per tenere i registri)
  • Organizzatori e coordinatori
Delegati

Gli obiettivi del workshop dovrebbero aiutare a selezionare i partecipanti.

Digitate il nome di un delegato.

Pensate a:

  • autorità decisionale
  • Competenza e abilità nella materia
  • Esperienza in progetti simili
  • Team positivi e collaborativi
  • Un mix di background e prospettive
Delegato

Gli obiettivi del workshop dovrebbero aiutare a selezionare i partecipanti.

Digitate il nome di un delegato.

Pensate a:

  • Autorità decisionale
  • Competenza e abilità nella materia
  • Esperienza in progetti simili
  • Team positivi e collaborativi
  • Un mix di background e prospettive
Obiettivi
Obiettivo

Aggiungete un obiettivo per il vostro workshop.

Gli obiettivi possono essere basati su:

  • Raggiungere una decisione comune
  • Raccogliere e sviluppare idee
  • Risolvere un problema
  • Definire un piano

Por que usar um modelo de mapa mental Mindomo?

Os mapas mentais ajudam você a fazer brainstorming, estabelecer relações entre conceitos, organizar e gerar ideias.

No entanto, os modelos de mapas mentais oferecem uma maneira mais fácil de começar, pois são estruturas que contêm informações sobre um assunto específico com instruções de orientação. Em essência, os modelos de mapas mentais garantem a estrutura que combina todos os elementos de um assunto específico e servem como ponto de partida para o seu mapa mental pessoal. Eles são um recurso para fornecer uma solução prática para criar um mapa mental sobre um determinado tema, seja para negócios ou educação.

Mindomo traz modelos de mapas mentais inteligentes que permitem que você funcione e pense sem esforço.

Um modelo possui várias funcionalidades:

  • Tópicos descritivos
  • Tópicos com texto de fundo
  • Filial padrão
  • Removendo os dados do modelo

Você pode escolher entre uma variedade de modelos de mapas mentais das contas comerciais ou educacionais da Mindomo, ou pode criar seus próprios modelos de mapas mentais do zero. Qualquer mapa mental pode ser transformado em um modelo de mapa mental adicionando mais notas de orientação a um de seus tópicos.