Mallit >

Modelo de mapa da história

Modelo de mapa da história

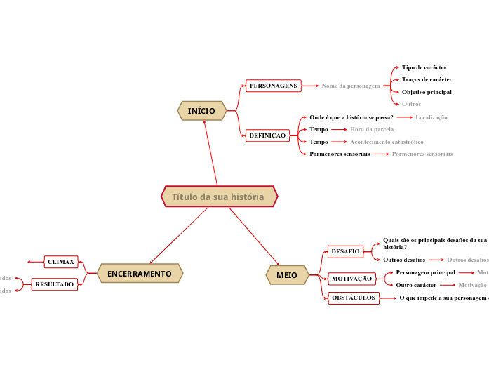
Um mapa da história é uma estratégia que utiliza um organizador gráfico para o ajudar a aprender os elementos de um livro ou de uma história. Ao identificar as personagens da história, o enredo, o cenário, o problema e a solução, aprende os pormenores.

Palavras-chave: literatura, escrita

Modelo de mapa da história

Modelo de mapa da história

Utilizar este modelo de mapa da história para aprender os elementos de um livro ou de uma história. É um organizador gráfico, onde pode identificar as personagens da história, o enredo, o cenário, os desafios e a motivação da personagem principal, os obstáculos que encontra e a forma como os ultrapassa.

Título da sua história

Para dar um nome à sua história, tem de pensar na mensagem geral e no que quer que o seu público compreenda da história. Além disso, deve ser relevante e fácil de lembrar.

ENCERRAMENTO

O final de uma história é essencial. Todos sabemos que, se o final for fraco, o que aconteceu antes perde a sua importância. Por isso, torne-o imprevisível, mas justo. Um final bem resolvido responde a todas as perguntas e amarra os fios soltos do enredo.

RESULTADO

Esta é a secção de encerramento da história.
Ver exemplos de resultados possíveis abaixo:

  • todos os problemas foram resolvidos
  • é claro o fim de cada uma das suas personagens
  • o seu personagem principal é transformado pelo desafio
Resultados

Tente responder a estas perguntas para chegar a uma conclusão:
- Todos os problemas foram resolvidos?
- Há uma imagem clara do que acontece com cada personagem da história?
- O desafio transformou a sua personagem principal?
- Como é que as personagens se sentem no final?

CLIMAX

É o momento em que a personagem principal ultrapassa o último obstáculo e enfrenta finalmente o seu maior desafio.
O clímax segue normalmente um dos seguintes padrões:

  • realização
  • resolução
  • escolha


Escreve a tua resposta.

Como é que a personagem principal resolve finalmente o problema?

MEIO

É no meio da história que se acrescentam as 'camadas de complicações' que conduzirão ao final. Revelar mais sobre o percurso da personagem. A personalidade deles passou por mudanças? Como é que superaram os desafios? E à medida que constrói o conflito central da história, torne-o mais pessoal para essa personagem. Além disso, a partir do ato intermédio, tem de conduzir ao ato final.

OBSTÁCULOS

Não haveria tensão e emoção na sua história se não existissem obstáculos no caminho da sua personagem.

O que impede a sua personagem de atingir o seu objetivo?

Uma história não é mais do que uma personagem que ultrapassa uma série de dificuldades para atingir o objetivo desejado. Os 'obstáculos' normalmente criam suspense e conflito. Ao ultrapassar os obstáculos, há um crescimento: o fraco torna-se forte; o ódio transforma-se em amor; a tristeza em felicidade; o errado em certo; a mentira em verdade; ou o mal transforma-se em bem.

Veja alguns exemplos abaixo:

  • Parar um meteoro
  • encontrar um assassino
  • encontrar o amor

Obstáculos

MOTIVAÇÃO

A(s) sua(s) personagem(ns) precisa(m) de motivação para resolver o(s) desafio(s).

Outro carácter

As personagens secundárias também podem ter motivos que as levem a cruzar-se com a personagem principal ou que as levem a ajudar a personagem principal.

Personagem principal

Porque é que a sua personagem precisa de enfrentar este desafio? O que é que ele/ela espera conseguir ao resolvê-lo?
Veja alguns exemplos:

  • casar-se-á em 3 dias
  • pode corrigir os erros do passado

Motivação

DESAFIO

Cada história tem uma personagem principal e essa personagem tem normalmente de resolver um problema ou um desafio. O desafio da personagem é o que cria tensão ao longo da história.

Outros desafios

Escreva quaisquer outros desafios que outras personagens da história tenham de enfrentar.

Quais são os principais desafios da sua história?

Na maioria das histórias, há 3 desafios. O número 3 é um número místico que simboliza a plenitude. Tente encontrar desafios interessantes com os quais a sua personagem tenha de lutar.
Veja alguns exemplos abaixo:

  • transforma-se num lobisomem à noite
  • é enviado de volta no tempo

Desafios

INÍCIO

No início da história (ou na exposição), é necessário apresentar o cenário e as personagens. Também é possível que queira introduzir o conflito principal. Esta parte da história é importante porque dá ao leitor a informação de base necessária e talvez até uma primeira visão da personalidade de uma personagem.

DEFINIÇÃO

O cenário (tempo e lugar) de uma história pode mudar ao longo do enredo.

Pormenores sensoriais

Os pormenores sensoriais incluem a visão, o som, o tato, o cheiro e o sabor. Estes pormenores são importantes porque criam profundidade no seu cenário.
Veja alguns exemplos abaixo:

  • O cheiro a pão fresco
  • O cheiro de relva acabada de cortar
  • a chuva a cair no para-brisas, etc.

O clima é um elemento importante na sua história porque pode influenciar fortemente o ambiente e o estado de espírito das personagens.

Acontecimento catastrófico

A sua história inclui uma catástrofe meteorológica? Veja algumas sugestões abaixo ou acrescente as suas próprias sugestões:
- furacão, terramoto, tempestade, etc

Tempo

O tempo da história também pode mudar. Pode descrever o acontecimento de um único dia ou pode incluir o enredo de um ano inteiro. De qualquer modo, não se esqueça de o mencionar.

Hora da parcela

Onde é que a história se passa?

A tua história pode ter lugar onde a tua imaginação te levar.
Por exemplo: num elevador, numa floresta encantada, etc. Não te esqueças de dar detalhes do ambiente sempre que o cenário mudar, caso contrário, a história pode ficar confusa. Além disso, mencione as estações do ano, pois cada uma delas tem um clima e acontecimentos únicos.

Localização

PERSONAGENS

As personagens são essenciais para uma boa história. Normalmente, o(s) protagonista(s) é(são) o(s) mais afetado(s) pelo enredo. Apresente uma personagem centrando-se nas suas acções, interesses e ocupação, uma vez que a aparência física não faz diferença na maioria dos casos.

Nome da personagem

Escreva o nome da sua personagem.

Outros

Acrescentar outras qualidades/atributos da personagem.

Objetivo principal

Qual é o principal objetivo da sua personagem?

combater o Malencontrar o amorderrotar o seu inimigogovernar o mundofazer amigosviagem no tempofazer uma descoberta espetacularOutro

Traços de carácter

Quais são os traços que melhor descrevem a personalidade da personagem? Se necessário, escolha mais:

introvertidolealgentilindependentepensamento rápidoaventureiroidealistade natureza docecalmpessoa que assume riscoscriativoespirituosorigorosoexigenteestranhodesajeitadoseveroagressivodescuidadaagarradocobardecruelenganadorimpulsivoOutro

Tipo de carácter

Escolha o tipo do seu carácter:

Protagonista (personagem principal)Antagonista (o adversário da personagem principal)Plano (personagem estereotipado)Redondo (a sua personalidade desenvolve-se ao longo da história)Estático (não evolui como pessoa ao longo da história)Dinâmico (mudança dramática na personalidade)Confidente (a personagem principal confia nele/ela)Foil (personagem contrastante que realça a personalidade de outra personagem)Outro

Miksi käyttää Mindomo mind map -mallia?

Mielikarttojen avulla voit ideoida, luoda käsitteiden välisiä suhteita, organisoida ja tuottaa ideoita.

Mielikarttamallit tarjoavat kuitenkin helpomman tavan päästä alkuun, sillä ne ovat kehyksiä, jotka sisältävät tietoa tietystä aiheesta ja ohjaavia ohjeita. Pohjimmiltaan mindmap-mallit varmistavat rakenteen, jossa yhdistyvät kaikki tietyn aiheen elementit ja joka toimii lähtökohtana henkilökohtaiselle mindmapillesi. Ne ovat resurssi, joka tarjoaa käytännöllisen ratkaisun miellekartan luomiseen tietystä aiheesta, joko liike-elämää tai koulutusta varten.

Mindomo tuo sinulle älykkäitä miellekarttamalleja, joiden avulla voit toimia ja ajatella vaivattomasti.

Mallilla on erilaisia toimintoja:

  • Kuvailevat aiheet
  • Aiheet taustatekstillä
  • Oletushaara
  • Mallin tietojen poistaminen

Voit valita Mindomon yritys- tai koulutustileiltä erilaisia miellekarttamalleja, tai voit luoda omia miellekarttamalleja tyhjästä. Mikä tahansa mind map voidaan muuttaa mind map -mallin kartaksi lisäämällä johonkin sen aiheeseen lisää ohjaavia muistiinpanoja.