Modèles >

Matriz de impacto frente a esfuerzo

Matriz de impacto frente a esfuerzo

Utilice este mapa mental para gestionar su tiempo de forma más eficaz. Evalúe las actividades en función del nivel de esfuerzo requerido y el impacto o los beneficios potenciales que tendrán.

Palabras clave: vida personal, gestión del tiempo, evaluación de actividades, esfuerzo vs impacto

Matriz de impacto frente a esfuerzo

Plantilla de matriz de impacto frente a esfuerzo

Utilice este matriz de impacto frente a esfuerzo evaluar sus actividades en función del esfuerzo y el nivel de impacto que tendrán.

Las actividades se dividen en cuatro categorías:

Grandes esfuerzos y actividades de gran impacto

Esfuerzos elevados y actividades de bajo impacto

Esfuerzos reducidos y actividades de bajo impacto

Actividades de bajo esfuerzo y alto impacto

Las actividades de gran esfuerzo y alto impacto le reportarán beneficios a largo plazo, pero pueden ser más difíciles de ejecutar. Estos son tus grandes proyectos.

Las actividades de alto esfuerzo y bajo impacto son una pérdida de tiempo. Requieren mucho esfuerzo pero no le ofrecen el impacto que necesita. Intenta no concentrarte en este tipo de actividades.

Las actividades de bajo esfuerzo y bajo impacto no requieren mucho esfuerzo, pero tampoco ofrecen muchos beneficios.

Las actividades de bajo esfuerzo y alto impacto son las mejores de todas ellas, también llamadas «victorias rápidas». Céntrate en completarlas primero.

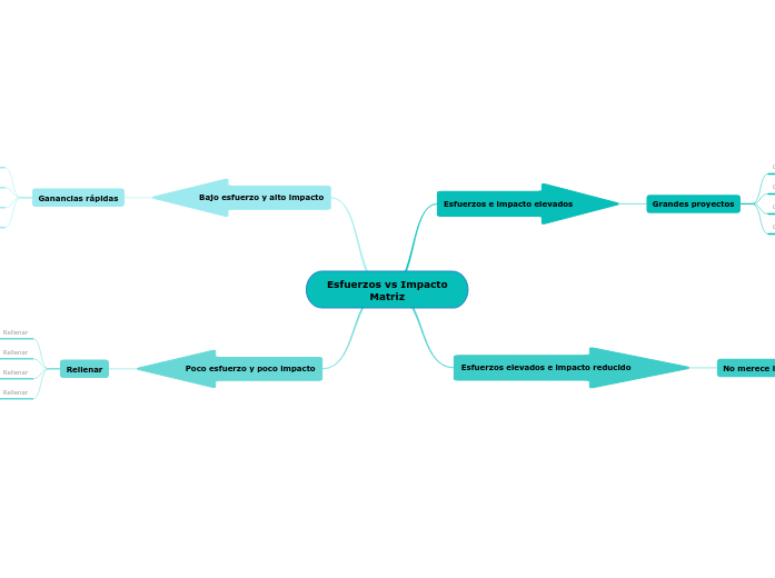
Esfuerzos vs Impacto Matriz

La Matriz de Esfuerzo vs Impacto es una herramienta sencilla pero poderosa para dejar claro cuáles deben ser todas tus prioridades.

Poco esfuerzo y poco impacto

Rellenar

No requieren mucho esfuerzo pero tampoco ofrecen muchos beneficios.

Bajo esfuerzo y alto impacto

Ganancias rápidas

Actividades que dan el mejor rendimiento en función del esfuerzo. Son valiosas y fundamentales para su éxito. Céntrate en estas acciones y complétalas antes que cualquier otra cosa.

Esfuerzos elevados e impacto reducido

No merece la pena

Actividades que consumen mucho tiempo y tienen poco impacto que deben evitarse.

Pérdidas de tiempo

Esfuerzos e impacto elevados

Grandes proyectos

Proporcionan beneficios a largo plazo, pero su ejecución puede resultar más compleja.

Pourquoi utiliser un modèle de carte mentale Mindomo?

Les cartes mentales vous aident à faire un brainstorming, à établir des relations entre les concepts, à organiser et à générer des idées.

Cependant, les modèles de cartes mentales offrent un moyen plus facile de commencer, car il s'agit de cadres qui contiennent des informations sur un sujet spécifique avec des instructions d'orientation. Par essence, les modèles de cartes mentales assurent la structure qui combine tous les éléments d'un sujet spécifique et servent de point de départ à votre carte mentale personnelle. Ils constituent une ressource qui offre une solution pratique pour créer une carte heuristique sur un sujet particulier, que ce soit dans le domaine des affaires ou de l'éducation.

Mindomo vous propose des modèles de cartes mentales intelligentes qui vous permettent de fonctionner et de penser sans effort.

Un modèle a plusieurs fonctionnalités:

  • Thèmes descriptifs
  • Sujets avec texte d'arrière-plan
  • Branche par défaut
  • Suppression des données du modèle

Vous pouvez choisir parmi une variété de cartes mentales vierges provenant des comptes professionnels ou éducatifs de Mindomo, ou vous pouvez créer vos propres modèles de cartes heuristiques à partir de zéro. Toute carte heuristique peut être transformée en modèle de carte heuristique en ajoutant des notes d'orientation à l'un de ses sujets.