Sablonok >

Cómo escribir el resumen de una historia

Cómo escribir el resumen de una historia

Aprenda a establecer los aspectos principales de una historia a la vez que consolida los detalles importantes que los sustentan.

Palabras clave: literatura, escritura, cuento, resumir

Cómo escribir el resumen de una historia

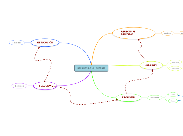
Plantilla de resumen de la historia

Con este plantilla de resumen de historia, puedes establecer los aspectos principales de una historia y comentar los rasgos de los personajes principales, los objetivos, los problemas, los efectos y las soluciones a esos problemas a partir de la historia.

RESUMEN DE LA HISTORIA

Escribe el nombre de la historia o acontecimiento histórico que quieras resumir.

SOLUCIÓN

Se encuentra una solución al problema o reto.

Solución

¿Cuál era la solución al problema? Escríbelo.

RESOLUCIÓN

La resolución es la parte de la trama en la que se resuelve el problema principal.

Finalizar

¿Y entonces qué pasó?

¿Cuál es el final de la historia o evento? Escríbelo.

PROBLEMA

Es el momento Pero de la historia o del acontecimiento, cuando surgen uno o varios problemas que estropean los planes del personaje.

Problema

¿Cuál es el conflicto o problema que se ha producido? Escríbelo.

Efecto

¿Cuál es el impacto de este asunto sobre la acción de los acontecimientos? Escríbelo.

Causa

¿Qué llevó a este problema? Escríbelo.

OBJETIVO

Este es el componente Se busca en la historia y se refiere a lo que tu personaje planeó hacer en esta historia o evento.

Objetivo

¿Cuáles son los planes del personaje? Escríbelos.

PERSONAJE PRINCIPAL

Puede ser una persona, un animal, un monstruo, una figura, un objeto, y es la pieza central de toda la historia.

¿Quién es el 'personaje principal' de la historia? Escribe su nombre.

Carácter
RASGOS DE PERSONALIDAD

Característica

¿Cuáles son los rasgos que mejor describen al protagonista? Escríbelos.

Miért érdemes Mindomo gondolattérkép mintát használni?

A gondolattérképek segítenek az ötletelésben, a fogalmak közötti kapcsolatok kialakításában, a rendszerezésben és az ötletek generálásában.

A gondolattérkép-sablonok azonban könnyebb utat kínálnak a kezdéshez, mivel ezek olyan keretek, amelyek egy adott témával kapcsolatos információkat tartalmaznak, irányadó utasításokkal. Lényegében a gondolattérkép minták biztosítják azt a struktúrát, amely egy adott téma összes elemét egyesíti, és kiindulópontként szolgál az Ön személyes gondolattérképjéhez. Forrást jelentenek arra, hogy praktikus megoldást nyújtsanak egy adott témával kapcsolatos gondolattérkép létrehozásához, akár üzleti, akár oktatási céllal.

A Mindomo intelligens gondolattérkép-sablonokat kínál, amelyek lehetővé teszik, hogy könnyedén működjön és gondolkodjon.

Egy sablon különböző funkciókkal rendelkezik:

  • Leíró témák
  • Témák háttérszöveggel
  • Alapértelmezett ág
  • A sablonadatok eltávolítása

Választhat a Mindomo üzleti vagy oktatási fiókjaiból, vagy létrehozhatja saját gondolattérkép sablonjait a semmiből. Bármilyen gondolattérkép átalakítható gondolattérkép-sablon térképpé, ha az egyik témakörhöz további irányadó jegyzeteket ad hozzá.