 
                            
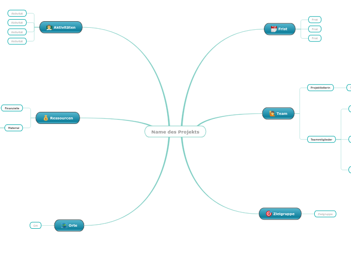
                        Die Projektorganisation ist schwierig, wenn Sie keinen gut ausgearbeiteten Plan haben. Sie können diese Vorlage verwenden, um Ihre Projektaktivitäten zu organisieren und einen besseren Überblick über die Ergebnisse zu erhalten, die Sie durch die Umsetzung Ihrer Projektidee erreichen werden.
Berücksichtigen Sie die Dauer des Projekts, Ihre Teammitglieder und den Projektleiter, die Zielgruppe, den Ort, an dem Sie das Projekt entwickeln werden, und die benötigten Ressourcen (materiell und finanziell).
Geben Sie den Namen Ihres Projekts ein.
Wo wird das Projekt durchgeführt?
Welche Ressourcen werden Sie für dieses Projekt benötigen?
Welche materiellen Ressourcen werden Sie für dieses Projekt benötigen?
Einige Beispiele sind:
Welche finanziellen Ressourcen werden Sie für dieses Projekt benötigen?
Wie viel Geld werden Sie für dieses Projekt benötigen?
Welche Tätigkeiten werden im Rahmen dieses Projekts durchgeführt?
Geben Sie den Namen einer Aktivität ein oder wählen Sie aus den unten stehenden Beispielen:
Für wen ist dieses Projekt gedacht?
Welcher Personenkreis wird von diesem Projekt profitieren?
Wer sind die Personen, die mit Ihnen an dem Projekt arbeiten werden?
Wer sind die anderen Teammitglieder?
Geben Sie den Namen eines Teammitglieds ein.
Aufgabe
Welche Aufgaben hat dieses Teammitglied in diesem Projekt?
Wer ist Ihr Projektleiter?
Wie lange wird dieses Projekt dauern?
Hărțile mentale vă ajută să faceți brainstorming, să stabiliți relații între concepte, să organizați și să generați idei.
Cu toate acestea, șabloanele de hărți mentale oferă o modalitate mai ușoară de a începe, deoarece acestea sunt modele care conțin informații despre un anumit subiect cu instrucțiuni de ghidare. În esență, șabloanele de hărți mentale asigură structura care combină toate elementele unui anumit subiect și servesc drept punct de plecare pentru harta mentală personală. Ele sunt o resursă care oferă o soluție practică pentru a crea o hartă mentală pe un anumit subiect, fie pentru afaceri sau educație.
Mindomo vă oferă șabloane inteligente de hărți mentale care vă permit să acționați și să gândiți fără efort.
Subiecte descriptive
Subiecte cu text de fundal
Ramură implicită
Eliminarea datelor șablonului
Puteți alege dintr-o varietate de șabloane de hărți mentale din conturile pentru afaceri sau educaționale ale Mindomo sau puteți crea propriile șabloane de hărți mentale de la zero. Orice hartă mentală poate fi transformată într-o hartă șablon prin adăugarea de instrucțiuni de ghidare suplimentare la unul dintre subiectele sale.