Skabeloner >

Problem Bewältigen Vorlage

Problem Bewältigen Vorlage

Verwenden Sie diese Vorlage, um zu verstehen, wie die Elemente des Problemmanagements zusammenwirken. Dies wird Ihnen helfen, leichter Lösungen zu finden.

Schlüsselwörter: Persönliches Leben, Problemlösung, Problemverständnis, Aktionsplan, Problembeschreibung, Problemlösung, ein Problem managen,

Problem Bewältigen Vorlage

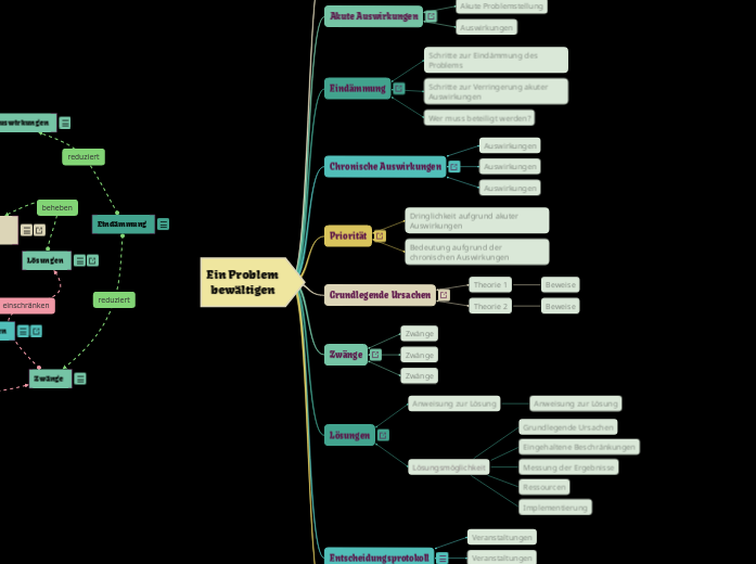
Wie bewältigt man ein Problem?

Navigieren Sie Herausforderungen effizient mit der Mindmap-Vorlage Ein Problem bewältigen. Diese Vorlage hilft Ihnen, komplexe Probleme in überschaubare Teile zu zerlegen. Beginnen Sie mit den in der Mind Map beschriebenen Schritten und gehen Sie dabei Thema für Thema vor. Während Sie verschiedene Aspekte untersuchen, können Sie den gesamten Problemlösungsprozess visualisieren und so ein gründliches und strukturiertes Vorgehen sicherstellen. Diese Mind Map ist sowohl für den privaten als auch für den beruflichen Gebrauch geeignet und hilft Ihnen dabei, effektive Lösungen zu finden und diese erfolgreich umzusetzen.

Die chronischen Auswirkungen eines Problems sind die Folgen, die sich ergeben, wenn das Problem langfristig nicht gelöst wird.



Chronische Auswirkungen kumulieren sich oft langsam und sind schwer zu diagnostizieren. Zum Beispiel kann eine "geringe Rentabilität" viele Ursachen haben. Sie ist die chronische Auswirkung vieler verschiedener Probleme.



Probleme mit chronischen Auswirkungen werden oft toleriert, weil keine Zeit bleibt, sie richtig zu lösen. Sie werden oft erst dann beachtet, wenn sie akut werden, und die Behebung eines akuten Problems geht möglicherweise an der Ursache vorbei.



Es kann sein, dass Sie ein Problem eindämmen müssen, um zu verhindern, dass es sich verschlimmert oder ausbreitet.



Ein Problem vorübergehend einzudämmen ist nicht dasselbe wie es dauerhaft zu lösen. Oft werden mit vorübergehenden Maßnahmen nur die akuten Auswirkungen bekämpft und die zugrunde liegenden Ursachen nicht beseitigt. Sie müssen schnell umgesetzt werden, bevor die Ursachen gefunden und Lösungen entwickelt werden.



Um eine Problemsituation unter Kontrolle zu bringen, müssen Sie möglicherweise Dinge tun wie den Rückruf fehlerhafter Waren, die Aussetzung eines Dienstes, manuelle Korrekturen oder eine kurzfristige Umgehung finden. Diese Maßnahmen sind nicht nachhaltig und stellen daher keine langfristigen Lösungen dar. Eingrenzung und Umgehung sind nicht kostenlos, kosten aber eine gewisse Störung, die weniger schlimm ist als das Problem.



Eine vorübergehende Umgehung bewirkt zweierlei:

  • Sie hilft, die akuten Auswirkungen zu verringern

  • Sie verschafft Ihnen etwas Zeit, um das zugrunde liegende Problem zu lösen. Dies hilft, den Zeitdruck bei der Suche nach einer Lösung zu verringern.





Jede Lösung für ein Problem unterliegt zusätzlichen Einschränkungen, die die Lösung ebenfalls erfüllen muss:



  • Was Sie tatsächlich ändern können

  • Wie viel Zeit Sie haben, bevor eine vorübergehende Lösung nicht mehr akzeptabel ist

  • Die Auswirkungen, die die Lösung auf andere Bereiche und Personen hat

  • Konsens, wenn die Lösung andere Bereiche und Personen betrifft

  • Die Kosten der Lösung im Verhältnis zu den Kosten des Problems: Normalerweise müssen Lösungen weniger kosten als das Problem, das sie lösen



Die Zwänge schränken Ihre Möglichkeiten für eine praktikable Lösung ein. Durch die Verringerung der Einschränkungen erhalten Sie mehr Flexibilität bei der Suche nach einer Lösung.



Die Priorität eines Problems ist eine Kombination aus seinen chronischen und akuten Auswirkungen.



Oft werden akute Probleme als vorrangig angesehen, weil ihre unmittelbaren Kosten hoch erscheinen. Chronische Auswirkungen werden oft vernachlässigt, bis "mehr Zeit" zur Verfügung steht, um sie zu lösen, aber sie können über einen längeren Zeitraum mehr kosten.



Die Kosten eines Problems beeinflussen seine Priorität und wirken sich auch auf Einschränkungen aus. Die Kosten sind sowohl materiell als auch immateriell und können umfassen:

  • Sicherheitsrisiken

  • Verschwendete Materialien

  • Verlorene Zeit

  • Kosten für Nacharbeit

  • Verlorener Ruf

  • Verlorene Chancen

  • Indirekte Auswirkungen auf andere Probleme


Die akuten Auswirkungen eines Problems können schnell und unerwartet auftreten und plötzliche Symptome verursachen. Akute Probleme müssen in der Regel schnell angegangen werden.



Manchmal müssen sie eingedämmt werden, damit sich die Auswirkungen nicht ausbreiten, bevor sie behoben werden können.

Lösungen sind Veränderungen, die sich mit der Ursache befassen und dadurch die Auswirkungen verringern.



Es wird viel über Kreativität und Querdenken geschrieben, um Lösungen zu finden, aber es gibt keinen Ersatz für ein gutes Verständnis der Ursachen als Ausgangspunkt für kreative Lösungen.



Es kann sein, dass Sie eine Reihe von Optionen haben, von denen einige besser als andere und einige teurer als andere sind.



Alle Lösungen werden durch Einschränkungen beeinflusst. Wenn sie diese nicht erfüllen, werden sie wahrscheinlich ohne Versuch verworfen.



Sie müssen in der Lage sein, das Ergebnis einer Lösung zu überwachen und zu messen. Das kann bedeuten, dass man mehrere Symptome definiert und die Situation über einen bestimmten Zeitraum beobachtet.



Die Wurzelursachen sind die wirklichen Gründe für das Problem.



Sie verursachen sowohl die akuten als auch die chronischen Auswirkungen des Problems, die sich untereinander und von den Symptomen stark unterscheiden können.



Das Verfahren zum Auffinden der Wurzelursache eines Problems hängt davon ab, um welche Art von Problem es sich handelt - kompliziert oder komplex.



Ein kompliziertes Problem kann logisch analysiert werden, um die Wurzelursache zu entdecken. Man kann zum Beispiel das kaputte Teil einer Maschine ausfindig machen, um sie wieder zum Laufen zu bringen, oder den Fehler in einer Tabellenkalkulation finden, der alle Zahlen durcheinander gebracht hat.



Ein komplexes Problem ist ein Problem, das durch das Zusammenspiel vieler anderer Ursachen entsteht und nicht logisch analysiert werden kann. Zum Beispiel haben wirtschaftliche Probleme viele Ursachen und Abhängigkeiten, und es gibt kein einzelnes defektes Teil, das man beheben könnte. Ein Ansatz besteht darin, das eigene Verständnis zu testen, indem man kleine Änderungen vornimmt und die Verbesserungen misst.



Die Ursachen sind das Ziel Ihrer Lösung, nicht die Auswirkungen oder Symptome.

Die Symptome eines Problems sind die äußeren Anzeichen dafür, dass etwas nicht in Ordnung ist.



Symptome können früh oder spät auftreten und scheinen nichts mit dem eigentlichen Problem zu tun zu haben. Manchmal können sie einen in die falsche Richtung lenken. Wenn etwas schief gelaufen ist, kann es schwierig sein, die Symptome der eigentlichen Ursache von anderen Dingen zu unterscheiden, die zufällig auftreten oder auf eine andere Ursache zurückzuführen sind.



Wenn Sie schließlich die eigentliche Ursache entdeckt haben, sollten Sie in der Lage sein, alle Symptome zu erklären. Wenn Sie nicht alle Symptome erklären können, ist die Grundursache vielleicht nicht die einzige Ursache, es gibt vielleicht mehr als ein Problem, oder das "Symptom" stand von Anfang an in keinem Zusammenhang.



Symptome sind ein Maß für das Problem. Möglicherweise müssen Sie nach neuen Symptomen suchen oder diese messen, um zu überprüfen, ob Sie das Problem lösen oder es verschlimmern.

>

Ein Problem bewältigen

Beginnen Sie mit dem Einflussdiagramm auf der linken Seite des zentralen Themas, um zu verstehen, wie die Elemente des Problemmanagements miteinander interagieren. Jedes Element zeigt, wie es die anderen beeinflusst.

Text hinzufügen

Entscheidungsprotokoll

Ereignisse, Benachrichtigungen, Entscheidungen und Maßnahmen

Führen Sie ein genaues Protokoll über alle Vorfälle, Ereignisse, Entscheidungen und Maßnahmen während des Problemlösungsprozesses.

Dies wird helfen zu verstehen, wie der Prozess beim nächsten Mal verbessert werden kann. Es ist auch hilfreich, wenn andere Personen wissen müssen, warum eine bestimmte Lösung gewählt wurde.

Veranstaltungen

Lösungen

Im Idealfall können Sie eine Reihe von Lösungsoptionen finden, die Sie anhand der Einschränkungen, der Ursachen, der Problemstellung und der Lösungsaussage bewerten.

Nichts tun ist immer die erste Lösungsoption, die auf dieselbe Weise wie die anderen Optionen zu bewerten ist.

Kann die Ursache nicht bestätigt werden und gibt es keine eindeutige Lösung, dann versuchen Sie, eine Reihe kleiner Verbesserungen vorzunehmen und die Ergebnisse zu messen, um zu sehen, ob Sie in die richtige Richtung gehen.

Lösungsmöglichkeit

Für jede Lösungsoption müssen Sie Informationen über die Kosten der Umsetzung sammeln, einschließlich der Nebenwirkungen und Auswirkungen auf andere Bereiche.

Das Wichtigste bei jeder Lösung ist, dass Sie wissen, wie Sie die Wirkung messen und überprüfen wollen, ob sie funktioniert. Dies kann einige Zeit in Anspruch nehmen.

Implementierung
Ressourcen
Messung der Ergebnisse
Eingehaltene Beschränkungen
Anweisung zur Lösung

Erstellen Sie eine definitive Lösungserklärung, die beschreibt, wie eine ideale Lösung aussehen würde.

Vergleichen Sie sie mit den Problemstellungen, um sicherzustellen, dass sie tatsächlich die Probleme angeht.

Erstellen Sie eine definitive Lösungserklärung, die beschreibt, wie eine ideale Lösung aussehen würde.

Vergleichen Sie sie mit den Problemstellungen, um sicherzustellen, dass sie die Probleme tatsächlich angeht.

Zwänge

Schreiben Sie alle Zwänge auf, die Ihre Lösungsmöglichkeiten einschränken, und überlegen Sie, wie diese Zwänge verringert werden könnten.

Es wird einige Dinge geben, die nicht geändert werden können, einige, deren Änderung viel zu viel kosten würde, und einige, die Sie nicht ändern können. Die Kenntnis der Einschränkungen wird Ihnen helfen, sich auf Lösungen innerhalb dieser Grenzen zu konzentrieren.

Grundlegende Ursachen

Die eigentliche Ursache eines Problems zu erkennen, ist das Herzstück dieses Prozesses.

Es kann einige Zeit dauern, dies herauszufinden, und Sie müssen möglicherweise mehrere Theorien entwickeln und Beweise finden, um sie zu beweisen oder zu widerlegen.

Es gibt viele Techniken für die Ursachenanalyse, z. B. '5 Whys', Fishbone-Diagramme und Streudiagramme. Je mehr Daten Sie haben, desto wahrscheinlicher ist es, dass Sie das Muster finden, das alles miteinander verbindet.

Theorie 2
Theorie 1

Erstellen Sie eine Liste möglicher Ursachen für das Problem und überlegen Sie, wie gut jede Theorie durch die Symptome gestützt wird.

Möglicherweise müssen Sie weitere Beweise sammeln, um eine Theorie zu beweisen oder zu widerlegen.

Beweise

Priorität

Die Festlegung einer Priorität für ein Problem hilft, die Ressourcen für dessen Lösung zu rechtfertigen.

Die Priorität ist eine Kombination aus akuten Auswirkungen, chronischen Auswirkungen und Kosten. Ein Beispiel für ein Prioritätsschema ist:

  1. Probleme, die sowohl akut als auch chronisch'' sind
  2. Chronische Probleme mit hohen Kosten
  3. Akute Probleme
  4. Alles andere
Bedeutung aufgrund der chronischen Auswirkungen
Dringlichkeit aufgrund akuter Auswirkungen

Chronische Auswirkungen

Führen Sie die chronischen Auswirkungen auf, um die Priorität des Problems zu bewerten.

Die chronischen Auswirkungen eines Problems sind die Folgen, die sich ergeben, wenn das Problem langfristig nicht gelöst wird.

Eindämmung

Wenn das Problem akut ist, sollten Sie versuchen, eine vorübergehende Lösung zu finden, die die unmittelbaren Auswirkungen abmildert, die Ausbreitung oder Verschlimmerung des Problems verhindert und etwas Zeit für die Suche nach einer Lösung gewinnt.

Wer muss beteiligt werden?
Schritte zur Verringerung akuter Auswirkungen
Schritte zur Eindämmung des Problems

Akute Auswirkungen

Auswirkungen

Führen Sie die akuten Auswirkungen auf, um die Priorität des Problems zu bewerten.

Probleme werden in der Regel bemerkt, wenn sie sich negativ auswirken - eine Maschine fällt aus, oder ein Projekt überschreitet das Budget. Dies sind 'akute' Auswirkungen, die in diesem Moment eintreten.

Akute Problemstellung

Erstellen Sie eine definitive Akute Problemstellung, die das Problem und die Gründe dafür beschreibt. Dies wird Ihnen später helfen, Lösungen zu bewerten.

Symptome

Beginnen Sie damit, alle Symptome zu erfassen, auch solche, die keinen Zusammenhang haben könnten.

Halten Sie Daten, Zeiten, Messungen und Maßnahmen fest, die zu dem Problem geführt haben. Dies hilft bei der Suche nach den Grundursachen und der Überprüfung von Lösungen.

Die Symptome eines Problems sind in der Regel die ersten, die auftreten, und können oft irreführend sein. Wenn Sie die Zeit haben, versuchen Sie, nicht gleich bei den ersten Symptomen zu handeln.

Hvorfor bruge en Mindomo mind map-skabelon?

Mind maps hjælper dig med at brainstorme, etablere relationer mellem begreber, organisere og generere ideer.

Mind map-skabeloner er dog en nemmere måde at komme i gang på, da de er rammer, der indeholder information om et specifikt emne med vejledende instruktioner. I bund og grund sikrer mind map-skabeloner den struktur, der kombinerer alle elementerne i et specifikt emne og fungerer som udgangspunkt for dit personlige mind map. De er en ressource, der giver en praktisk løsning til at lave et mind map om et bestemt emne, enten til erhverv eller uddannelse.

Mindomo giver dig smarte mind map-skabeloner, der gør det muligt for dig at fungere og tænke ubesværet.

En skabelon har forskellige funktioner:

  • Beskrivende emner
  • Emner med baggrundstekst
  • Standard-gren
  • Fjernelse af skabelondata

Du kan vælge mellem en række mind map-skabeloner fra Mindomos erhvervs- eller uddannelseskonti, eller du kan lave dine egne mind map-skabeloner fra bunden. Ethvert mind map kan omdannes til et mind map-skabelon-map ved at tilføje yderligere vejledende noter til et af emnerne.