Maler >

Cómo escribir el resumen de una historia

Cómo escribir el resumen de una historia

Aprenda a establecer los aspectos principales de una historia a la vez que consolida los detalles importantes que los sustentan.

Palabras clave: literatura, escritura, cuento, resumir

Cómo escribir el resumen de una historia

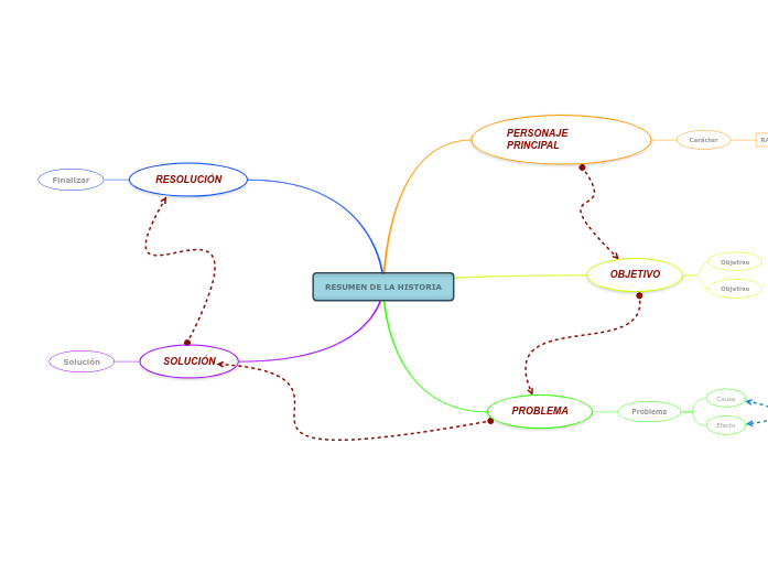
Plantilla de resumen de la historia

Con este plantilla de resumen de historia, puedes establecer los aspectos principales de una historia y comentar los rasgos de los personajes principales, los objetivos, los problemas, los efectos y las soluciones a esos problemas a partir de la historia.

RESUMEN DE LA HISTORIA

Escribe el nombre de la historia o acontecimiento histórico que quieras resumir.

SOLUCIÓN

Se encuentra una solución al problema o reto.

Solución

¿Cuál era la solución al problema? Escríbelo.

RESOLUCIÓN

La resolución es la parte de la trama en la que se resuelve el problema principal.

Finalizar

¿Y entonces qué pasó?

¿Cuál es el final de la historia o evento? Escríbelo.

PROBLEMA

Es el momento Pero de la historia o del acontecimiento, cuando surgen uno o varios problemas que estropean los planes del personaje.

Problema

¿Cuál es el conflicto o problema que se ha producido? Escríbelo.

Efecto

¿Cuál es el impacto de este asunto sobre la acción de los acontecimientos? Escríbelo.

Causa

¿Qué llevó a este problema? Escríbelo.

OBJETIVO

Este es el componente Se busca en la historia y se refiere a lo que tu personaje planeó hacer en esta historia o evento.

Objetivo

¿Cuáles son los planes del personaje? Escríbelos.

PERSONAJE PRINCIPAL

Puede ser una persona, un animal, un monstruo, una figura, un objeto, y es la pieza central de toda la historia.

¿Quién es el 'personaje principal' de la historia? Escribe su nombre.

Carácter
RASGOS DE PERSONALIDAD

Característica

¿Cuáles son los rasgos que mejor describen al protagonista? Escríbelos.

Hvorfor bruke en Mindomo-tankekartmal?

Tankekart hjelper deg med å brainstorme, etablere relasjoner mellom begreper, organisere og generere ideer.

Tankekartmaler er imidlertid en enklere måte å komme i gang på, ettersom de er rammeverk som inneholder informasjon om et bestemt emne med veiledende instruksjoner. Tankekartmaler sørger for en struktur som kombinerer alle elementene i et bestemt emne og fungerer som et utgangspunkt for ditt personlige tankekart. De er en ressurs som gir deg en praktisk løsning for å lage et tankekart om et bestemt emne, enten det er i forbindelse med jobb eller utdanning.

Mindomo gir deg smarte maler for tankekart som gjør at du kan fungere og tenke uanstrengt.

En mal har ulike funksjoner:

  • Beskrivende emner
  • Emner med bakgrunnstekst
  • Standardgren
  • Fjerne maldataene

Du kan velge mellom en rekke maler for tankekart fra Mindomos bedrifts- eller utdanningskontoer, eller du kan lage dine egne tankekartmaler fra bunnen av. Et hvilket som helst tankekart kan gjøres om til en mind map-mal ved å legge til flere veiledende notater til et av temaene.