Шаблоны >

Exemplos de fontes de energia

Exemplos de fontes de energia

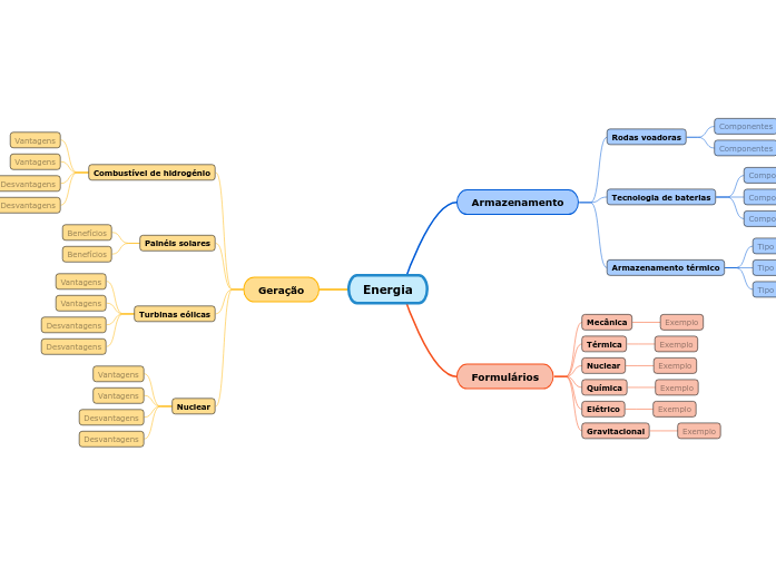
Utiliza este mapa mental para aprenderes mais sobre as diferentes formas de energia, como são geradas e armazenadas, bem como as suas principais vantagens e desvantagens.


Palavras-chave: ciência, energia

Exemplos de fontes de energia

Energia

Existem diferentes tipos de energia: energia mecânica, térmica, nuclear, química, gravitacional e eléctrica. Preencha este modelo para saber mais sobre cada tipo e as suas principais vantagens e desvantagens.

Alguns exemplos de energia que pode ser gerada são a energia solar, a energia eólica, a energia nuclear, etc.

Energia

Em física, a energia é a propriedade quantitativa que deve ser transferida para um objeto a fim de realizar trabalho ou aquecer o objeto. A energia é uma quantidade conservada; a lei da conservação da energia estabelece que a energia pode ser convertida em forma, mas não criada ou destruída

Geração

A energia nuclear tem origem na divisão de átomos de urânio - um processo chamado fissão.

Este processo gera calor para produzir vapor, que é utilizado por um gerador de turbina para gerar eletricidade. Como as centrais nucleares não queimam combustível, não produzem emissões de gases com efeito de estufa.

Escreve as vantagens e desvantagens da energia nuclear.

Turbinas eólicas

Uma turbina eólica, ou alternativamente designada por conversor de energia eólica, é um dispositivo que converte a energia cinética do vento em energia eléctrica.

As turbinas eólicas são fabricadas numa vasta gama de eixos verticais e horizontais.

Descreva as vantagens e desvantagens das turbinas eólicas.

Painéis solares

A energia solar começa com o sol. Os painéis solares são utilizados para converter a luz do sol, que é composta por partículas de energia chamadas 'fotões', em eletricidade que pode ser utilizada para alimentar cargas eléctricas.

Escreve as vantagens da utilização de painéis solares.

Benefícios
Combustível de hidrogénio

O hidrogénio é um combustível com emissões zero queimado com oxigénio.

Pode ser utilizado em células de combustível ou em motores de combustão interna.

Indique as vantagens e desvantagens do combustível hidrogénio.

Desvantagens
Vantagens

Formulários

Existem muitos tipos diferentes de energia, mas todos eles se dividem em duas formas principais - cinética e potencial.

A energia pode transformar-se de um tipo para outro, mas nunca pode ser destruída ou criada.

Gravitacional

A energia gravitacional é uma forma de energia potencial.

É a energia associada à gravidade ou à força gravitacional, por outras palavras, a energia detida por um objeto quando este se encontra numa posição elevada em comparação com uma posição mais baixa.

Dar exemplos.

Elétrico

A energia eléctrica é o movimento dos electrões, as pequenas partículas que constituem os átomos, juntamente com os protões e os neutrões.

Os electrões que se movem através de um fio são designados por eletricidade.

Dê outro exemplo de energia eléctrica.

Química

A energia química é armazenada nas ligações dos átomos e das moléculas.
É a energia que mantém estas partículas unidas.

A energia química armazenada encontra-se nos alimentos, no gás natural, etc.

Dê mais exemplos.

Nuclear

A energia nuclear é armazenada no núcleo dos átomos.

Esta energia é libertada quando os núcleos se combinam (fusão) ou se separam (cisão).

As centrais nucleares dividem os núcleos dos átomos de urânio para produzir eletricidade.

Que elemento é utilizado para alimentar as centrais nucleares?

Térmica

A energia térmica é criada a partir da vibração de átomos e moléculas no interior das substâncias. Quanto mais depressa se movem, mais energia possuem e mais quentes se tornam. A energia térmica é também designada por energia térmica.

Dê exemplos de energia térmica.

Mecânica

A energia de movimento ou energia mecânica é a energia armazenada nos objectos; à medida que os objectos se movem mais depressa, mais energia é armazenada.

Exemplos de energia de movimento incluem o vento, um rio a correr, etc.

Dê mais exemplos.

Exemplo

Armazenamento

O armazenamento de energia é a captação da energia produzida num determinado momento para ser utilizada posteriormente. Um dispositivo que armazena energia é geralmente designado por acumulador ou bateria.

Armazenamento térmico

O armazenamento de energia térmica é conseguido com tecnologias muito diferentes.

Dependendo da tecnologia específica, permite que o excesso de energia térmica seja armazenado e utilizado horas, dias ou meses mais tarde, a escalas que vão desde o processo individual até ao edifício ou à cidade.

Quais são os 3 tipos de energia térmica?

Tipo de energia térmica
Tecnologia de baterias

A bateria adquire o seu estado carregado quer através de recarga, quer durante o fabrico do aparelho.

Durante a descarga, o químico no ânodo liberta electrões e os iões no eletrólito sofrem uma reação de oxidação.

Indique os compostos específicos nos quais a energia é armazenada:

Composto específico
Rodas voadoras

O armazenamento de energia do volante de inércia (FES) funciona acelerando um rotor a uma velocidade muito elevada e mantendo a energia no sistema como energia rotacional.

Descreva os principais componentes de um volante de inércia típico.

Componentes

Зачем использовать шаблон карты ума Mindomo?

Карты ума помогают проводить мозговые штурмы, устанавливать взаимосвязи между понятиями, организовывать и генерировать идеи.

Однако шаблоны mind map предлагают более простой способ начать работу, поскольку они представляют собой рамки, содержащие информацию о конкретном предмете с направляющими инструкциями. По сути, шаблоны mind map обеспечивают структуру, которая объединяет все элементы конкретной темы и служит отправной точкой для вашей личной mind map. Они представляют собой ресурс, обеспечивающий практическое решение для создания карты ума по определенной теме, будь то бизнес или образование.

Mindomo предлагает вам умные шаблоны карт разума, которые позволят вам работать и думать без усилий.

Шаблон обладает различными функциональными возможностями:

  • Описательные темы
  • Темы с фоновым текстом
  • Ветка по умолчанию
  • Удаление данных шаблона

Вы можете выбрать один из множества шаблонов ментальных карт из бизнес- или образовательных аккаунтов Mindomo или создать свои собственные шаблоны ментальных карт с нуля. Любую карту мыслей можно превратить в карту-шаблон, добавив к одной из ее тем дополнительные направляющие заметки.