por Mindomo Team hace 11 meses

559

Mapa conceptual de Platón

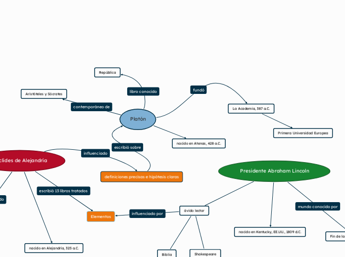
En la antigua Grecia, notables filósofos como Aristóteles y Sócrates hicieron importantes aportaciones al pensamiento occidental. Platón, nacido en Atenas en el 428 a.C., fundó La Academia en el 387 a.

Mapa conceptual de Platón

Shakespeare

Biblia

ávido lector

Fin de la esclavitud en EE.UU.

Presidente Abraham Lincoln

nacido en Kentucky, EE.UU., 1809 d.C.

Elementos

sistema matemático actual

Padre de la geometría

definiciones precisas e hipótesis claras

República

La Academia, 387 a.C.

Primera Universidad Europea

Aristóteles y Sócrates

Euclides de Alejandría

nacido en Alejandría, 325 a.C.

Platón

nacido en Atenas, 428 a.C.