Plantillas >

Exemplo de análise de carácter

Exemplo de análise de carácter

Este mapa mental ajudá-lo-á a fazer uma análise das personagens com base no texto da sua obra literária.

Palavras-chave: personagem, literatura, escrita, caraterização

Exemplo de análise de carácter

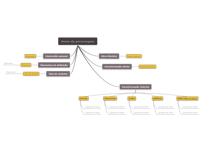
Estudo de caraterização

Saiba como fazer um estudo de caraterização utilizando este modelo. Faça uma caraterização direta e indireta da personagem que está a analisar.

Para a caraterização direta, pode olhar para os parágrafos em que o autor fala sobre a personalidade e o aspeto da personagem.

Pode fazer a caraterização indireta observando os pensamentos expressos pela personagem, as acções e os efeitos das suas acções em relação aos outros.

Descubra qual é o papel da personagem na história, quais são os acontecimentos que afectaram a evolução da personagem e, no final, escreva os seus pensamentos pessoais sobre a personagem.

Nome da personagem

Quem é a sua personagem?


Escreva o nome da personagem que vai analisar.

Tipo de carácter

Qual é o papel da personagem na história?

Exemplos:
- Protagonista: a personagem principal de uma obra literária
- Antagonista: a personagem principal que se opõe ao protagonista de uma obra literária
- Personagem plana: revela apenas um ou dois traços de personalidade, e o(s) traço(s) não muda(m)
- Personagem redonda - uma personagem bem desenvolvida que demonstra traços variados e por vezes contraditórios

Explicar o papel desempenhado pela personagem

Escreva uma ou duas frases.

Exemplo: Jake Kersey é agora um detetive privado no encalço de criminosos de roubo de arte. No início da história, Jake era apresentado como um dos ladrões de arte mais prolíficos da sua geração. Neste caso, Jake é uma personagem redonda e dinâmica.

Momentos de definição

Momento

Quais foram os acontecimentos que mais afectaram a evolução da personagem?

Exemplo:

  • casamento
  • Nascimento do primeiro filho
  • Morte de um membro da família
  • Início da guerra
  • separação
Explicação

Escreva uma breve explicação para realçar a importância de cada momento específico que enumerou.

Exemplo:
'O Collin deixou a infância e tornou-se um homem a sério aos 11 anos. Foi nessa altura que o pai partiu para a guerra, deixando-o a tomar conta da mãe e das 4 irmãs mais novas'.

Impressão pessoal

Impressão

O que é que sente em relação à personagem?

Escreve as respostas.

Caracterização indireta

Caracterização indireta

O escritor também pode revelar a personalidade da sua personagem 'apresentando os pensamentos, as palavras e as acções da personagem, bem como a forma como as outras personagens se relacionam com ela'.

Efeitos sobre os outros

Como é que as outras personagens reagem na presença da sua personagem?

Escreve uma citação relevante.
Exemplo: 'A Ana é a minha melhor amiga e a pessoa mais simpática que alguma vez conheci. Não há nada que eu não fizesse por ela. Por vezes, sinto que a amo mais do que à minha própria irmã.'

Aparência

Qual é o aspeto da personagem?

Como são as suas roupas? É elegante? Escreve uma citação que revele o aspeto da personagem.

Exemplo: 'Deves pensar que estou louca gastando tanto com isto, mas é um vestido lindo. Acho que é a melhor seda que já vi. E a cor... É rosa ou magenta? Nunca sei dizer. Vou usá-lo com o meu colar de pérolas e diamantes'.

Acções

O que é que a personagem faz?
Escreve uma citação.

Exemplo: 'Desculpe, Miss Klein, mas este lugar está ocupado! disse o Willie, enquanto empurrava a velhota para o lado, esmagando os seus dentes-de-leão.'

Pensamentos

Quais são os pensamentos privados da personagem?

Escreva uma citação que reflicta a forma de pensar da personagem.

Exemplo: 'Estava a olhar para todos aqueles presentes caros, mas só conseguia pensar naquele pobre velhote com quem falei à tarde. Quando é que foi a última vez que ele comeu uma refeição decente? Se eu vendesse todas as minhas roupas elegantes, quantos pães e latas de leite eu poderia comprar para ele?'

Discurso

O que é que a sua personagem diz?

Escreva uma citação que mostre a forma como o discurso da personagem reflecte a sua personalidade.

Exemplo: ''És um barbeador nojento, não és? Vai limpar essas mãos imundas de uma vez! gritou a Sra. Greyjoy.'

Caracterização direta

A caraterização direta refere-se ao processo através do qual 'o escritor informa o público' sobre a personalidade e o aspeto da sua personagem.

Exemplo de texto

O que é que o escritor lhe diz sobre a personalidade e o aspeto da personagem?

Adicione várias citações que apoiem a caraterização direta da sua personagem. Procure 'adjectivos descritivos', 'frases' ou 'epítetos'.

Exemplo: A menina estava a usar um vestido de seda cor de vinho, com meias pretas. O seu cabelo era como o fogo mas domesticado num conto de pónei. Embora jovem, ela tinha uma presença tão madura.'

Obra literária

Nome e género

Qual é o nome e o género da obra literária em que a personagem aparece?

Exemplos
- Romance: O Grande Gatsby de F. Scott Fitzgerald
- Poema: O Corvo de Edgar Allan Poe
-
Drama: Macbeth de William Shakespeare

¿Por qué utilizar una modelo de mapa mental Mindomo?

Los mapas mentales ayudan a realizar lluvias de ideas, establecer relaciones entre conceptos, organizar y generar ideas.

Sin embargo, las modelos de mapas mentales ofrecen una forma más fácil de empezar, ya que son estructuras que contienen información sobre un tema específico con instrucciones orientativas. En esencia, las modelos de mapas mentales garantizan la estructura que combina todos los elementos de un tema específico y sirven como punto de partida para su mapa mental personal. Son un recurso que proporciona una solución práctica para crear un mapa mental sobre un tema concreto, ya sea para los negocios o para la educación.

Mindomo le ofrece modelos de mapas mentales inteligentes que le permiten funcionar y pensar sin esfuerzo.

Una plantilla tiene varias funcionalidades:

  • Topics descriptivos
  • Topics con texto de fondo
  • Rama por defecto
  • Eliminar los datos de la modelo

Puede elegir entre una variedad de modelos de mapas mentales de las cuentas empresariales o educativas de Mindomo, o puede crear sus propios modelos de mapas mentales desde cero. Cualquier mapa mental puede transformarse en un mapa plantilla añadiendo notas orientativas a uno de sus temas.