Modelli > Vita personale >

Restaurant Menu Template

Restaurant Menu Template

Imagine that you are opening a restaurant that will serve only your favorite food and drink. Try to create the menu so that your dishes and beverages can also be found very appealing by your customers.

Keywords: personal life, restaurant menu, opening a restaurant

Restaurant Menu Template

Restaurant menu template

This restaurant menu template will help you very much to organize your thoughts if you are opening a restaurant. You can think about the dishes and beverages you will serve there.

Completing this menu template can also be a good imagination exercise for children.

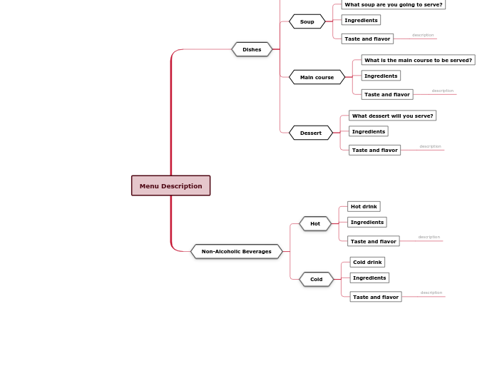
Menu Description

Imagine that you are opening a restaurant that will serve only your favorite food and drink. Try to create the menu so that your dishes and beverages can also be found very appealing by your customers.

Non-Alcoholic Beverages

Cold

What does it consist of?

fresh papaya, yogurt, whole milk, honey, cardamomuncooked rice, cinnamon bars, water, almonds, coconut juice, sugar, lime, ice, mint leavesdried boba tapioca pearls, water, sugar, almond milk, fruit juiceiced coffee, horchata, sugarmatcha powder, honey, milk, riceOther
Cold drink

What cold drink will you serve?

papaya lassi with cardamomcoconut-rice coolerboba and bubble teaicy cool cochatamatcha shakeOther
Hot

What does it consist of?

hot cocoa mix, mint chocolate chip ice-cream, fresh mintheavy cream, sugar, nutmeg, eggsnavel orange, apple cider, honey, berries, whole cloves, ground nutmeg, ginger, cinnamon stickscardamom seeds, cloves, black peppercorn, cinnamon sticks, ginger, milk, black tea, sugarvanilla soy milk, espresso, canned pumpkin, cinnamon, cayenne, agave syrup, saltOther
Hot drink

What hot drink will you serve?

peppermint hot chocolateeggnogwarm apple ciderchai teavegan pumpkin spice latteOther

Dishes

Dessert

How does it taste?

What is its flavor? Each dish description should sound as if you were explaining a friend the taste and flavors for which that dish is your favorite. Type in the adjectives that best describe this course.

Example: ' The mascarpone cream has a mild, delicate texture. The exquisite after-taste is also given by the mix between the coffee and the hazelnut-vanilla-flavored Marsala wine.'

What does it consist of

flour, baking powder, salt, white sugar, milk, eggs, buttercanola oil spray, eggs, vanilla cream, flour, cocoa powder, baking powder, dark chocolate, icing sugar mixture, Frangelico liquerlour, almonds, icing sugar, butter, eggs, caster sugar, cream, lemonscoffee, marsala, eggs, mascarpone, sponge fingers, cocoa powderbananas, vanilla ice-cream, pecans, dark chocolate, KahluaOther
What dessert will you serve?

Dessert is the final course that is meant to satisfy people's cravings for sweetness after they have eaten other savorous foods. Type in the answer.

pancakeschocolate moussebaked lemon meringue pietiramisubanana splitOther
Main course

How does it taste?
Each dish description should sound as if you were explaining a friend the taste and flavors for which that dish is your favorite. Type in the adjectives that best describe this course. Example: ' The taste of the citrus sauce is so syrupy and flavored, the exact amount of sweetness the duck needs. Also, the duck is tender and succulent in the inside and crispy on the outside.'

What does it consist of?

pork chops, apples, onions, Gorgonzola, beer or white wine, salt, green pepper, olive oilsalmon, rosemary, thyme, basil, sage, parsley, lemongrass, lemons, green onions, carrots, brown rice, sea salt, black pepper, olive oilduck, oranges, bay leaves, onion, Cointreau, red wine, orange marmalade, potatoes, milk, butter, cornflour, saltturkey, honey, onions, garlic, zucchini, eggplants, champignons, salt, white and green pepper, olive oilchicken, onion, tomato sauce, yogurt, butter, broccoli, garlic, curry powder, cinnamon, paprika, ginger, sea salt, green pepper, olive oilOther
What is the main course to be served?

The main course, also called the entree, is the largest portion of the meal and in many cases contains some type of protein. Type in the answer.

gorgonzola and apple pork chopsbaked salmon with brown riceorange duck with mashed potatoesroasted turkey with grilled vegetablescurry chicken with broccoli puréeOther
Soup

How does it taste?
What are its flavors?
Type in the adjectives that best describe this course.

Example: 'The tangy taste of paprika combines with the earthy aromas of fresh vegetables, all with an underlying taste of juicy beef.'

What does it consist of?

water, bacon, olive oil, carrots, onions, celery, potatoes, salt, pepperwater, sweet onions, chicken broth, butter, pepper, flour, milk, Cheddar cheese, parsleywater, beef chuck roast, onions, paprika, carrots, parsley, potatoes, caraway seeds, hot paprika, pepper, saltwater, chicken, vegetable oil, celery, carrots, chicken broth, parsley, fresh thyme, egg noodles, pepper, saltwater, dashi granules, miso paste, tofu, green onionsOther
What soup are you going to serve?

A soup can be anything from a light broth to a rich pure. Very often, the type of soup being served is determined by the following dish.
Type in the answer.

bacon souponion cream soupgoulash soupchicken noodle soupMiso soupOther
Appetizer
Taste and flavor

description

What are its flavor?
Each dish description should sound as if you were explaining a friend the taste and flavors for which that dish is your favorite.
Type in the adjectives that best describe this course.

Example: ' The crunchy tortillas are melting in your mouth like savoury-salty biscuits. The sweet-and-sour tomato sauce is perfectly seasoned while the jalapeno pepper makes it spicy. '

Ingredients

What does it consist of?

butter, cream cheese, spinach, sour cream, Parmesan, saltgoat cheese, blue cheese, Cheddar cheese, Parmesan, grapes, nuts, dried appleflour tortillas, lean ground beef, chilly, tomato sauce, sour creamtoasted wheat bread, red onion, arugula, Swiss cheese, turkey ham, grainy mustardtortilla chips, Cheddar cheese, onion, sweet-sour tomato sauceOther
What appetizer are you going to serve?

The appetizer, also called a starter, is a small portion or a bite-size delicacy which will prepare you for the remainder of the meal. Type in the answer.


dipscheese traysmini tacossandwichesnachosOther

Perché utilizzare un modello di mappa concettuale Mindomo?

Le mappe mentali aiutano a fare brainstorming, a stabilire relazioni tra i concetti, a organizzare e generare idee.

Tuttavia, i modelli di mappe concettuali e mentali vuote offrono un modo più semplice per iniziare, in quanto sono strutture che contengono informazioni su un argomento specifico con istruzioni guida. In sostanza, i modelli di mappe mentali garantiscono la struttura che combina tutti gli elementi di un argomento specifico e servono come punto di partenza per la vostra mappa mentale personale. Sono una risorsa che fornisce una soluzione pratica per creare una mappa mentale su un particolare argomento, sia per il lavoro che per l'istruzione.

Mindomo offre modelli di mappe mentali intelligenti che consentono di lavorare e pensare senza sforzo.

Un modello ha diverse funzionalità:

  • Argomenti descrittivi
  • Argomenti con testo di sfondo
  • Ramo predefinito
  • Rimozione dei dati del modello

È possibile scegliere tra una varietà di modelli di mappe concettuali dagli account aziendali o educativi di Mindomo, oppure creare i propri modelli di mappe mentali da zero. Qualsiasi mappa mentale può essere trasformata in un modello di mappa concettuale aggiungendo ulteriori note guida a uno dei suoi argomenti.