da Mindomo Team manca 1 anno

585

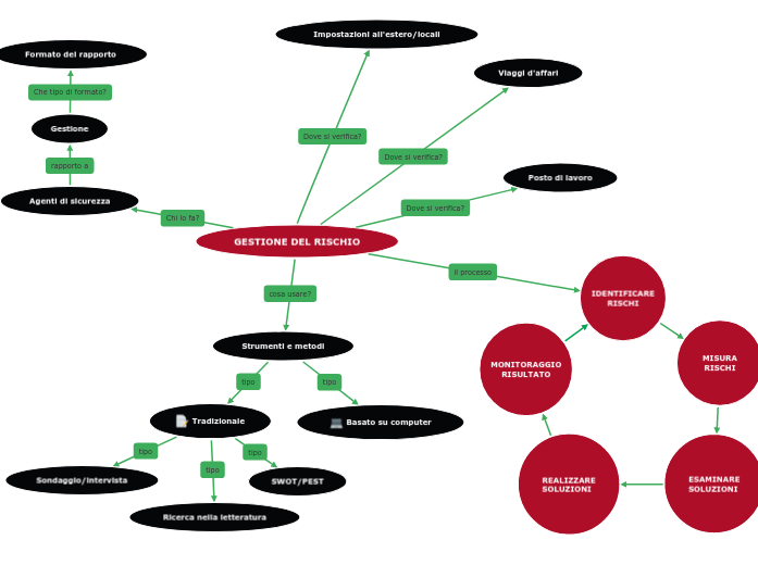
GESTIONE DEL RISCHIO

La gestione efficace dei rischi in qualsiasi luogo di lavoro richiede una combinazione di strumenti tradizionali e informatici. I metodi principali comprendono la ricerca nella letteratura, le analisi SWOT/PEST e i sondaggi o le interviste per identificare i rischi potenziali.

GESTIONE DEL RISCHIO

GESTIONE DEL RISCHIO

IDENTIFICARE RISCHI

MISURA RISCHI
ESAMINARE SOLUZIONI

REALIZZARE SOLUZIONI

MONITORAGGIO RISULTATO

Agenti di sicurezza

Gestione
Formato del rapporto

Impostazioni all'estero/locali

Viaggi d'affari

Posto di lavoro

Strumenti e metodi

Tradizionale
SWOT/PEST
Ricerca nella letteratura
Sondaggio/intervista
Basato su computer