Modelli >

Agile Plan Vorlage

Agile Plan Vorlage

Diese Mind Map hilft Ihnen, den Plan für ein agiles Projekt zu skizzieren.
Die Map zielt darauf ab, eine genaue Beschreibung der zu erledigenden Arbeit zu erfassen. Sie können die Mind Map verwenden, um Stories, Spezifikationen, Funktionen und Pläne zu diskutieren und zu erklären.

Schlüsselwörter: Unternehmensorganisation, agiler Plan, Arbeitsbeschreibung, Aufgabenorganisation, Aufgabenmanagement, Projektmanagement

Agile Plan Vorlage

Agile plan Vorlage

Agile Planung ist eine Möglichkeit, eine genaue Beschreibung der zu erledigenden Arbeit zu erfassen. Verwenden Sie diese Vorlage, um Pläne, Funktionen und Spezifikationen von agilen Projekten zu besprechen. Sie wird für Sie nützlich sein, wenn Sie ein Product Owner sind.

Schreiben Sie eine Zusammenfassung Ihres Projekts und fügen Sie die wichtigsten Punkte hinzu.

Schreiben Sie auch die epischen Abschnitte (die wichtigsten Phasen) eines Projekts auf.

Fügen Sie die Sprints hinzu. Das sind Gruppen von Ideen der Nutzer, die demonstriert und genutzt werden können.

Geben Sie die Geschichten der Benutzer ein und erstellen Sie eine Liste der Benutzer (Personen, die mit der Lösung interagieren werden). Verwenden Sie nicht die Namen der Benutzer, sondern ihre Rollen, die auf der Aufgabe basieren, die sie ausführen werden.

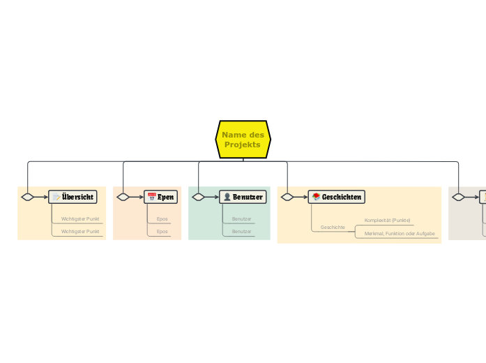
Name des Projekts

Geben Sie zunächst den Namen Ihres Projekts ein und drücken Sie dann die Enter-Taste.

Sprints

Sprints sind Gruppen von Benutzer Geschichte, die gut genug zusammenpassen, um demonstriert und verwendet zu werden. Sprints werden durch Timeboxing definiert, aber auch durch das, was praktisch zu liefern und zu nutzen ist.

Identifizieren Sie Sprint-Gruppierungen aus Ihren Stories und fügen Sie sie hier ein.

Sprint
Geschichten
Geschichte

Geben Sie eine Benutzer Geschichte in folgendem Format ein:

'Als [A] muss ich [B], damit ich [C] kann'
wobei:

[A] eine Benutzerrolle ist,
[B] ist das, was der Benutzer tun muss, und
[C] ist der Grund, warum er es tun muss.

Merkmal, Funktion oder Aufgabe

  • Welche Eigenschaften, Funktionen oder Aufgaben werden benötigt, um diese Geschichte in eine funktionierende Form zu bringen?
  • Welche Komponenten müssen funktionsfähig sein?
  • Was muss erforscht und entworfen werden?

Komplexität (Punkte)

Schätzen Sie die relative Komplexität dieser Geschichte, ausgedrückt in Geschichtenpunkten. Triviale Dinge sind nur ein oder zwei Punkte, und der Durchschnitt liegt bei etwa fünf Punkten.

Wenn es Ihnen schwer fällt, zu raten, müssen Sie die Geschichte vielleicht weiter in kleinere Geschichten unterteilen.

1 Geschichtspunkt (leicht)2 Geschichtspunkte3 Geschichtspunkte5 Geschichtspunkte (Durchschnitt)8 Geschichtspunkte13 Geschichtspunkte (Schwer)Mehr als 13 Geschichtspunkte
Benutzer

Erstellen Sie als nächstes eine Liste der Benutzer. Das sind die Personen, die mit der Lösung, die Sie erstellen, interagieren werden.

Die Benutzer werden nicht durch ihren persönlichen Namen identifiziert, sondern durch ihre Rolle in Verbindung mit der Aufgabe, die sie ausführen.

Fügen Sie eine Benutzerrolle hinzu und drücken Sie die Enter-Taste.

Epen

Die Epen sind die wichtigsten Phasen eines Projekts und werden in Sprints unterteilt.

Ein Epos ist auch ein Produktfreigabepunkt oder eine Übergabe an den Kunden.

Fügen Sie ein Epos zu Ihrem Projekt hinzu.

Wenn Sie ein Zieldatum im Auge haben, fügen Sie es der Klarheit halber in den Thementext ein.

Epos
Übersicht

Schreiben Sie eine Zusammenfassung der wichtigsten Punkte Ihres Projekts auf, die Ihnen als Referenz für Diskussionen dienen kann.

Fügen Sie einen wichtigen Punkt über Ihr Projekt hinzu.

Wichtigster Punkt

Perché utilizzare un modello di mappa concettuale Mindomo?

Le mappe mentali aiutano a fare brainstorming, a stabilire relazioni tra i concetti, a organizzare e generare idee.

Tuttavia, i modelli di mappe concettuali e mentali vuote offrono un modo più semplice per iniziare, in quanto sono strutture che contengono informazioni su un argomento specifico con istruzioni guida. In sostanza, i modelli di mappe mentali garantiscono la struttura che combina tutti gli elementi di un argomento specifico e servono come punto di partenza per la vostra mappa mentale personale. Sono una risorsa che fornisce una soluzione pratica per creare una mappa mentale su un particolare argomento, sia per il lavoro che per l'istruzione.

Mindomo offre modelli di mappe mentali intelligenti che consentono di lavorare e pensare senza sforzo.

Un modello ha diverse funzionalità:

  • Argomenti descrittivi
  • Argomenti con testo di sfondo
  • Ramo predefinito
  • Rimozione dei dati del modello

È possibile scegliere tra una varietà di modelli di mappe concettuali dagli account aziendali o educativi di Mindomo, oppure creare i propri modelli di mappe mentali da zero. Qualsiasi mappa mentale può essere trasformata in un modello di mappa concettuale aggiungendo ulteriori note guida a uno dei suoi argomenti.