Produkte
Mindmap Programm
Gliederungen Programm
Software für Gantt-Diagramme
Anwendungen
Mindmaps für Bildung
Mindmaps für Unternehmen
Mindmaps für die persönliche Entwicklung
Mindmapping Vorteile
Ressourcen
Funktionen
Bildung
Persönlich & Beruflich
Desktop
Videoanleitungen
Sehen Sie sich Tipps und Tricks zur Verwendung von Mindomo an.
Hilfezentrum
Detaillierte Hilfeanleitung zur Konfiguration und Verwendung von Mindomo.
Artikel
Was ist eine Mindmap?
Wie man eine Mindmap erstellt?
Wie kann man mit Mindmaps Notizen machen?
Mindmapping als assistive Technologie
Was ist eine Concept Map?
Die 29 besten Mindmap-Beispiele
Preise
Anmelden
Registrieren
Produkte
Mindmap Programm
Gliederungen Programm
Software für Gantt-Diagramme
Anwendungen
Mindmaps für Bildung
Mindmaps für Unternehmen
Mindmaps für die persönliche Entwicklung
Mindmapping Vorteile
Artikel
Was ist eine Mindmap?
Wie man eine Mindmap erstellt?
Wie kann man mit Mindmaps Notizen machen?
Mindmapping als assistive Technologie
Was ist eine Concept Map?
Die 29 besten Mindmap-Beispiele
Funktionen
Bildung
Persönlich & Beruflich
Desktop
Hilfe
Videoanleitungen
Hilfezentrum
Preise
Registrieren
Anmelden
von
Mindomo Team
Vor 1 Jahr
753
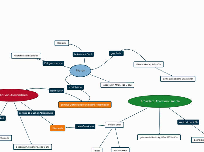
Platon-Konzeptkarte
Öffnen
Shakespeare
Bibel
eifriger Leser
Beendigung der Sklaverei in den USA
Präsident Abraham Lincoln
geboren in Kentucky, USA, 1809 n. Chr.
Elements
heute verwendetes System der Mathematik
Vater der Geometrie
genaue Definitionen und klare Hypothesen
Republik
Die Akademie, 387 v. Chr.
Erste Europäische Universität
Aristoteles und Sokrates
Euklid von Alexandrien
geboren in Alexandria, 325 v. Chr.
Platon
geboren in Athen, 428 v. Chr.