Plantillas > Planificación y Organización >

Impact vs Effort Matrix

Impact vs Effort Matrix

Use this mind map to manage your time more efficiently. Evaluate activities based on the level of effort required and the potential impact or benefits they will have.

Keywords: personal life, time management, activities evaluation, effort vs impact

Impact vs Effort Matrix

Impact vs Effort matrix template

Use this impact vs. effort matrix to evaluate your activities based on the effort and the level of impact they will have.

The activities are divided into four categories:

High efforts & High impact activities

High efforts & Low impact activities

Low efforts & Low impact activities

Low effort & High impact activities

High efforts & High impact activities will bring you long-term profit but can be more difficult to execute. These are your major projects.

High efforts & Low impact activities are time wasters. They will require a lot of effort but will not offer you the impact you need. Try not to concentrate on this type of activity.

Low efforts & Low impact activities do not require a lot of effort, but also do not offer many benefits.

Low effort & High impact activities are the best of all of them, also called the quick wins. Focus on completing these ones first.

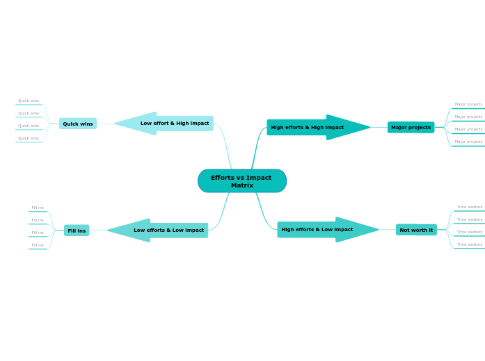
Efforts vs Impact Matrix

The Effort vs Impact Matrix is a simple yet powerful tool to make clear what all your priorities should be.

Low efforts & Low impact

Fill ins

Don’t require a lot of effort but neither do they offer many benefits.

Low effort & High impact

Quick wins

Activities that give the best return based on the effort. They are valuable and fundamental to your success. Focus on these actions and complete them before anything else.

High efforts & Low impact

Not worth it

Time-consuming activities with low impact that should be avoided.

Time wasters

High efforts & High impact

Major projects

Provide long term profit but may be more complex to execute.

¿Por qué utilizar una modelo de mapa mental Mindomo?

Los mapas mentales ayudan a realizar lluvias de ideas, establecer relaciones entre conceptos, organizar y generar ideas.

Sin embargo, las modelos de mapas mentales ofrecen una forma más fácil de empezar, ya que son estructuras que contienen información sobre un tema específico con instrucciones orientativas. En esencia, las modelos de mapas mentales garantizan la estructura que combina todos los elementos de un tema específico y sirven como punto de partida para su mapa mental personal. Son un recurso que proporciona una solución práctica para crear un mapa mental sobre un tema concreto, ya sea para los negocios o para la educación.

Mindomo le ofrece modelos de mapas mentales inteligentes que le permiten funcionar y pensar sin esfuerzo.

Una plantilla tiene varias funcionalidades:

  • Topics descriptivos
  • Topics con texto de fondo
  • Rama por defecto
  • Eliminar los datos de la modelo

Puede elegir entre una variedad de modelos de mapas mentales de las cuentas empresariales o educativas de Mindomo, o puede crear sus propios modelos de mapas mentales desde cero. Cualquier mapa mental puede transformarse en un mapa plantilla añadiendo notas orientativas a uno de sus temas.