Șabloane >

Cómo escribir el resumen de una historia

Cómo escribir el resumen de una historia

Aprenda a establecer los aspectos principales de una historia a la vez que consolida los detalles importantes que los sustentan.

Palabras clave: literatura, escritura, cuento, resumir

Cómo escribir el resumen de una historia

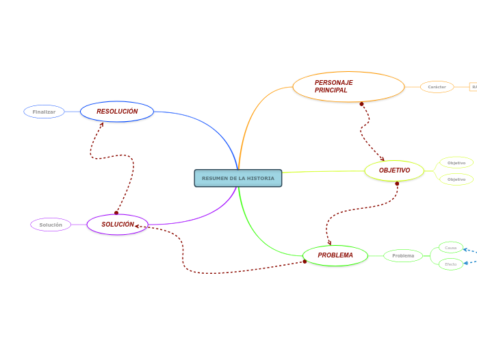
Plantilla de resumen de la historia

Con este plantilla de resumen de historia, puedes establecer los aspectos principales de una historia y comentar los rasgos de los personajes principales, los objetivos, los problemas, los efectos y las soluciones a esos problemas a partir de la historia.

RESUMEN DE LA HISTORIA

Escribe el nombre de la historia o acontecimiento histórico que quieras resumir.

SOLUCIÓN

Se encuentra una solución al problema o reto.

Solución

¿Cuál era la solución al problema? Escríbelo.

RESOLUCIÓN

La resolución es la parte de la trama en la que se resuelve el problema principal.

Finalizar

¿Y entonces qué pasó?

¿Cuál es el final de la historia o evento? Escríbelo.

PROBLEMA

Es el momento Pero de la historia o del acontecimiento, cuando surgen uno o varios problemas que estropean los planes del personaje.

Problema

¿Cuál es el conflicto o problema que se ha producido? Escríbelo.

Efecto

¿Cuál es el impacto de este asunto sobre la acción de los acontecimientos? Escríbelo.

Causa

¿Qué llevó a este problema? Escríbelo.

OBJETIVO

Este es el componente Se busca en la historia y se refiere a lo que tu personaje planeó hacer en esta historia o evento.

Objetivo

¿Cuáles son los planes del personaje? Escríbelos.

PERSONAJE PRINCIPAL

Puede ser una persona, un animal, un monstruo, una figura, un objeto, y es la pieza central de toda la historia.

¿Quién es el 'personaje principal' de la historia? Escribe su nombre.

Carácter
RASGOS DE PERSONALIDAD

Característica

¿Cuáles son los rasgos que mejor describen al protagonista? Escríbelos.

De ce să folosiți un șablon Mindomo de tip hartă mentală?

Hărțile mentale vă ajută să faceți brainstorming, să stabiliți relații între concepte și să organizați și generați idei.

Cu toate acestea, șabloanele de hărți mentale oferă o modalitate mai simplă de a începe, deoarece sunt modele care includ informații despre un subiect și instrucțiuni de ghidare. În esență, ele asigură structura care combină toate elementele unui subiect și servesc drept punct de plecare pentru harta mentală personală. Sunt o resursă practică pentru a crea hărți mentale pe diverse subiecte, fie în domeniul afacerilor, fie în educație.

Mindomo vă oferă șabloane inteligente de hărți mentale, care vă ajută să acționați și să gândiți fără efort.

Un șablon are diverse funcționalități:

  • Subiecte descriptive
  • Subiecte cu text de fundal
  • Ramură implicită
  • Eliminarea datelor șablonului

Puteți alege dintr-o varietate de șabloane de hărți mentale disponibile în conturile pentru afaceri sau educaționale ale Mindomo sau puteți crea propriile șabloane de la zero. Orice hartă mentală poate fi transformată într-un șablon prin adăugarea de instrucțiuni de ghidare suplimentare la unul dintre subiectele sale.