テンプレート >

Matriz de impacto frente a esfuerzo

Matriz de impacto frente a esfuerzo

Utilice este mapa mental para gestionar su tiempo de forma más eficaz. Evalúe las actividades en función del nivel de esfuerzo requerido y el impacto o los beneficios potenciales que tendrán.

Palabras clave: vida personal, gestión del tiempo, evaluación de actividades, esfuerzo vs impacto

Matriz de impacto frente a esfuerzo

Plantilla de matriz de impacto frente a esfuerzo

Utilice este matriz de impacto frente a esfuerzo evaluar sus actividades en función del esfuerzo y el nivel de impacto que tendrán.

Las actividades se dividen en cuatro categorías:

Grandes esfuerzos y actividades de gran impacto

Esfuerzos elevados y actividades de bajo impacto

Esfuerzos reducidos y actividades de bajo impacto

Actividades de bajo esfuerzo y alto impacto

Las actividades de gran esfuerzo y alto impacto le reportarán beneficios a largo plazo, pero pueden ser más difíciles de ejecutar. Estos son tus grandes proyectos.

Las actividades de alto esfuerzo y bajo impacto son una pérdida de tiempo. Requieren mucho esfuerzo pero no le ofrecen el impacto que necesita. Intenta no concentrarte en este tipo de actividades.

Las actividades de bajo esfuerzo y bajo impacto no requieren mucho esfuerzo, pero tampoco ofrecen muchos beneficios.

Las actividades de bajo esfuerzo y alto impacto son las mejores de todas ellas, también llamadas «victorias rápidas». Céntrate en completarlas primero.

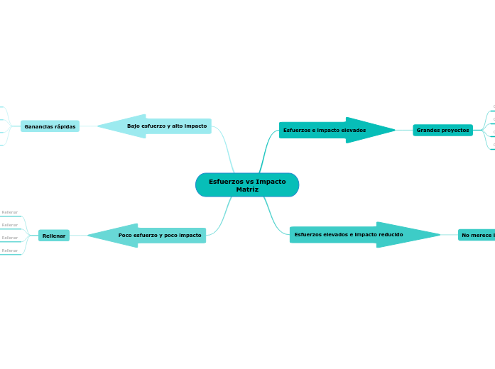
Esfuerzos vs Impacto Matriz

La Matriz de Esfuerzo vs Impacto es una herramienta sencilla pero poderosa para dejar claro cuáles deben ser todas tus prioridades.

Poco esfuerzo y poco impacto

Rellenar

No requieren mucho esfuerzo pero tampoco ofrecen muchos beneficios.

Bajo esfuerzo y alto impacto

Ganancias rápidas

Actividades que dan el mejor rendimiento en función del esfuerzo. Son valiosas y fundamentales para su éxito. Céntrate en estas acciones y complétalas antes que cualquier otra cosa.

Esfuerzos elevados e impacto reducido

No merece la pena

Actividades que consumen mucho tiempo y tienen poco impacto que deben evitarse.

Pérdidas de tiempo

Esfuerzos e impacto elevados

Grandes proyectos

Proporcionan beneficios a largo plazo, pero su ejecución puede resultar más compleja.

なぜMindomoのマインドマップテンプレートを使うのか?

マインドマップは、ブレインストーミング、概念間の関係の確立、アイデアの整理と生成に役立つ。

しかし、マインドマップのテンプレートは、特定のテーマに関する情報を含むフレームワークであり、ガイドとなる指示が含まれているため、より簡単に始めることができます。要するに、マインドマップのテンプレートは、特定のテーマのすべての要素を組み合わせた構造を確保し、あなたの個人的なマインドマップの出発点として機能します。ビジネスでも教育でも、特定のトピックに関するマインドマップを作成するための実用的なソリューションを提供するリソースです。

Mindomoは、スマートなマインドマップのテンプレートを提供します。

テンプレートにはさまざまな機能がある:

  • 記述的トピック
  • 背景テキスト付きトピック
  • デフォルト・ブランチ
  • テンプレートデータの削除

マインドマップのテンプレートは、Mindomoのビジネスアカウントや教育アカウントから選ぶこともできますし、ゼロから独自のマインドマップテンプレートを作成することもできます。どのマインドマップも、トピックの1つにさらにガイドノートを追加することで、マインドマップテンプレートマップに変換することができます。