Maler >

Energiequellen Beispiele

Energiequellen Beispiele

Verwenden Sie diese Mindmap, um mehr über die verschiedenen Energieformen, deren Erzeugung und Speicherung sowie deren Hauptvorteile und -nachteile zu erfahren.

Schlüsselwörter: Wissenschaft, Energie

Energiequellen Beispiele

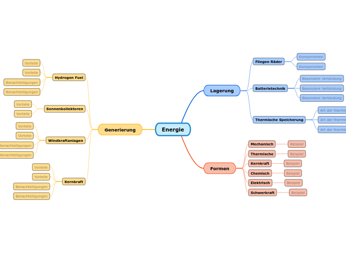
Energie

Es gibt verschiedene Arten von Energie: mechanische, thermische, nukleare, chemische, Gravitations- und elektrische Energie. Füllen Sie diese Vorlage aus, um mehr über die einzelnen Arten und ihre wichtigsten Vor- und Nachteile zu erfahren.

Einige Beispiele für Energie, die erzeugt werden kann, sind Sonnenenergie, Windenergie, Kernenergie usw.

Energie

In der Physik ist Energie die quantitative Eigenschaft, die auf ein Objekt übertragen werden muss, um an diesem Objekt Arbeit zu verrichten oder es zu erwärmen. Energie ist eine konservierte Größe; das Gesetz der Energieerhaltung besagt, dass Energie in eine andere Form umgewandelt, aber nicht erzeugt oder zerstört werden kann

Generierung

Die Kernenergie entsteht durch die Spaltung von Uranatomen - ein Prozess, der als Kernspaltung bezeichnet wird.

Dabei entsteht Wärme zur Erzeugung von Dampf, der von einem Turbinengenerator zur Stromerzeugung genutzt wird. Da Kernkraftwerke keinen Brennstoff verbrennen, verursachen sie keine Treibhausgasemissionen.

Schreiben Sie die Vor- und Nachteile der Kernenergie auf.

Windkraftanlagen

Eine Windturbine, auch Windenergieanlage genannt, ist ein Gerät, das die kinetische Energie des Windes in elektrische Energie umwandelt.

Windturbinen werden in einer breiten Palette von vertikalen und horizontalen Achsen hergestellt.

Schreiben Sie die Vor- und Nachteile von Windturbinen auf.

Sonnenkollektoren

Solarenergie beginnt mit der Sonne. Solarmodule werden verwendet, um das Licht der Sonne, das aus Energieteilchen, den sogenannten 'Photonen', besteht, in Elektrizität umzuwandeln, die zur Versorgung elektrischer Verbraucher genutzt werden kann.

Schreiben Sie die Vorteile der Verwendung von Solarzellen auf.

Hydrogen Fuel

Wasserstoff ist ein emissionsfreier Kraftstoff, der mit Sauerstoff verbrannt wird.

Er kann in Brennstoffzellen oder Verbrennungsmotoren verwendet werden.

Nennen Sie die Vor- und Nachteile von Wasserstoff als Kraftstoff.

Benachteiligungen
Vorteile

Formen

Es gibt viele verschiedene Arten von Energie, die alle in zwei Hauptformen unterteilt werden können: kinetische und potenzielle Energie.

Energie kann sich von einer Art in eine andere verwandeln, aber sie kann weder zerstört noch erzeugt werden.

Schwerkraft

Die Gravitationsenergie ist eine Form der potenziellen Energie.

Sie ist die Energie, die mit der Schwerkraft oder der Gravitationskraft verbunden ist, mit anderen Worten, die Energie, die ein Objekt in sich trägt, wenn es sich in einer hohen Position befindet, verglichen mit einer niedrigeren Position.

Nennen Sie Beispiele.

Elektrisch

Elektrische Energie ist die Bewegung von Elektronen, den winzigen Teilchen, die zusammen mit Protonen und Neutronen die Atome bilden.

Elektronen, die sich durch einen Draht bewegen, nennt man Elektrizität.

Nennen Sie ein weiteres Beispiel für elektrische Energie.

Chemisch

Chemische Energie ist in den Bindungen von Atomen und Molekülen gespeichert.
Sie ist die Energie, die diese Teilchen zusammenhält.

Gespeicherte chemische Energie findet sich in Lebensmitteln, Erdgas usw.

Nennen Sie weitere Beispiele.

Kernkraft

Die Kernenergie ist im Kern der Atome gespeichert.

Diese Energie wird freigesetzt, wenn sich die Kerne verbinden (Fusion) oder spalten (Spaltung).

Kernkraftwerke spalten die Kerne von Uranatomen, um Strom zu erzeugen.

Welches Element wird als Brennstoff für Kernkraftwerke verwendet?

Thermische

Wärmeenergie entsteht durch die Schwingungen von Atomen und Molekülen in Substanzen. Je schneller sie sich bewegen, desto mehr Energie besitzen sie und desto heißer werden sie. Thermische Energie wird auch als Wärmeenergie bezeichnet.

Nennen Sie Beispiele für Wärmeenergie.

Mechanisch

Bewegungsenergie oder mechanische Energie ist die in Objekten gespeicherte Energie; je schneller sich Objekte bewegen, desto mehr Energie wird gespeichert.

Beispiele für Bewegungsenergie sind Wind, ein fließender Fluss usw.

Nennen Sie weitere Beispiele.

Beispiel

Lagerung

Unter Energiespeicherung versteht man das Auffangen von Energie, die zu einem bestimmten Zeitpunkt erzeugt wurde, um sie zu einem späteren Zeitpunkt zu nutzen. Ein Gerät, das Energie speichert, wird im Allgemeinen als Akkumulator oder Batterie bezeichnet.

Thermische Speicherung

Die thermische Energiespeicherung wird mit sehr unterschiedlichen Technologien erreicht.

Je nach Technologie kann überschüssige Wärmeenergie gespeichert und Stunden, Tage oder Monate später genutzt werden, und zwar in Größenordnungen, die von einzelnen Prozessen bis hin zu Gebäuden oder Städten reichen.

Was sind die 3 Arten von Wärmeenergie?

Art der thermischen Energie
Batterietechnik

Der Akku erhält seinen Ladezustand entweder durch Aufladen oder bei der Herstellung des Geräts.

Bei der Entladung gibt die Chemikalie auf der Anode Elektronen ab, und die Ionen im Elektrolyten durchlaufen eine Oxidationsreaktion.

Nennen Sie die besonderen Verbindungen, in denen die Energie gespeichert wird:

Besondere Verbindung
Fliegen Räder

Bei der Schwungrad-Energiespeicherung (FES) wird ein Rotor auf eine sehr hohe Geschwindigkeit beschleunigt und die Energie im System als Rotationsenergie gespeichert.

Schreiben Sie die Hauptkomponenten eines typischen Schwungrads auf.

Komponenten

Hvorfor bruke en Mindomo-tankekartmal?

Tankekart hjelper deg med å brainstorme, etablere relasjoner mellom begreper, organisere og generere ideer.

Tankekartmaler er imidlertid en enklere måte å komme i gang på, ettersom de er rammeverk som inneholder informasjon om et bestemt emne med veiledende instruksjoner. Tankekartmaler sørger for en struktur som kombinerer alle elementene i et bestemt emne og fungerer som et utgangspunkt for ditt personlige tankekart. De er en ressurs som gir deg en praktisk løsning for å lage et tankekart om et bestemt emne, enten det er i forbindelse med jobb eller utdanning.

Mindomo gir deg smarte maler for tankekart som gjør at du kan fungere og tenke uanstrengt.

En mal har ulike funksjoner:

  • Beskrivende emner
  • Emner med bakgrunnstekst
  • Standardgren
  • Fjerne maldataene

Du kan velge mellom en rekke maler for tankekart fra Mindomos bedrifts- eller utdanningskontoer, eller du kan lage dine egne tankekartmaler fra bunnen av. Et hvilket som helst tankekart kan gjøres om til en mind map-mal ved å legge til flere veiledende notater til et av temaene.