范本 >

SWOT-Analyse für die Strategieplanung

SWOT-Analyse für die Strategieplanung

Verstehen Sie die Auswirkungen Ihrer SWOT-Analyse und ermitteln Sie die strategischen Schritte, mit denen Sie Schwächen minimieren, Bedrohungen minimieren, Stärken maximieren und Chancen maximieren können.

Schlüsselwörter: SWOT-Analyse, Organisationsanalyse, Stärken der Organisation, Chancen der Organisation, Schwächen der Organisation, Bedrohungen der Organisation, strategische Planung

SWOT-Analyse für die Strategieplanung

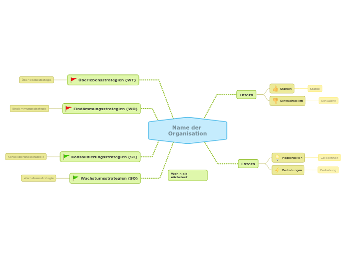
Wie kann man die SWOT-Analyse im strategischen Management einsetzen? Schreiben Sie zunächst den Namen des Unternehmens auf, das Gegenstand Ihrer Analyse ist. Ermitteln Sie die internen Stärken und Schwächen, z. B. die Mitarbeiter, ihre Fähigkeiten, die Ausrüstung, den Ruf der Marke und Partnerschaften, sowie die externen Chancen und Gefahren, z. B. gesellschaftliche Trends, neue Technologien oder starke Konkurrenten, und ordnen Sie sie nach ihrer Bedeutung für das Unternehmen.

Untersuchen und analysieren Sie Ihre Stärken und entwickeln Sie eine Wachstumsstrategie, die es Ihnen ermöglicht, einen höheren Grad an Marktbeherrschung zu erreichen, als Sie derzeit haben.

Anschließend bewerten Sie die Stärken und vergleichen sie mit den Bedrohungen, um eine gute Konsolidierungsstrategie zu finden, die dazu beiträgt, alle notwendigen Faktoren für den reibungslosen Ablauf Ihres Unternehmens zu integrieren.

Wenden Sie dieselbe Methode auf die von Ihnen ermittelten Schwächen an: Bewerten Sie sie im Vergleich zu den Chancen, um einige Strategien zur Eindämmung zu entwickeln, und überprüfen Sie sie im Vergleich zu den Bedrohungen, um Überlebensstrategien zu finden, z. B. zur Verbesserung der Kundenzufriedenheit.

Wenn sich die Prioritäten und Markttrends ändern, können Sie diese Mindmap-Vorlage jederzeit wieder aufrufen, um die SWOT-Elemente zu ändern und andere Strategien zu entwickeln.

Wohin als nächstes?

Wohin als nächstes?

Nun, da Sie Ihre SWOT-Analyse und Strategie abgeschlossen haben, wie geht es weiter?

  • Sie können zu dieser Karte zurückkehren, um SWOT-Elemente zu ändern oder ihre Prioritäten zu ändern.
  • Sie können die Strategien überprüfen, um eine Einigung zu erzielen und sie in Pläne und Maßnahmen umzusetzen.
  • Haben Sie genügend Stärken? Was fehlt noch? Stellen Sie sicher, dass diese Lücken als Schwächen aufgeführt werden.
  • Sie können die wichtigsten Schwächen und Bedrohungen im Detail untersuchen und die Karte nutzen, um sie weiter in ihre Ursachen aufzuschlüsseln.

Name der Organisation

Geben Sie den Namen Ihrer Organisation ein

Geben Sie die Organisation oder den Bereich ein, der Gegenstand dieser Analyse ist. Es könnte hilfreich sein, das Datum als Referenz hinzuzufügen, damit Sie Änderungen zu einem späteren Zeitpunkt überprüfen können.

Wachstumsstrategien (SO)

Wachstumsstrategie

Eine Wachstumsstrategie hinzufügen

Überprüfen Sie jede der am höchsten eingestuften Stärken Ihres Unternehmens.''.

  • Sind sie in irgendeiner Weise miteinander verbunden?
  • Hilft die Stärke, eine Chance zu nutzen?
  • Wenn die Stärke nicht beibehalten wird, verringert dies die Erfolgschancen bei einer Gelegenheit?


Wenn Ihr Produkt beispielsweise gut abschneidet und neue Rechtsvorschriften Fragen zu den Produkten Ihrer Konkurrenten aufwerfen, können Sie diese Situation nutzen, indem Sie Ihre eigene Produktleistung in den Vordergrund stellen.

Konsolidierungsstrategien (ST)

Konsolidierungsstrategie

Eine Konsolidierungsstrategie hinzufügen

Überprüfen Sie jede der am höchsten eingestuften Stärken Ihres Unternehmens und vergleichen Sie sie mit jeder der am höchsten eingestuften Bedrohungen.

  • Gibt es einen Zusammenhang zwischen beiden?
  • Hilft eine Stärke, Sie vor einer Bedrohung zu schützen?
  • Könnten sich die Auswirkungen einer Bedrohung verstärken, wenn Sie diese Stärke nicht beibehalten?


Wenn Sie beispielsweise über anerkanntes Fachwissen verfügen, das Ihnen einen Vorteil verschafft, aber die Gefahr besteht, dass neue Technologien Ihren Markt verkleinern könnten, dann wäre es sinnvoll, dass Sie das gleiche Maß an Fachwissen über neue Technologien entwickeln.

Eindämmungsstrategien (WO)

Eindämmungsstrategie

Hinzufügen einer Eindämmungsstrategie

Überprüfen Sie jede der am höchsten eingestuften Schwächen, mit denen Ihre Organisation konfrontiert ist, und vergleichen Sie sie mit jeder der am höchsten eingestuften Chancen.

  • Gibt es einen Zusammenhang zwischen beiden?
  • Hindert die Schwäche Sie daran, eine Chance zu nutzen?
  • Wenn sich die Schwäche verschlimmert, rückt dann die Chance in weite Ferne?


Wenn z. B. auf dem Markt eine ungedeckte Nachfrage besteht, Sie aber über alte und langsame Produktionsanlagen verfügen, können Sie diese Chance nicht wahrnehmen. Eine Eindämmungsstrategie wäre es, die Kapazität mit neueren Anlagen zu verbessern.

Überlebensstrategien (WT)

Überlebensstrategie

Eine Überlebensstrategie hinzufügen

Überprüfen Sie jede der am höchsten eingestuften Schwächen, mit denen Ihr Unternehmen konfrontiert ist, und vergleichen Sie sie mit jeder der am höchsten eingestuften Bedrohungen.

  • Hängen sie irgendwie zusammen?
  • Ist diese Schwäche eine Bedrohung?
  • Könnten sich die Auswirkungen einer Bedrohung verschlimmern, wenn sich die Schwäche verschlimmert?


Wenn z. B. ein starker Konkurrent eine Bedrohung darstellt und unzufriedene Kunden eine Schwäche sind, könnten Ihre Kunden einfach zu Ihrem Konkurrenten wechseln. Eine Überlebensstrategie wäre es, an der Verbesserung der Kundenzufriedenheit zu arbeiten.

Extern

Bedrohungen
Bedrohung

Fügen Sie eine externe Bedrohung hinzu, die sich negativ auf Ihr Unternehmen auswirken könnte.

Beispiele hierfür sind starke Konkurrenten, negative Markttrends, veraltete Technologien und neue bahnbrechende Technologien.

Bewerten Sie die Bedeutung dieser Bedrohung:

  1. Kritisch - könnte das Überleben der Organisation gefährden
  2. Groß - würde den Betrieb stören und eine Wiederherstellung erfordern
  3. Geringfügig - würde einige Probleme verursachen, mit denen wir umgehen oder an die wir uns anpassen können
Möglichkeiten
Gelegenheit

Fügen Sie eine externe Chance hinzu, die Sie nutzen könnten.
Beispiele sind gesellschaftliche oder geschäftliche Trends, Moden, Änderungen in der Gesetzgebung, neue Technologien, Innovationen, schwache Wettbewerber.

Bewerten Sie die Bedeutung dieser Chance, indem Sie auf eines der Symbole unten klicken:

  1. Strategisch - ein Erfolg hier würde die Organisation ihren Zielen näher bringen
  2. Möglich - wir könnten dies tun, aber es wäre eine andere Richtung
  3. Vielleicht - wir könnten dies tun, wenn wir nichts anderes finden können

Intern

Schwachstellen
Schwäche

Fügen Sie eine innere Schwäche hinzu, die sich negativ auf den Erfolg auswirkt.

Beispiele: Unterbesetzung, mangelnde Fähigkeiten, unzuverlässige oder ineffiziente Ausrüstung, unzufriedene Kunden, unzufriedene Mitarbeiter, verpasste Fristen.

Bewerten Sie die Bedeutung dieser Schwachstelle, indem Sie auf eines der nachstehenden Symbole klicken:

  1. Kritisch es verursacht regelmäßig echte Probleme
  2. Überlebensfähig wir finden Wege, es zu umgehen
  3. Minor es wäre schön, wenn wir es beheben würden
Stärken
Stärke

Eine interne Stärke hinzufügen

Beispiele: gute Mitarbeiter, Fähigkeiten, Standort, Technologie, Ausrüstung, Fachwissen, Ruf der Marke, bewährte Fähigkeiten, finanzielle Ressourcen, Partnerschaften.

Bewerten Sie die Bedeutung dieser Stärke, indem Sie auf eines der Symbole unten klicken:

  1. Critical could not operate without it
  2. Hilfreich, damit die Dinge besser laufen
  3. Bonus nett zu haben, könnte aber auch ohne sie weiterarbeiten

为什么使用 Mindomo 思维导图模板?

思维导图可以帮助你集思广益,建立概念之间的关系,组织和产生想法。

然而,思维导图模板提供了一种更容易上手的方法,因为它们是包含特定主题信息和指导说明的框架。从本质上讲,思维导图模板确保了将特定主题的所有元素结合在一起的结构,并可作为个人思维导图的起点。思维导图模板是一种资源,可为创建特定主题的思维导图提供实用的解决方案,无论是用于商业还是教育。

Mindomo 为你带来智能思维导图模板,让你毫不费力地运作和思考。

模板具有各种功能:

  • 描述性主题
  • 带背景文字的主题
  • 默认分支
  • 删除模板数据

您可以从Mindomo的商业或教育账户中选择各种思维导图模板,也可以从头开始创建自己的思维导图模板。任何思维导图都可以转化为思维导图模板,只需在其中一个主题上添加进一步的指导说明即可。