 
                            
                        Gehen Sie alle Schritte in dieser Mindmap-Vorlage durch, beschreiben und überprüfen Sie sie. Machen Sie sich anschließend Notizen, wie sie verbessert werden können.
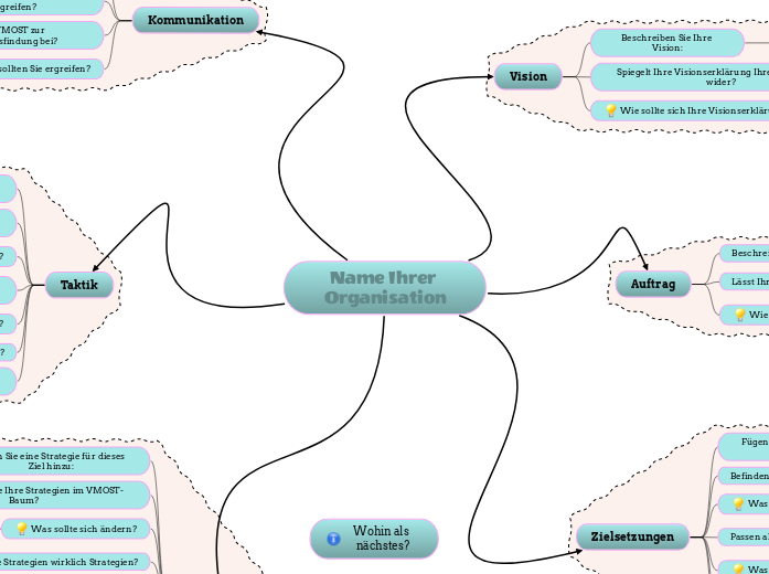
Beginnen Sie damit, die Vision Ihres Unternehmens zu skizzieren und beschreiben Sie kurz die Werte, Ansichten und Ziele Ihres Unternehmens.
Legen Sie Ihr Auftragsprofil fest und vergewissern Sie sich, dass Sie alles identifizieren, was für Ihren Analysebereich relevant ist. Nehmen Sie sich etwas Zeit, um es zu überprüfen.
Legen Sie Ihre Hauptziele fest und verwenden Sie die SMART-Technik: spezifisch, messbar, erreichbar, relevant und zeitgebunden. Vergewissern Sie sich, dass Ihr Auftrag mit Ihren Zielen übereinstimmt, und wenn nicht, nehmen Sie die notwendigen Anpassungen vor.
Um Ihre Ziele zu erreichen, benötigen Sie eine gute Strategie, die Ihr Verständnis für die Herausforderungen und deren Lösung verdeutlicht. Denken Sie daran, dass eines der Ziele der Strategie darin bestehen sollte, sicherzustellen, dass die Ziele durch eine optimale Nutzung der organisatorischen Ressourcen erreicht werden.
Entwickeln und formulieren Sie die Taktiken, die Sie zur Umsetzung Ihrer Strategie verwenden werden. Diese Taktiken sind spezifische Aktivitäten, die Ihre Organisation durchführen wird, um die Strategie voranzubringen und den Erfolg der Unternehmensziele zu gewährleisten.
Und schließlich, was am wichtigsten ist, wird die Analyse von den wichtigsten Personen in Ihrem Unternehmen gut vermittelt und verstanden? Erstellen Sie einen Plan, wie Sie Ihre Botschaft klar und konsequent an Ihre Mitarbeiter weitergeben können.
Wenn Sie nach der Erstellung des VMOST-Baums für Ihre Organisation keine offenen Fragen mehr haben, dann können Sie sicher sein, dass Ihre Organisation gut informiert und gut auf Ihre Vision, Mission und Strategie ausgerichtet ist.
Wenn Sie nach der Analyse noch offene Fragen haben, sollten Sie diese klären und Ihre Vision, Mission und Strategie erneut kommunizieren.
Viele Organisationen haben eine Vision, einen Auftrag und Ziele, gehen aber direkt zum Handeln über, ohne eine Strategie für das Verstehen und Lösen schwieriger Probleme zu haben. Dies ist der Bereich, in dem am ehesten weiterer Führungsbedarf besteht.
Geben Sie den Namen Ihrer Organisation ein.
Möglicherweise müssen Sie Strategien hinzufügen, entfernen oder präzisieren, um jedes Ziel zu erreichen. 
Machen Sie sich einige Notizen wie Ihre Strategien geändert werden könnten.
Betrachten Sie jedes Ziel zusammen mit den Strategien zur Lösung künftiger Probleme und Hindernisse.
Möglicherweise müssen Sie Ihre Strategien neu ausrichten, um sicherzustellen, dass es keine Widersprüche gibt. 
Machen Sie sich einige Notizen darüber, wie sich Ihre Strategien ändern sollten.
Überprüfen Sie alle Ihre Strategien und Ziele.
Erwägen Sie den Ersatz von Strategien, die keine Probleme lösen. 
Machen Sie sich einige Notizen darüber, wie sich Ihre Strategien ändern sollten.
Überprüfen Sie jede Ihrer Strategien und stellen Sie sicher, dass es sich wirklich um Strategien handelt.
Vielleicht müssen Sie Ihre Ziele klären, um andere Strategien einzubeziehen, oder vielleicht sind einige Ihrer Strategien nicht wirklich auf die Ziele abgestimmt und sollten geändert werden. 
Machen Sie sich einige Notizen darüber, wie sich Ihre Ziele oder Strategien ändern sollten.
Um dieses Ziel zu erreichen, müssen Sie strategisch arbeiten.
Bei jedem Ziel wird es Hindernisse und Probleme geben.
Ihre Strategie sollte zeigen, dass Sie die wichtigsten Probleme verstehen und wissen, wie Sie sie lösen können.
Beispiel: Etablieren Sie eine hochwertige Exklusivmarke, um den Wettbewerb zu begrenzen.
Möglicherweise müssen Sie Taktiken hinzufügen, entfernen oder präzisieren, um jede Strategie umzusetzen. 
Machen Sie sich einige Notizen wie Ihre Taktik geändert werden könnte.
Betrachten Sie jede Strategie zusammen mit den taktischen Projekten zu ihrer Umsetzung.
Möglicherweise müssen Sie Ihre taktischen Projekte umstrukturieren, um Doppelarbeit zu vermeiden und sicherzustellen, dass die Ergebnisse zur Strategie beitragen.
Machen Sie sich einige Notizen darüber, wie sich Ihre Taktik ändern sollte.
Vielleicht müssen Sie Ihre Strategien präzisieren, um andere taktische Aktivitäten einzubeziehen, oder einige Ihrer Projekte sind nicht auf die Strategie abgestimmt und sollten fallen gelassen werden. 
Machen Sie sich einige Notizen wie Sie Ihre Strategien oder Taktiken ändern sollten.
Um Ihre Strategie auszuführen, wird sie in eine Reihe von taktischen Aktivitäten untergliedert.
Taktische Maßnahmen sind praktische Projekte, die Ihre Strategie zum Leben erwecken.
Beispiel: Erstellen Sie eine Liste der bevorzugten Gebiete und recherchieren Sie die unabhängigen Lebensmitteleinzelhandelsgeschäfte in jedem Gebiet.
Wie können Sie sicherstellen, dass Ihre Mitarbeiter Entscheidungen treffen, die von größeren Zielen beeinflusst werden?
Machen Sie sich einige Notizen darüber, wie Sie dies tun werden.
Möglicherweise müssen Sie sicherstellen, dass jeder Ihren Plan versteht. 
Machen Sie sich einige Notizen darüber, wie Sie dies tun werden.
Es ist nicht ungewöhnlich, dass diejenigen, die an den taktischen Maßnahmen einer Organisation arbeiten, die Strategie, die Ziele, den Auftrag und die Vision dahinter nicht kennen.
Möglicherweise müssen Sie Ziele hinzufügen, entfernen oder klären, um Ihren Auftrag zu erfüllen. 
Machen Sie sich einige Notizen  wie Ihre Ziele geändert werden könnten.
Überprüfen Sie Ihre Ziele zusammen mit Ihrem Leitbild.
Möglicherweise müssen Sie Ihre Ziele überprüfen, um sicherzustellen, dass sie als Gruppe funktionieren und sich gegenseitig unterstützen. 
Machen Sie sich einige Notizen darüber, wie sich Ihre Ziele ändern sollten.
Überprüfen Sie alle Ihre Ziele.
Vielleicht müssen Sie Ihren Auftrag klären, um andere Ziele einzubeziehen, oder vielleicht sind Ihre Ziele nicht wirklich mit Ihrem eigentlichen Auftrag abgestimmt. 
Machen Sie sich einige Notizen darüber, wie Ihr Leitbild oder Ihre Ziele geändert werden sollten.
Um Ihren Auftrag zu erfüllen, benötigen Sie eine Reihe von Hauptzielen.
Dies sind wichtige Meilensteine, die zeigen, dass Sie Ihren Auftrag erfüllen. Sie sollten als SMART-Ziele formuliert werden, d. h. sie sind
Beispiel: Wir wollen in diesem Jahr mit 5 neuen Bio-Lebensmittelgeschäften zusammenarbeiten.
Machen Sie sich einige Notizen darüber, wie Ihr Leitbild verbessert werden könnte.
Überprüfen Sie gemeinsam Ihre Visionserklärung und Ihr Leitbild.
 
Erweckt Ihr Leitbild Ihre Vision zum Leben? Stimmen die Ziele in Ihrem Leitbild mit Ihrer Vision überein? 
Fassen Sie Ihren Auftrag in einem Satz zusammen.
Ihr Auftrag drückt aus, wie Sie Ihre Vision zum Ausdruck bringen - was Sie tun wollen, um Ihre Vision zu verwirklichen.
Beispiel: der führende Anbieter von Bio-Lebensmitteln in Ihrer Region zu sein.
Machen Sie sich einige Notizen wie Ihre Visionserklärung verbessert werden könnte.
Überprüfen Sie Ihre Visionserklärung:
Spiegelt Ihre Vision wirklich die Werte und Überzeugungen wider, die Sie und Ihre Mitarbeiter motivieren? 
Beschreiben Sie in einem Satz die Vision Ihrer Organisation. Ihre Vision sollte:
Beispiel: Sie glauben, dass nachhaltige Bio-Lebensmittel besser für Mensch und Umwelt sind
思维导图可以帮助你集思广益,建立概念之间的关系,组织和产生想法。
然而,思维导图模板提供了一种更容易上手的方法,因为它们是包含特定主题信息和指导说明的框架。从本质上讲,思维导图模板确保了将特定主题的所有元素结合在一起的结构,并可作为个人思维导图的起点。思维导图模板是一种资源,可为创建特定主题的思维导图提供实用的解决方案,无论是用于商业还是教育。
Mindomo 为你带来智能思维导图模板,让你毫不费力地运作和思考。
描述性主题
带背景文字的主题
默认分支
删除模板数据
您可以从Mindomo的商业或教育账户中选择各种思维导图模板,也可以从头开始创建自己的思维导图模板。任何思维导图都可以转化为思维导图模板,只需在其中一个主题上添加进一步的指导说明即可。