Produkte
Mindmap Programm
Gliederungen Programm
Software für Gantt-Diagramme
Anwendungen
Mindmaps für Bildung
Mindmaps für Unternehmen
Mindmaps für die persönliche Entwicklung
Mindmapping Vorteile
Ressourcen
Funktionen
Bildung
Persönlich & Beruflich
Desktop
Videoanleitungen
Sehen Sie sich Tipps und Tricks zur Verwendung von Mindomo an.
Hilfezentrum
Detaillierte Hilfeanleitung zur Konfiguration und Verwendung von Mindomo.
Artikel
Was ist eine Mindmap?
Wie man eine Mindmap erstellt?
Wie kann man mit Mindmaps Notizen machen?
Mindmapping als assistive Technologie
Was ist eine Concept Map?
Die 29 besten Mindmap-Beispiele
Preise
Anmelden
Registrieren
Produkte
Mindmap Programm
Gliederungen Programm
Software für Gantt-Diagramme
Anwendungen
Mindmaps für Bildung
Mindmaps für Unternehmen
Mindmaps für die persönliche Entwicklung
Mindmapping Vorteile
Artikel
Was ist eine Mindmap?
Wie man eine Mindmap erstellt?
Wie kann man mit Mindmaps Notizen machen?
Mindmapping als assistive Technologie
Was ist eine Concept Map?
Die 29 besten Mindmap-Beispiele
Funktionen
Bildung
Persönlich & Beruflich
Desktop
Hilfe
Videoanleitungen
Hilfezentrum
Preise
Registrieren
Anmelden
von
Mindomo Team
Vor 1 Jahr
604
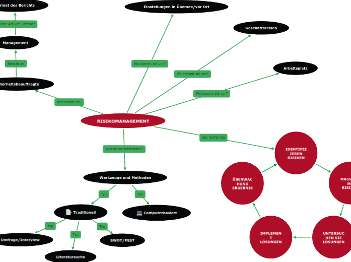
RISIKOMANAGEMENT
Öffnen
RISIKOMANAGEMENT
IDENTIFIZIEREN RISIKEN
MASSNAHME RISIKEN
UNTERSUCHEN SIE LÖSUNGEN
IMPLEMENT LÖSUNGEN
ÜBERWACHUNG ERGEBNIS
Sicherheitsbeauftragte
Management
Format des Berichts
Einstellungen in Übersee/vor Ort
Geschäftsreisen
Arbeitsplatz
Werkzeuge und Methoden
Traditionell
SWOT/PEST
Literatursuche
Umfrage/Interview
Computerbasiert