Modelos > Análise de Negócios >

VMOST Analysis Template

VMOST Analysis Template

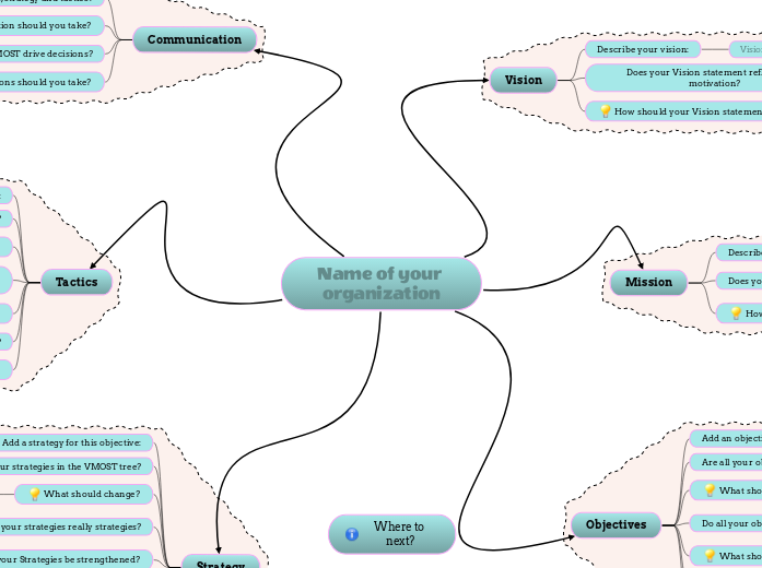
VMOST- Vision, Mission, Objectives, Strategy and Tactics will help you analyze the structure of your vision, and how well coordinated you are around it. It may take a few attempts to capture a VMOST that everyone agrees with, so do not rush into the analysis phase until you are happy with the first stage.

Keywords: business analysis, VMOST analysis, organization tactics

VMOST Analysis Template

This VMOST analysis mind map template will help you evaluate and review your company’s vision, mission, objectives, strategy, and tactics.

Go through all the steps in this mind map template, describe and review them. Afterward, make notes about how they can be improved.

Begin with outlining the Vision of your company and briefly describe the values, views, and objectives of your company.

Specify your Mission Statement and ensure that you identify everything that is appropriate to your scope of analysis. Take some time to review it.

Set your primary Objectives and use the SMART technique: specific, measurable, achievable, relevant, and time-bound. Be certain that your mission is in line with your objectives, and if not, make the necessary adjustments.

To achieve your goals, you're going to need a good Strategy, that will highlight your understanding of the challenges and how to solve them. Bear in mind that one of the aims of the strategy should be to make sure that objectives are accomplished by maximizing the use of organizational resources.

Develop and formulate the Tactics that you will use to implement your strategy. These tactics are specific activities that your organization will perform to move the strategy forward in order to guarantee the success of your company's goals.

Finally and most importantly, is the analysis well communicated and understood by the key people in your organization? Make a plan for delivering your message to your staff in a clearly and consistently manner.

Where to next?

If after constructing the VMOST tree for your organization you have no open questions, then you can be confident that your organization is well informed and well-aligned around your vision, mission, and strategy.

If you have any open issues from the analysis, then you should resolve these and communicate your vision, mission, and strategy again.

Many organizations have a vision, mission, and objectives but go straight to action, without having a strategy for understanding and solving difficult problems. This is the most likely area for further leadership.

Name of your organization

Type in the name of your organization.

Strategy

How should your Strategies change?

You might need to add, remove or clarify strategies to achieve each objective.

Make some notes about how your Strategies could be changed.

Will your strategies achieve your objectives?

Consider each objective together with the strategies that solve future problems and obstacles.

  • Are these solutions enough?
  • Will some obstacles remain that have not yet been addressed?
  • Are vision, mission, and objectives being used to hide a lack of strategy?

You might need realign your strategies to ensure that there are no contradictions.

Make some notes about how your strategies should change.

Do all your strategies fit together?

Review all your strategies across objectives.

  • Do they all fit together?
  • Do any of them work against each other, or not line up?
YesNoOther
How should your Strategies be strengthened?

Consider replacing strategies that do not solve problems.

Make some notes about how your Strategies should change.

Are your strategies really strategies?

Review each of your strategies and check that they really are strategies.

  • Does each strategy solve an identified problem?
  • Is each problem really a core problem, or are there other mechanisms behind it? Solving symptoms is not strategy.
  • Are any of your strategies actually goals or objectives? 'Be the best' is not a strategy.
YesNoOther

You might need to clarify your objectives to include other strategies, or maybe some of your strategies are not really aligned with objectives and should be changed.

Make some notes about how your objectives or strategies should change.

Are all your strategies in the VMOST tree?
  • Does the VMOST tree contain all your current strategies?
  • Are you aware of formal or informal strategies that have been left out?
  • Might this be because they don't quite 'fit' with everything else?
Add a strategy for this objective:

To deliver this objective, you will need to work strategically.

For any objective, there will be obstacles and problems.

Your strategy should show that you understand the key problems, and know how to solve them.

Example: Establish a high-value exclusive brand to limit competition.

Tactics

You might need to add, remove or clarify tactics to execute each strategy.

Make some notes about how your tactics could be changed.

Will your tactics deliver your strategies?

Consider each Strategy together with the tactical projects for executing it.

  • Are these the right things to do?
  • Do all of the actions align with this strategy, or are some of them not really connected?
  • Are enough things being done? Or do you need to take some extra actions to execute the strategy?

You might need to restructure your tactical projects to eliminate duplication and ensure that the outcomes contribute to strategy.

Make some notes about how your tactics should change.

Do all your tactical projects complement each other?
  • Do all your tactical projects join up, or are there gaps or overlaps?
  • Are there any areas where effort is being duplicated?
  • Could these be streamlined to support more than one strategy?
YesNoOther

You might need to clarify your strategies to include other tactical activities, or maybe some of your projects are not aligned with strategy and should be dropped.

Make some notes about how your strategies or tactics should change.

Are all your tactical projects in the VMOST tree?
  • Does the VMOST tree contain all your current tactical projects?
  • Or have some projects been left out?
  • Might this be because they don't quite 'fit' with everything else?
Add a tactic for this strategy:

To execute your strategy, it will break down into a number of tactical activities.
Tactics are practical projects that bring your strategy to life.

Example: Make a list of preferred areas and research the independent food retail outlets in each.

Tactic

Communication

What actions should you take?

How can you ensure that your staff are making decisions that are influenced by bigger goals?

Make some notes about how you will do this.

Does your VMOST drive decisions?
  • If your VMOST is communicated, are your managers all working in alignment with it?
  • Are they using it to help make decisions?
What action should you take?

You might need to ensure that everyone understands your plan.

Make some notes about how you will do this.

Are all your staff aware of your vision, mission, objectives, strategy and tactics?

It is not uncommon for those who are working on the tactics of an organization to be unaware of the strategy, objectives, mission, and vision behind them.

  • How aware are your staff of the bigger picture?
  • Do most people know understand it, or are some people working in the dark?

Objectives

How should your objectives change?

You might need to add, remove or clarify objectives to achieve your mission.

Make some notes about how your objectives could be changed.

Are your objectives enough to deliver your Mission?

Review your objectives together with your mission statement.

  • If you achieve these objectives, are they enough to deliver your mission statement?
  • Do they all contribute to the mission? Or do some of them not really help?
  • Might you need some more objectives to be certain of achieving your mission?

You might need to review your objectives to ensure that they work as a group and support each other.

Make some notes about how your objectives should change.

Do all your objectives fit together?

Review all your objectives.

  • Do they all fit together?
  • Can they all be achieved without conflict?
  • Will you need to make difficult choices between them?
  • Do they overlap or duplicate effort?
YesNoOther
What should change?

You might need to clarify your mission to embrace other objectives, or maybe your objectives are not really aligned with your real mission.

Make some notes about how your mission statement or objectives should be changed.

Are all your objectives in the VMOST tree?
  • Does the VMOST tree contain all your objectives?
  • Are you aware of any others that your organisation is pursuing, that have been left out?
  • Might this be because they don't quite 'fit' with everything else?
Add an objective for your mission:

To deliver your mission, you will need a number of primary objectives.

These are major milestones, showing that you are achieving your mission. These should be written as SMART objectives, which means they are

  • Specific,
  • Measurable,
  • Achievable,
  • Relevant, and
  • Time-bound


Example: To partner with 5 new organic food retail outlets this year.

Objective

Mission

How should your Mission statement change?

Make some notes about how your Mission statement could be improved.

Does your mission make your vision into reality?

Review your vision statement and mission statement together.

Does your mission statement bring your vision to life? Do the targets in your mission statement align with your vision?

YesNoOther
Describe your mission:

In one sentence, summarise your mission.

Your mission states how you express your vision - what you are aiming to do, to make your vision into reality.

Example: to be the leading supplier of organic foods in your area

Vision

How should your Vision statement change?

Make some notes about how your vision statement could be improved.

Does your Vision statement reflect your motivation?

Review your Vision statement:

Does your vision really reflect the values and beliefs that motivate you and your staff?

YesNoOther
Add your answer
Describe your vision:

In one sentence, describe the vision of your organization. Your vision should:

  • Inspire your staff
  • Say something about your values
  • Say something about your beliefs
  • Be something you can always work towards


Example: You believe that sustainable organic foods are better for people and the environment

Por que usar um modelo de mapa mental Mindomo?

Os mapas mentais ajudam você a fazer brainstorming, estabelecer relações entre conceitos, organizar e gerar ideias.

No entanto, os modelos de mapas mentais oferecem uma maneira mais fácil de começar, pois são estruturas que contêm informações sobre um assunto específico com instruções de orientação. Em essência, os modelos de mapas mentais garantem a estrutura que combina todos os elementos de um assunto específico e servem como ponto de partida para o seu mapa mental pessoal. Eles são um recurso para fornecer uma solução prática para criar um mapa mental sobre um determinado tema, seja para negócios ou educação.

Mindomo traz modelos de mapas mentais inteligentes que permitem que você funcione e pense sem esforço.

Um modelo possui várias funcionalidades:

  • Tópicos descritivos
  • Tópicos com texto de fundo
  • Filial padrão
  • Removendo os dados do modelo

Você pode escolher entre uma variedade de modelos de mapas mentais das contas comerciais ou educacionais da Mindomo, ou pode criar seus próprios modelos de mapas mentais do zero. Qualquer mapa mental pode ser transformado em um modelo de mapa mental adicionando mais notas de orientação a um de seus tópicos.