Maler >

Développement du personnage

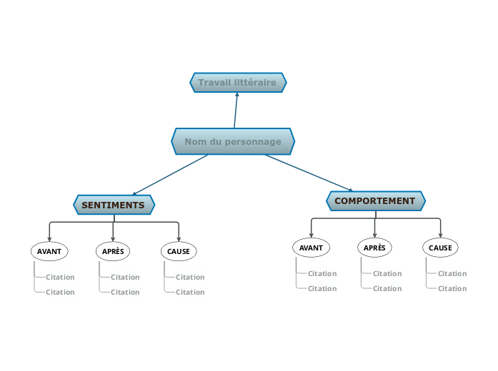
Développement du personnage

Analysez comment un certain personnage s'est développé tout au long de l'histoire. Cliquez sur la flèche ci-dessous pour commencer.

Mots clés: littérature et écriture, langue

Développement du personnage

Développement du personnage

De nombreuses œuvres littéraires se concentrent sur le développement du personnage. Il existe différents types de personnages et ils possèdent certains traits de personnalité qui les définissent. Cependant, ces traits peuvent changer au cours du livre. En général, il s'agit des personnages principaux, mais parfois, vous pouvez aussi découvrir l'évolution de certains personnages secondaires.

Utilisez ce modèle pour réfléchir au comportement et aux sentiments du personnage et tirer des conclusions concernant son évolution au cours de l'œuvre littéraire.

Découvrez si les personnages ont eu des changements de comportement et ce qui a provoqué ces changements. Comparez la façon dont le personnage a agi avant et après ces changements.

Analysez les facteurs internes et externes à l'origine de ces changements.

Découvrez plus en détail les sentiments du personnage que vous analysez. Comment le personnage se sent-il dans les différentes situations qu'il rencontre ? Ses sentiments ont-ils changé au cours du livre ? Qu'est-ce qui a provoqué ce changement ?

Vous pouvez trouver des informations sur un personnage à partir de la façon dont il réagit à différentes situations et de la façon dont il interagit avec les autres personnages. Certains d'entre eux expriment peut-être leur point de vue sur le personnage que vous analysez. En faisant attention à la présentation indirecte du personnage, vous pourrez mieux comprendre ses changements et son évolution par rapport aux autres.

Nom du personnage

Nommez le personnage


Tapez le nom du personnage dont vous allez analyser le changement tout au long de l'histoire.

Exemple: Nick Carraway.

COMPORTEMENT

Comportement du personnage

Pensez au comportement du personnage au début de l'histoire et cherchez comment il a changé tout au long de l'histoire.

The reason for the change in behavior

Type in the explanation for the character's change of behavior.

Example: He became so involved with dishonest and careless people that he began to resemble them.

La raison du changement de comportement

Qu'est-ce qui a poussé le personnage à changer le premier comportement que vous avez mentionné? Tapez la raison du changement.

Exemple: 'parce que personne d'autre n'était intéressé', et il pensait que Gatsby ne devrait pas être laissé seul dans ses derniers moments.

Changement de comportement

De quelle manière le personnage a-t-il changé les autres comportements que vous avez mentionnés? Tapez un devis pertinent.

Exemple:
'Vous avez dit qu'un mauvais conducteur n'était en sécurité que lorsqu'elle a rencontré un autre mauvais conducteur? Eh bien, j'ai rencontré un autre mauvais conducteur, non? [...]
Je pensais que vous étiez plutôt une personne honnête et directe. Je pensais que c'était ta fierté secrète.'

Changement de comportement

Comment le personnage a-t-il changé le premier comportement que vous avez mentionné? Tapez un devis pour prouver votre déclaration.

Exemple: Nick assume l'entière responsabilité des arrangements funéraires de Gatsby, 'avec cet intérêt personnel intense auquel chacun a un certain vague à la fin'.

Comportement initial

Quel est le comportement du personnage au début de l'histoire? Tapez un devis pertinent pour votre déclaration.

Exemple: Nick semble être une personne honnête, se faisant appeler 'l'une des rares personnes honnêtes que j'ai jamais connues'.

Comportement initial

Comment le personnage agit-il au début de l'histoire? Tapez un devis pertinent pour votre déclaration.

Exemple: Nick montre son côté immature en partant pour New York afin d'éviter de 'se faire marier' avec sa petite amie.

SENTIMENTS

Sentiments du personnage

Concentrez-vous sur la façon dont les sentiments du personnage sont présentés au début et à la fin de l'histoire, tout en expliquant pourquoi ils ont changé.

CAUSE

La raison du changement de sentiments

Qu'est-ce qui a amené le personnage à changer la première croyance que vous avez mentionnée? Tapez la raison du changement.

Exemple: l'Orient a perdu son attrait en raison de la faible profondeur, de la négligence et de la corruption.

La raison du changement de sentiments

Qu'est-ce qui a amené le personnage à changer la première croyance que vous avez mentionnée? Tapez la raison du changement.

Exemple: dégoût envers le manque de moralité dans la famille Buchanan.

APRÈS

Changement de sentiments

De quelle manière le personnage a-t-il changé le sentiment que vous avez mentionné?

Tapez un devis pour appuyer votre déclaration.

Exemple: 'La nuit d'hiver et la vraie neige, notre neige (...) Nous en avons respiré profondément. . . inconscient de notre identité avec ce pays pendant une heure étrange avant de nous fondre à nouveau de façon indiscernable. C'est mon moyen-ouest.' - Nick sur la pureté et l'intégrité du Midwest.

Changement de sentiments

De quelle manière le personnage a-t-il changé le sentiment que vous avez mentionné?

Tapez un devis pour appuyer votre déclaration.

Exemple: 'Ils sont une foule pourrie. Vous valez tout ce groupe réuni.' - Nick critiquant les Buchanais.

AVANT

Sentiments initiaux

Quelle était la croyance initiale du personnage? Tapez un devis pertinent.

Exemple: 'semble être le bord déchiqueté de l'univers' - Nick parle du Midwest, l'endroit où il a grandi.

Citation

Sentiments initiaux

Que pense le personnage d'un certain sujet au début de l'histoire? Tapez un devis pertinent pour appuyer votre déclaration.

Exemple: 'Réserver des jugements est une question d'espoir infini.'

Travail littéraire

Titre


Tapez le titre et l'auteur de l'œuvre littéraire qui présente le personnage.

Exemple: The Great Gatsby, par F. Scott Fitzgerald.

Hvorfor bruke en Mindomo-tankekartmal?

Tankekart hjelper deg med å brainstorme, etablere relasjoner mellom begreper, organisere og generere ideer.

Tankekartmaler er imidlertid en enklere måte å komme i gang på, ettersom de er rammeverk som inneholder informasjon om et bestemt emne med veiledende instruksjoner. Tankekartmaler sørger for en struktur som kombinerer alle elementene i et bestemt emne og fungerer som et utgangspunkt for ditt personlige tankekart. De er en ressurs som gir deg en praktisk løsning for å lage et tankekart om et bestemt emne, enten det er i forbindelse med jobb eller utdanning.

Mindomo gir deg smarte maler for tankekart som gjør at du kan fungere og tenke uanstrengt.

En mal har ulike funksjoner:

  • Beskrivende emner
  • Emner med bakgrunnstekst
  • Standardgren
  • Fjerne maldataene

Du kan velge mellom en rekke maler for tankekart fra Mindomos bedrifts- eller utdanningskontoer, eller du kan lage dine egne tankekartmaler fra bunnen av. Et hvilket som helst tankekart kan gjøres om til en mind map-mal ved å legge til flere veiledende notater til et av temaene.