Mallar > Planering och organisering >

Impact vs Effort Matrix

Impact vs Effort Matrix

Use this mind map to manage your time more efficiently. Evaluate activities based on the level of effort required and the potential impact or benefits they will have.

Keywords: personal life, time management, activities evaluation, effort vs impact

Impact vs Effort Matrix

Impact vs Effort matrix template

Use this impact vs. effort matrix to evaluate your activities based on the effort and the level of impact they will have.

The activities are divided into four categories:

High efforts & High impact activities

High efforts & Low impact activities

Low efforts & Low impact activities

Low effort & High impact activities

High efforts & High impact activities will bring you long-term profit but can be more difficult to execute. These are your major projects.

High efforts & Low impact activities are time wasters. They will require a lot of effort but will not offer you the impact you need. Try not to concentrate on this type of activity.

Low efforts & Low impact activities do not require a lot of effort, but also do not offer many benefits.

Low effort & High impact activities are the best of all of them, also called the quick wins. Focus on completing these ones first.

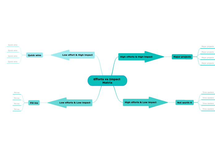
Efforts vs Impact Matrix

The Effort vs Impact Matrix is a simple yet powerful tool to make clear what all your priorities should be.

Low efforts & Low impact

Fill ins

Don’t require a lot of effort but neither do they offer many benefits.

Low effort & High impact

Quick wins

Activities that give the best return based on the effort. They are valuable and fundamental to your success. Focus on these actions and complete them before anything else.

High efforts & Low impact

Not worth it

Time-consuming activities with low impact that should be avoided.

Time wasters

High efforts & High impact

Major projects

Provide long term profit but may be more complex to execute.

Varför använda en Mindomo mind map-mall?

Tankekartor hjälper dig att brainstorma, skapa relationer mellan begrepp, organisera och generera idéer.

Mallar för mind maps är dock ett enklare sätt att komma igång, eftersom de är ramverk som innehåller information om ett specifikt ämne med vägledande instruktioner. I grund och botten är mind map-mallar en struktur som kombinerar alla element i ett specifikt ämne och fungerar som en utgångspunkt för din personliga mind map. De är en resurs som ger en praktisk lösning för att skapa en mind map om ett visst ämne, antingen för företag eller utbildning.

Mindomo ger dig smarta mind map-mallar som gör att du kan fungera och tänka utan ansträngning.

En mall har olika funktioner:

  • Beskrivande ämnen
  • Ämnen med bakgrundstext
  • Standardgren
  • Ta bort malldata

Du kan välja mellan en mängd olika mind map-mallar från Mindomos konton för företag eller utbildning, eller så kan du skapa dina egna mind map-mallar från grunden. Varje mind map kan omvandlas till en mind map-mall genom att lägga till ytterligare vägledande kommentarer till ett av dess ämnen.