Maler > Litteratur og skriving >

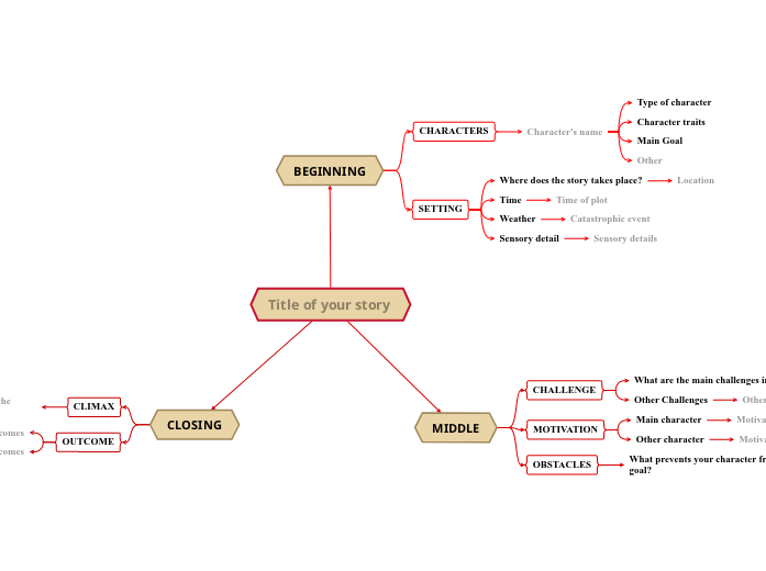
Character Analysis Example

Character Analysis Example

This mind map will help you make a character analysis based on the text of your literary work.

Keywords: character, literature, writing, characterization

Character Analysis Example

Characterization study

Learn how to do a characterization study using this template. Make a direct and indirect characterization for the character you are analyzing.

For the direct characterization, you can look at the paragraphs where the author tells about the character’s personality and looks.

You can make the indirect characterization by looking at the thoughts expressed by the character, actions, and the effects of his actions in relation to others.

Find out what is the character’s role in the story, what are the events that affected the character’s evolution and in the end write your personal thoughts about the character.

Character Name

Who is your character?


Type in the name of the character you are going to analyze.

Character Type

Type of Character

What is the character's role in the story?

Examples:
- Protagonist: the main character in a literary work
- Antagonist: the main character that opposes the protagonist in a literary work
- Flat character: reveals only one or two personality traits, and the trait(s) does (do) not change
- Round character - a well-developed character who demonstrates varied and sometimes contradictory traits

Explain the role played by the character

Type in one or two sentences.

Example: Jake Kersey is now a private detective on the trail of art theft criminals. At the beginning of the story, Jake was presented as one of the most prolific art thieves of his generation. In this case, Jake is a round, dynamic character.

Defining moments

Moment

What were the events that affected the character's evolution the most?

Example:

  • marriage
  • birth of their first child
  • death of a family member
  • beginning of the war
  • separation
Explanation

Type in a short explanation to emphasize the importance of each particular moment you listed.

Example:
'Collin left childhood and became a real man at age 11. That is when his father left to war leaving him in charge of his mother and 4 little sisters.'

Personal impression

Impression

What do you feel about the character?

Type in the answers.

Indirect characterization

Indirect characterization

The writer can also reveal his character's personality by presenting the character's thoughts, words, actions, and also the way other characters relate to them.

Effects on others

How do other characters react in your character's presence?

Type in a relevant quote.
Example: 'Anna is my best friend and the kindest person I have ever met. There is nothing I wouldn't do for her. At times, I feel I love her more than my own sister.'

Looks

What is the character's appearance?

How are their clothes? Is he/she elegant?  Type in a quote that reveals the character's looks.

Example: 'You must think I am insane spending so much on this, but it's a gorgeous dress. I think it's the best silk I have ever seen. And the color...Is it pink or magenta? I can never tell. I'll wear it with my pearls and diamonds necklace.'

Actions

What does the character do?
Type in a quote.

Example: 'I'm sorry Miss Klein, but this seat is taken! said Willie, as he pushed the old lady aside, crushing her dandelions.'

Thoughts

What are the character's private thoughts?

Type in a quote that reflects the character's way of thinking.

Example: 'I was looking at all those expensive gifts, but all I could think of was that poor old man I talked in the afternoon. When was the last time he had a decent meal? If I sold all my fancy clothes, how many loaves of bread and cans of milk could I buy him?'

Speech

What does your character say?

Type in a quote that shows the way the character's speech reflects their personality.

Example: 'You're an obnoxious little shaver, aren't you? Go clean those filthy hands at once! shouted Mrs. Greyjoy.'

Direct characterization

Direct characterization refers to the process by which the writer tells the audience about the personality and looks of its character.

Example from text

What does the writer tell you about the character's personality and looks?

Add several quotes that support the direct characterization of your character. Look for descriptive adjectives, phrases or epithets.

Example: The little girl was wearing a burgundy silk dress, with black stockings. Her hair was like fire but tamed in a pony tale. Although young, she had such mature presence.'

Literary Work

Name and Genre

What is the name and genre of the literary work in which the character appears?

Examples:
- Novel: The Great Gatsby by F. Scott Fitzgerald
- Poem: The Raven by Edgar Allan Poe
- Drama: Macbeth by William Shakespeare

Hvorfor bruke en Mindomo-tankekartmal?

Tankekart hjelper deg med å brainstorme, etablere relasjoner mellom begreper, organisere og generere ideer.

Tankekartmaler er imidlertid en enklere måte å komme i gang på, ettersom de er rammeverk som inneholder informasjon om et bestemt emne med veiledende instruksjoner. Tankekartmaler sørger for en struktur som kombinerer alle elementene i et bestemt emne og fungerer som et utgangspunkt for ditt personlige tankekart. De er en ressurs som gir deg en praktisk løsning for å lage et tankekart om et bestemt emne, enten det er i forbindelse med jobb eller utdanning.

Mindomo gir deg smarte maler for tankekart som gjør at du kan fungere og tenke uanstrengt.

En mal har ulike funksjoner:

  • Beskrivende emner
  • Emner med bakgrunnstekst
  • Standardgren
  • Fjerne maldataene

Du kan velge mellom en rekke maler for tankekart fra Mindomos bedrifts- eller utdanningskontoer, eller du kan lage dine egne tankekartmaler fra bunnen av. Et hvilket som helst tankekart kan gjøres om til en mind map-mal ved å legge til flere veiledende notater til et av temaene.