Sjablonen >

Modello di piano agile

Modello di piano agile

Questa mappa mentale aiuta a delineare il piano di un progetto Agile.
La mappa mira a catturare una descrizione accurata del lavoro da svolgere e può essere utilizzata per discutere e spiegare storie, specifiche, caratteristiche e piani.

Parole chiave: organizzazione aziendale, piano agile, descrizione del lavoro, organizzazione dei compiti, gestione dei compiti, project management

Modello di piano agile

Modello di piano agile

La Pianificazione agile è un modo per acquisire una descrizione accurata del lavoro che deve essere svolto. Utilizzate questo modello per discutere piani, caratteristiche e specifiche dei progetti agili. Vi sarà utile se siete un proprietario di prodotto.

Scrivete un riassunto del vostro progetto, aggiungendo i punti chiave.

Scrivete anche le epopee (le fasi principali) di un progetto.

Aggiungete gli sprint. Sono gruppi di idee degli utenti che possono essere dimostrate e utilizzate.

Scrivete le storie degli utenti e fate un elenco degli utenti (persone che interagiranno con la soluzione). Non utilizzate i nomi degli utenti, ma i loro ruoli in base al compito che svolgeranno.

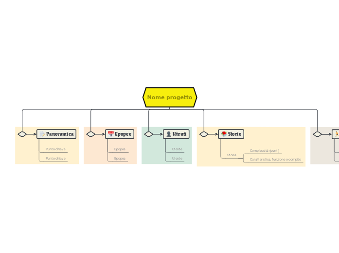
Nome progetto

Sprints

Gli Sprint sono gruppi di Storie dell'utente che si adattano insieme abbastanza bene da poter essere dimostrate e utilizzate. Gli Sprint sono definiti dal timeboxing e anche da ciò che è pratico da consegnare e utilizzare.

Identificate i raggruppamenti di Sprint dalle vostre storie e aggiungeteli qui.

Sprint
Storie
Storia

Caratteristica, funzione o compito

  • Quali caratteristiche, funzioni o compiti saranno necessari per fornire questa storia in una forma funzionante?
  • Quali componenti devono funzionare?
  • Cosa deve essere ricercato e progettato?

Complessità (punti)

Stimare la complessità relativa di questa storia, espressa in punti storia. Le cose banali sono solo uno o due punti, e la media è di circa 5 punti.

Se vi sembra difficile da indovinare, potreste aver bisogno di suddividere ulteriormente la storia in più parti.

1 punto storia (facile)2 punti storia3 punti storia5 punti storia (media)8 punti storia13 punti storia (difficile)Più di 13 punti storia
Utenti

Successivamente, stilate un elenco di utenti. Si tratta delle persone che interagiranno con la soluzione che state creando.

Gli utenti non sono identificati dal nome personale, ma dal loro ruolo in relazione al compito che svolgono.

Aggiungete un ruolo di utente e premete Enter.

Utente
Epopee

Le epopee sono le fasi principali di un progetto e sono suddivise in sprint.
Un'epopea è spesso un punto di rilascio del prodotto o un passaggio di consegne al cliente.

Aggiungete un'epopea del vostro progetto.

Se avete in mente una data di scadenza, includetela nel testo dell'argomento per maggiore chiarezza.

Epopea
Epopea
Panoramica

Scrivete un riassunto dei punti chiave del vostro progetto, che servirà da riferimento per le discussioni.

Aggiungete un punto chiave del vostro progetto.

Punto chiave

Waarom een Mindomo mindmap template gebruiken?

Mindmappen helpen je brainstormen, relaties leggen tussen concepten, organiseren en ideeën genereren.

Lege mindmapsjablonen bieden echter een eenvoudigere manier om aan de slag te gaan, omdat het kaders zijn die informatie bevatten over een specifiek onderwerp met begeleidende instructies. In essentie zorgen mindmapsjablonen voor de structuur die alle elementen van een specifiek onderwerp combineert en als startpunt dient voor je persoonlijke mindmap. Ze zijn een hulpmiddel om een praktische oplossing te bieden voor het maken van een mindmap over een bepaald onderwerp, zowel voor het bedrijfsleven als voor het onderwijs.

Mindomo brengt je slimme mindmap templates waarmee je moeiteloos kunt functioneren en denken.

Een sjabloon heeft verschillende functionaliteiten:

  • Beschrijvende onderwerpen
  • Onderwerpen met achtergrondtekst
  • Standaard tak
  • De sjabloongegevens verwijderen

Je kunt kiezen uit verschillende mind map templates van Mindomo's zakelijke of educatieve accounts, of je kunt je eigen mind map templates maken. Elke mindmap kan getransformeerd worden in een mindmap template map door extra notities toe te voegen aan één van de onderwerpen.