Шаблоны >

Modello di piano agile

Modello di piano agile

Questa mappa mentale aiuta a delineare il piano di un progetto Agile.
La mappa mira a catturare una descrizione accurata del lavoro da svolgere e può essere utilizzata per discutere e spiegare storie, specifiche, caratteristiche e piani.

Parole chiave: organizzazione aziendale, piano agile, descrizione del lavoro, organizzazione dei compiti, gestione dei compiti, project management

Modello di piano agile

Modello di piano agile

La Pianificazione agile è un modo per acquisire una descrizione accurata del lavoro che deve essere svolto. Utilizzate questo modello per discutere piani, caratteristiche e specifiche dei progetti agili. Vi sarà utile se siete un proprietario di prodotto.

Scrivete un riassunto del vostro progetto, aggiungendo i punti chiave.

Scrivete anche le epopee (le fasi principali) di un progetto.

Aggiungete gli sprint. Sono gruppi di idee degli utenti che possono essere dimostrate e utilizzate.

Scrivete le storie degli utenti e fate un elenco degli utenti (persone che interagiranno con la soluzione). Non utilizzate i nomi degli utenti, ma i loro ruoli in base al compito che svolgeranno.

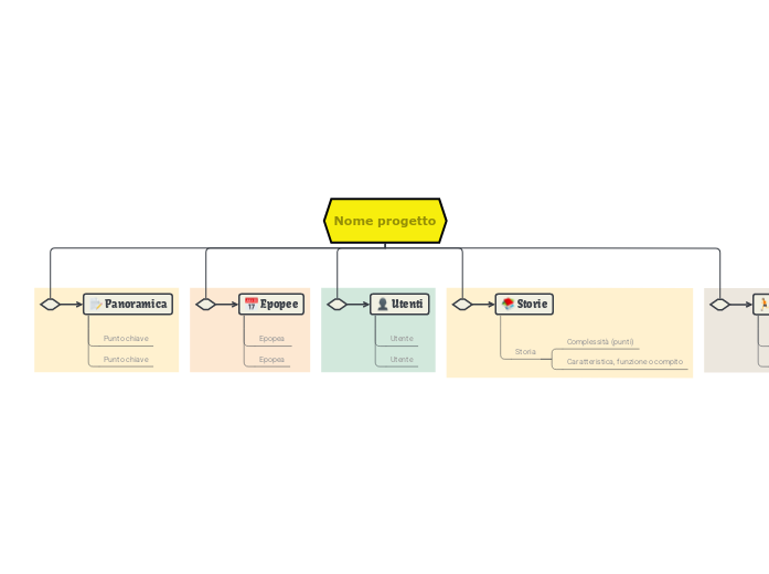
Nome progetto

Sprints

Gli Sprint sono gruppi di Storie dell'utente che si adattano insieme abbastanza bene da poter essere dimostrate e utilizzate. Gli Sprint sono definiti dal timeboxing e anche da ciò che è pratico da consegnare e utilizzare.

Identificate i raggruppamenti di Sprint dalle vostre storie e aggiungeteli qui.

Sprint
Storie
Storia

Caratteristica, funzione o compito

  • Quali caratteristiche, funzioni o compiti saranno necessari per fornire questa storia in una forma funzionante?
  • Quali componenti devono funzionare?
  • Cosa deve essere ricercato e progettato?

Complessità (punti)

Stimare la complessità relativa di questa storia, espressa in punti storia. Le cose banali sono solo uno o due punti, e la media è di circa 5 punti.

Se vi sembra difficile da indovinare, potreste aver bisogno di suddividere ulteriormente la storia in più parti.

1 punto storia (facile)2 punti storia3 punti storia5 punti storia (media)8 punti storia13 punti storia (difficile)Più di 13 punti storia
Utenti

Successivamente, stilate un elenco di utenti. Si tratta delle persone che interagiranno con la soluzione che state creando.

Gli utenti non sono identificati dal nome personale, ma dal loro ruolo in relazione al compito che svolgono.

Aggiungete un ruolo di utente e premete Enter.

Utente
Epopee

Le epopee sono le fasi principali di un progetto e sono suddivise in sprint.
Un'epopea è spesso un punto di rilascio del prodotto o un passaggio di consegne al cliente.

Aggiungete un'epopea del vostro progetto.

Se avete in mente una data di scadenza, includetela nel testo dell'argomento per maggiore chiarezza.

Epopea
Epopea
Panoramica

Scrivete un riassunto dei punti chiave del vostro progetto, che servirà da riferimento per le discussioni.

Aggiungete un punto chiave del vostro progetto.

Punto chiave

Зачем использовать шаблон карты ума Mindomo?

Карты ума помогают проводить мозговые штурмы, устанавливать взаимосвязи между понятиями, организовывать и генерировать идеи.

Однако шаблоны mind map предлагают более простой способ начать работу, поскольку они представляют собой рамки, содержащие информацию о конкретном предмете с направляющими инструкциями. По сути, шаблоны mind map обеспечивают структуру, которая объединяет все элементы конкретной темы и служит отправной точкой для вашей личной mind map. Они представляют собой ресурс, обеспечивающий практическое решение для создания карты ума по определенной теме, будь то бизнес или образование.

Mindomo предлагает вам умные шаблоны карт разума, которые позволят вам работать и думать без усилий.

Шаблон обладает различными функциональными возможностями:

  • Описательные темы
  • Темы с фоновым текстом
  • Ветка по умолчанию
  • Удаление данных шаблона

Вы можете выбрать один из множества шаблонов ментальных карт из бизнес- или образовательных аккаунтов Mindomo или создать свои собственные шаблоны ментальных карт с нуля. Любую карту мыслей можно превратить в карту-шаблон, добавив к одной из ее тем дополнительные направляющие заметки.